专业人士使用的3个好用的ChatGPT提示
AI正在席卷世界。从自动化各个领域的任务到几秒钟内协助我们的日常生活,它有着了公众还未理解的巨大价值……除非你是专业人士。
专业人士一般都使用什么提示以及如何使用的?这里是经验丰富的懂ChatGPT的专业人士才知道的3个提示。好用请复制收藏。
为什么ChatGPT需要专业的提示
ChatGPT很厉害,但有时它给的结果并不能让人满意。你可能自己也有过这样的经历,输入一个提示但收到一些奇怪或过于机械的回复。这可能是因为AI没有得到你想要它具体做什么的清晰指令。
其实你可以把它想象成办公室新来聪明的新人。你给了他对你来说相当清晰的任务提示指令,在等待它给你一个不错的结果,但不知为何新人还是搞砸了。哪里出错了?这与提示背景信息有关。
ChatGPT的能力不限于简单的对话。如果你提供足够的语境和信息,就可以获得深刻的极具洞察力的回复,利用好了,它还能帮你解决复杂的问题,生成创意内容。
关键在于什么?好的提示。
ChatGPT需要好的提示才能更好地理解你的需求。有了好的提示它才能给出更准确、相关的回复,如果只是简单问一句,你会得到机械、模糊或无关的回复。
现在你明白为什么提示很重要了,让我们深入了解相关专业人士使用的3个特殊提示。
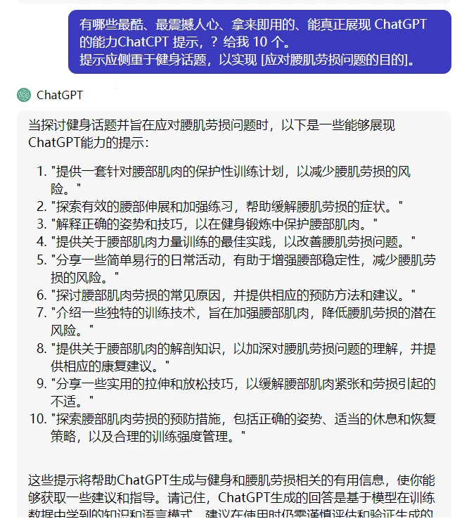
第一个是用过就令人印象深刻的元提示。
这是提示:
有哪些最酷、最震撼人心、拿来即用的、能真正展现 ChatGPT 的能力ChatCPT 提示,?给我 10 个。提示应侧重于[健身话题],以实现 [应对腰肌劳损问题的目的]。

这是我们如何使用它的示例。你可以根据需要自定义主题和想要的目的,这个示例中,我们使用了ChatGPT和健身的主题,然后是保护腰肌作为具体目的。
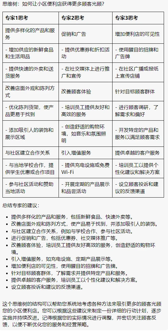
有关思维树的提示
这个提示可用于更深入地理解事务。使用它来获得复杂问题的专家级答案,以及重点如何找出答案推导的详细步骤。
简而言之,让专家们互相讨论并看看他们如何得出你要的结论。
这是提示:
三位逻辑思维能力出众的专家采用思维树(Tree of Thought)合作回答一个问题。
每位专家都将详细分享自己的思考过程,同时考虑到其他人之前的想法,并承认任何错误。他们将反复推敲和扩展彼此的想法,并给予应有的肯定。
这个过程一直持续到找到最终答案为止。采用循序渐进的思维方式,并以标记表的格式按详细步骤组织整个回答。表格完成后,对专家提出的建议进行总结。
我的问题是:[如何让我的小区便利店获得更多顾客的光顾?]
在这个例子中,我们提出的问题是:如何让我的小区便利店获得更多顾客的光顾?。截图分别是GPT3.5和GPT4给出的结果。


如果你对结果不满意,你总可以提出更多问题并提供更多信息,直到最终符合你的要求。
创意文案
让我们简单回顾一下,本文所列举的第一个ChatGPT的提示用于获取惊喜答案,第二个提示用于更深入的理解某个事情,最后一个呢?利用它的创造力,而且潜力无限。
如果你正在写一本书、播客或视频的脚本、有吸引力的演讲稿,请务必参考这个提示。
这是提示: 把这句话用夸张的手法和以充满画面感的经典语录式的表达手法重新改写。
最后
提示是理解ChatGPT的最佳方式。当你获得并使用正确的提示时,你会意识到AI的真正强大之处:它可以帮助你实现许多意想不到的各种可能。
参考资料
https://passiveincomemd.com/chatgpt-cheat-sheet-3-special-prompts-that-experts-use/
https://www.94c.cc/info/3-special-chatgpt-prompts-used-by-pros.html
相关文章:
专业人士使用的3个好用的ChatGPT提示
AI正在席卷世界。从自动化各个领域的任务到几秒钟内协助我们的日常生活,它有着了公众还未理解的巨大价值……除非你是专业人士。 专业人士一般都使用什么提示以及如何使用的?这里是经验丰富的懂ChatGPT的专业人士才知道的3个提示。好用请复制收藏。 为…...
doris系列2: doris分析英国房产数据集
1.准备数据 2.doris建表 CREATE TABLE `uk_price_paid` (`id` varchar(50) NOT NULL,`price` int(20),`date` date...
精准运营,智能决策!解锁天翼物联水利水务感知云
面向智慧水利/水务数字化转型需求,天翼物联基于感知云平台创新能力,提供涵盖水利水务泛协议接入、感知云水利/水务平台、水利/水务感知数据治理、数据看板在内的水利水务感知云服务,构建水利水务感知神经系统新型数字化底座,实现智…...
CleanMyMac最新版4.14Mac清理软件下载安装使用教程
苹果电脑是很多人喜欢使用的一种电脑,它有着优美的外观,流畅的操作系统,丰富的应用程序和高效的性能。但是,随着时间的推移,苹果电脑也会产生一些不必要的文件和数据,这些文件和数据就是我们常说的垃圾。那…...
String.Format方法详解
在Java中,String.format() 方法可以用于将格式化的字符串写入输出字符串中。该方法将根据指定的格式字符串生成一个新的字符串,并使用可选的参数填充格式字符串中的占位符。以下是有关 String.format() 方法的更详细信息: 语法 public stati…...
【Mysql】关联查询1对多处理
关联查询1对多返回 遇见的问题 审批主表,和审批明细表,一张审批对应多张明细数据,每条明细数据的状态是不一样的,现在需要根据明细的状态获取到主单子的状态,状态返回矩阵如下 明细状态返回总状态都是已完成已完成都…...
vue 入门案例模版
vue 入门案例1 01.html <!DOCTYPE html> <html lang"en"><head><meta charset"UTF-8"><meta name"viewport" content"widthdevice-width, initial-scale1.0"><title>Document</title> &l…...
el-select实现懒加载
先看一个线上的演示示例:https://code.juejin.cn/pen/7273352811440504889 背景 我们在实际开发中经常遇到这样的需求: el-select实现懒加载,用通俗的话说,为了增加响应速度,就是初始下拉只展示50条数据,…...
Java泛型机制
✅作者简介:大家好,我是Leo,热爱Java后端开发者,一个想要与大家共同进步的男人😉😉 🍎个人主页:Leo的博客 💞当前专栏:每天一个知识点 ✨特色专栏:…...
Linux CentOS安装抓包解包工具Wireshark图形化界面
1.Wireshark介绍 Wireshark 是一个开源的网络协议分析工具,它能够捕获和分析网络数据包,提供深入的网络故障排除、网络性能优化和安全审计等功能。它支持跨多个操作系统,包括 Windows、macOS 和 Linux。 2.Wireshark主要使用方法 捕获数据…...
虹科分享 | 温度边缘效应对冻干成品含水量的影响(下)——优化和总结
上一篇文章中介绍到借助虹科Ellab的温度记录仪观察到由于冻干机壁面温度的影响,形成的边缘效应导致同一隔板的不同区域冻干饼块的干燥程度不均匀,含水量不同。 06 初次试验结果: 二次干燥中的产品温度显示: 放置在搁板中间的产品…...
ATF(TF-A)安全通告 TFV-1 (CVE-2016-10319)
安全之安全(security)博客目录导读 ATF(TF-A)安全通告汇总 目录 一、ATF(TF-A)安全通告 TFV-1 (CVE-2016-10319) 二、CVE-2016-10319 一、ATF(TF-A)安全通告 TFV-1 (CVE-2016-10319) Title 错误的固件更新SMC可能导致意外的大数据拷贝到安全内存中 CVE ID CVE-2016-10319 …...
说说我最近筛简历和面试的感受。。
大家好,我是鱼皮。 都说现在行情不好、找工作难,但招人又谈何容易?! 最近我们公司在招开发,实习社招都有。我收到的简历很多,但认真投递的、符合要求的却寥寥无几,而且都是我自己看简历、选人…...
Mysql /etc/my.cnf参数详解(一)
[mysqld] #server相关 server_id176452388 //每个MySQL服务器都需要具有唯一的server_id值 super_read_only 0 //不开启只读,在slave节点会开启即super_read_only 1 port 3306 //指定了Mysql开放的端口; default-storage-engine InnoDB skip-name…...
用最少数量的箭引爆气球【贪心算法】
用最少数量的箭引爆气球 有一些球形气球贴在一堵用 XY 平面表示的墙面上。墙面上的气球记录在整数数组 points ,其中points[i] [xstart, xend] 表示水平直径在 xstart 和 xend之间的气球。你不知道气球的确切 y 坐标。 一支弓箭可以沿着 x 轴从不同点 完全垂直 地…...
Matlab论文插图绘制模板第109期—特征渲染的标签气泡散点图
在之前的文章中,分享了Matlab标签散点图的绘制模板: 特征渲染的标签散点图: 进一步,再来分享一下特征渲染的标签气泡散点图的绘制模板,从而可以再添加一个维度的信息。 先来看一下成品效果: 特别提示&…...
音视频 ffplay命令播放媒体
播放本地文件 ffplay -window_title "test time" -ss 2 -t 10 -autoexit test.mp4 ffplay buweishui.mp3播放网络流 ffplay -window_title "rtmp stream" rtmp://202.69.69.180:443/webcast/bshdlive-pc强制解码器 mpeg4解码器:ffplay -vco…...
使用Fiddler模拟网络
Fiddler已经预置提供了模拟Modem速度的选项,其位置位于: Rules->Performances->Simulate Modem Speeds 勾选该选项后,所有通过Fiddler代理的流量都会变得用56k modem上网一般。 要直观观察限速后的效果,最好使用运行在浏览…...
【Axure高保真原型】多图表动态切换
今天和大家分享多图表动态切换的原型模板,点击不同的图标可以动态切换对应的表,包括柱状图、条形图、饼图、环形图、折线图、曲线图、面积图、阶梯图、雷达图;而且图表数据可以在左侧表格中动态维护,包括增加修改和删除࿰…...
笔试题-访问控制修饰符范围
...
大麦智能抢票系统:告别手速极限的终极解决方案
大麦智能抢票系统:告别手速极限的终极解决方案 【免费下载链接】ticket-purchase 大麦自动抢票,支持人员、城市、日期场次、价格选择 项目地址: https://gitcode.com/GitHub_Trending/ti/ticket-purchase 还在为抢不到热门演唱会门票而烦恼吗&…...
Windows更新修复完全指南:从诊断到解决的系统更新问题处理方案
Windows更新修复完全指南:从诊断到解决的系统更新问题处理方案 【免费下载链接】Reset-Windows-Update-Tool Troubleshooting Tool with Windows Updates (Developed in Dev-C). 项目地址: https://gitcode.com/gh_mirrors/re/Reset-Windows-Update-Tool Win…...
如何高效配置Kodi PVR IPTV Simple:专业级家庭IPTV直播系统部署指南
如何高效配置Kodi PVR IPTV Simple:专业级家庭IPTV直播系统部署指南 【免费下载链接】pvr.iptvsimple IPTV Simple client for Kodi PVR 项目地址: https://gitcode.com/gh_mirrors/pv/pvr.iptvsimple Kodi PVR IPTV Simple是一款功能强大的开源IPTV客户端插…...
终极指南:buger/jsonparser如何10倍加速处理第三方API不确定性数据
终极指南:buger/jsonparser如何10倍加速处理第三方API不确定性数据 【免费下载链接】jsonparser One of the fastest alternative JSON parser for Go that does not require schema 项目地址: https://gitcode.com/gh_mirrors/js/jsonparser 在处理第三方AP…...
Hunyuan-MT-7B效果实测:Pixel Language Portal对中文网络用语、方言、谐音梗的跨维转码能力分析
Hunyuan-MT-7B效果实测:Pixel Language Portal对中文网络用语、方言、谐音梗的跨维转码能力分析 1. 引言:当翻译遇上像素冒险 在数字时代的语言交流中,传统翻译工具往往显得生硬而缺乏温度。Pixel Language Portal(像素语言跨维…...
Bilibili-Evolved性能优化实战:突破60fps流畅播放全解析
Bilibili-Evolved性能优化实战:突破60fps流畅播放全解析 【免费下载链接】Bilibili-Evolved 强大的哔哩哔哩增强脚本 项目地址: https://gitcode.com/gh_mirrors/bi/Bilibili-Evolved Bilibili-Evolved作为强大的哔哩哔哩增强脚本,通过深度优化浏…...
PCIe金手指设计避坑指南:从硬件选型到PCB布局的5个关键细节
PCIe金手指设计避坑指南:从硬件选型到PCB布局的5个关键细节 在高速数字系统设计中,PCIe金手指接口的可靠性直接决定了扩展卡的识别成功率和数据传输稳定性。许多工程师在完成原理图设计和PCB布局后,常会遇到设备频繁识别失败、链路训练不通过…...
springboot+vue基于web的在线学习资源推荐的设计与实现
目录功能模块分析推荐系统功能交互功能设计后台管理功能技术实现要点项目技术支持源码获取详细视频演示 :文章底部获取博主联系方式!同行可合作功能模块分析 用户管理模块 用户注册与登录:支持邮箱/手机号注册,提供密码找回功能…...
需要控制重复点击按钮的通用方法
如图所示 在需要控制重复点击的地方使用通用方法去控制 省时省力 比用传统的分页定时器更方便...
HUNYUAN-MT 7B翻译终端Python爬虫数据清洗实战:多语言文本归一化处理
HUNYUAN-MT 7B翻译终端Python爬虫数据清洗实战:多语言文本归一化处理 1. 引言 你有没有遇到过这种情况?辛辛苦苦用Python爬虫从全球各地的网站、论坛、社交媒体上抓取了一大堆数据,准备做分析或者训练模型,结果打开一看…...
