JVM面试问题集
什么是运行时数据区?


什么是JVM?




了解过字节码文件的组成吗?

说一下运行时数据区








哪些区域会出现内存溢出,会有什么现象?






JM在JDK6-8之间在内存区域上有什么不同




类的生命周期







常见的类加载器





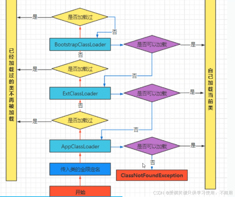
什么是双亲委派机制
说明各个类加载器之间的关系
解释双亲委派机制
双亲委派机制的利弊


类加载你怎么理解?
加载文件的方式
分析ClassLoader的原理
聊聊双亲委派机制及其利弊
虚拟机把class文件加载到内存并对数据进行核验,转换解析和初始化
形成虚拟机直接使用的Java类型,即java.lang.class


打破双亲委派机制


Tomcat的自定义类加载器



如何判断堆上的对象没有被引用?

JVM 中都有哪些引用类型

ThreadLocal中为什么要使用弱引用?

什么是老年代的担保机制?
担保机制,我们可以去设置一个阈值,当对象大小超过阈值的时候,对象会直接进入老年代,因为年轻代放不下,所以对象直接进入老年代
什么时候才会进行垃圾回收

有哪些常见的垃圾回收算法?

有哪些常用的垃圾回收器












如何解决内存泄漏问题








常见的JM参数





相关文章:
JVM面试问题集
什么是运行时数据区? 什么是JVM? 了解过字节码文件的组成吗? 说一下运行时数据区 哪些区域会出现内存溢出,会有什么现象? JM在JDK6-8之间在内存区域上有什么不同 类的生命周期 常见的类加载器 什么是双亲委派机制 说明各个类加载器之间的关系 解释双亲委派机制 …...
Go weak包前瞻:弱指针为内存管理带来新选择
在介绍Go 1.23引入的unique包的《Go unique包:突破字符串局限的通用值Interning技术实现》一文中,我们知道了unique包底层是基于internal/weak包实现的,internal/weak是一个弱指针功能的Go实现。所谓弱指针(Weak Pointer,也称为弱…...
ZStack AIOS平台智塔入选2024世界计算大会专题展优秀成果
9月24日至25日,由湖南省人民政府主办,湖南省工业和信息化厅、长沙市人民政府、中国电子信息产业发展研究院承办的2024世界计算大会在湖南长沙举办。云轴科技ZStack AIOS平台智塔凭借在智算领域的卓越表现,入选2024世界计算大会专题展优秀成果…...
总结 自行解决问题经验
一、总结在使用Linux时遇到的各种坑 yum 源要替换为国内源wget 需要用yum先行下载在make的时候需要预先安装各种库端口无法访问时要记得去防火墙开启端口访问权限安装完各种程序的时候记得创建环境变量或者软链接… 二、遇到故障如何正确高效的去解决 在使用yum下载wget的时…...
软件设计模式——工厂模式
软件设计模式——工厂模式 文章目录 软件设计模式——工厂模式一、设计模式的认知1.1 什么是软件设计模式:1.2 为什么要学习设计模式:1.3 设计模式的分类: 二、工厂模式2.1 工厂模式实例: 一、设计模式的认知 1.1 什么是软件设计…...
Apache Druid命令执行(CVE-2021-25646)
漏洞详情: Apache Druid 是用Java编写的面向列的开源分布式数据存储系统,旨在快速获取大量事件数据,并在数据之上提供低延迟查询。 Apache Druid含有能够执行嵌入在各种类型请求中由用户提供的JavaScript代码功能。此功能适用于高度信任环境…...
新的 MathWorks 硬件支持包支持从 MATLAB 和 Simulink 模型到高通 Hexagon 神经处理单元架构的自动化代码生成
MathWorks 今天宣布,推出针对 Qualcomm Hexagon™ 神经处理单元(NPU)的硬件支持包。该处理单元嵌入在 Snapdragon 系列处理器中。MathWorks 硬件支持包,则专门针对 Qualcomm Technologies 的 Hexagon NPU 架构进行优化,…...
gorm.io/sharding:改造,当查询条件中不包含分表键时,从自定义方法中获取对应的表进行查询
项目背景 这篇文章是一种特殊的情形——当查询条件中不包含分表键时,从自定义方法中获取对应的表进行查询。实际项目中并不建议这种用法。 当然,这里只是提供一种思路。这篇文章也是这个系列中的第三篇文章。前两篇文章《基于gorm.io/sharding分表中间…...
【CSS】变量的声明与使用
原生变量root 伪类 原生变量 CSS中我们可以统一设置变量方便页面维护。变量声明的时候,自定义样式变量名之前加上两根连词线 " – " 即可,使用 var() 来引用。声明的变量是有作用域的 ( 比如是在html中声明的变量,那么该变量在html…...
【数学分析笔记】第3章第4节闭区间上的连续函数(1)
3. 函数极限与连续函数 3.4 闭区间上的连续函数 3.4.1 有界性定理 【定理3.4.1】 f ( x ) f(x) f(x)在闭区间 [ a , b ] [a,b] [a,b]上连续,则 f ( x ) f(x) f(x)在闭区间 [ a , b ] [a,b] [a,b]上有界。 【证】用反证法,假设 f ( x ) f(x) f(x)在 [ …...
Mybatis中sql数组为空判断
一、Mybatis xml中的sql通过if语句判定是否为空 <if test"arrays ! null"> </if>上述示例只能判断arrays数组不为null,那如果是个空数组呢 二、Mybatis xml中的sql通过if语句判定数组非空数组 <if test"arrays ! null and arrays.l…...
12.第二阶段x86游戏实战2-CE找基地址
免责声明:内容仅供学习参考,请合法利用知识,禁止进行违法犯罪活动! 本次游戏没法给 内容参考于:微尘网络安全 本人写的内容纯属胡编乱造,全都是合成造假,仅仅只是为了娱乐,请不要…...
笔记整理—内核!启动!—linux应用编程、网络编程部分(3)文件共享与标准IO
文件共享是指同一个文件被多个独立的读写进行操作。同一个文件为同一个inode,同一个pathname也就是同一个静态文件。同时进行操作,打开一个文件未关闭又被另一个操作打开。文件共享的方式可以实现高效的大文件读写。 文件共享的三种方式:①同…...
plt常用函数介绍一
目录 前言plt.figure()plt.subplot()plt.subplots()plt.xticks()plt.xlim() 前言 Matplotlib是Python中的一个库,它是数字的-NumPy库的数学扩展。 Pyplot是Matplotlib模块的基于状态的接口。在Pyplot中可以使用各种图,例如线图,轮廓图&#…...
基于ExtendSim的 电子制造 仿真模型
说明: 此模型表示电路板制造设施。该过程有4个步骤: *焊料制备 *组件放置 *烤箱 *检查 详情: *烤箱的容量为10张卡,但如果烤箱循环开始时仅能处理5张卡,则最多只能处理5张。 *如果检查员发现问题,他们将修理…...
BGP 路由反射器
转载:BGP 路由反射器 / 实验介绍: / 原理概述 缺省情况下,路由器从它的一个 IBGP 对等体那里接收到的路由条目不会被该路由器再传递给其他IBGP对等体,这个原则称为BGP水平分割 原则,该原则的根本作用是防止 AS 内部的 BGP 路由…...
CSRF高级防御绕过
1)回顾low级别做过csrf页面的密码重置,重复之前的操作,我们发现级别调整中级之后,报错如下 2)检查源码 进入dvwa源码,查找到checktoken: 3)在dvwa-csrf页面上,抓包 http…...
MySQL安装文档-Windows
文章目录 MySQL安装1. 安装2. 配置 MySQL安装 1. 安装 1). 双击官方下来的安装包文件 2). 根据安装提示进行安装 安装MySQL的相关组件,这个过程可能需要耗时几分钟,耐心等待。 输入MySQL中root用户的密码,一定记得记住该密码 2. 配置 安装好MySQL之后…...
html TAB、table生成
1. 代码 <!DOCTYPE html> <head> <meta charset"UTF-8"> <title>Dynamic Tabs with Table Data</title> <style> /* 简单的样式 */ .tab-content { display: none; border: 10px solid #ccc; padding: 30px; mar…...
2024!再见前端!
各位朋友大家晚上好,夜深了,睡不着,想想还是写一篇文章和大家说再见吧! 自2014年入行前端以来,满打满算差不多整整十年了,这十年可以说是见证了中国整个互联网的起飞到全盛时期。这期间经历了电商、金融、…...
基于CircuitPython与AMG8833的嵌入式热成像系统:从8x8数据到15x15伪彩色显示的完整实现
1. 项目概述:从传感器到屏幕的嵌入式热成像之旅在嵌入式开发领域,将原始传感器数据转化为直观、可交互的视觉信息,是连接物理世界与数字世界的核心桥梁。这不仅仅是简单的数据读取与显示,更是一个涉及信号处理、算法优化和实时渲染…...
Mod Engine 2完全指南:告别游戏模组安装烦恼的终极解决方案
Mod Engine 2完全指南:告别游戏模组安装烦恼的终极解决方案 【免费下载链接】ModEngine2 Runtime injection library for modding Souls games. WIP 项目地址: https://gitcode.com/gh_mirrors/mo/ModEngine2 还在为传统游戏模组安装的繁琐流程而烦恼吗&…...
开源项目仪表盘开发指南:基于React、Next.js与GitHub API的实践
1. 项目概述:一个为开源项目量身定制的现代化仪表盘 最近在折腾一个开源项目,想把它的状态、数据和一些关键指标更直观地展示出来,于是找到了 tugcantopaloglu/openclaw-dashboard 这个仓库。简单来说,这是一个专门为开源项目设…...
005 DevEco Studio OHPM同步404报错 解决文档
[cs]005 DevEco Studio OHPM同步404报错 解决文档 文档简介 本文解决鸿蒙开发中新建空白项目自动触发ohpm install时报错:ohos/hypium、ohos/hamock包404找不到、拉取依赖失败问题。 核心原则:不修改项目任何自带文件、不删除系统生成依赖、不改动业务代…...
MCP2221+Blinka+Jupyter:桌面Python直连I2C传感器实时可视化
1. 项目概述:当桌面电脑“学会”与传感器对话作为一名在嵌入式开发和数据可视化领域摸爬滚打了十多年的老手,我见过太多为了读取一个温度传感器的数据,而不得不先折腾Arduino固件、再折腾串口通信、最后还要自己写个上位机软件的复杂流程。整…...
Arm Ethos-U NPU架构解析与性能优化实战
1. Arm Ethos-U NPU架构概述Arm Ethos-U系列神经网络处理器(NPU)是专为边缘计算和物联网设备设计的高效能AI加速器。作为Arm Cortex-M处理器的配套加速单元,它能够在极低功耗下提供强大的机器学习推理能力。Ethos-U采用高度优化的张量处理架构,支持8位、…...
Point Transformer V3 牙齿语义分割测试结果为0问题:完整调试与修复方案
Point Transformer V3 牙齿语义分割测试结果为0问题:完整调试与修复方案 摘要 Point Transformer V3(PTv3)是CVPR 2024发布的高效点云处理模型,在语义分割任务中表现出色。然而,在16类牙齿语义分割任务的测试阶段,模型输出全部为0的问题却常常困扰开发者。本文将从数据…...
Hugging Face Tokenizer的padding、truncation参数详解:如何让你的BERT/RoBERTa输入不出错?
Hugging Face Tokenizer的padding与truncation实战指南:BERT输入处理的深度解析 当你第一次将文本输入BERT模型时,是否遇到过这样的报错:"RuntimeError: The size of tensor a (512) must match the size of tensor b (128)"&#…...
Veil-Evasion项目演进与替代方案:从Veil-Evasion到Veil 3.0的迁移指南
Veil-Evasion项目演进与替代方案:从Veil-Evasion到Veil 3.0的迁移指南 【免费下载链接】Veil-Evasion Veil Evasion is no longer supported, use Veil 3.0! 项目地址: https://gitcode.com/gh_mirrors/ve/Veil-Evasion 🚨 重要通知:V…...
XueQiuSuperSpider技术深度解析:模块化爬虫架构与量化投资数据采集实现
XueQiuSuperSpider技术深度解析:模块化爬虫架构与量化投资数据采集实现 【免费下载链接】XueQiuSuperSpider 雪球股票信息超级爬虫 项目地址: https://gitcode.com/gh_mirrors/xu/XueQiuSuperSpider XueQiuSuperSpider是一款基于Java8函数式编程范式设计的雪…...
