技术总结(四十三)
1 索引介绍
1.1 什么时MySQL的索引
MySQL官方对于索引的定义:索引是帮助MySQL高效获取数据的数据结构。
MySQL在存储数据之外,数据库系统中还维护着满足特定查找算法的数据结构,这些数据结构以某种引用(指向)表中的数据,这样我们就可以通过数据结构上实现的高级查找算法来快速找到我们想要的数据。而这种数据结构就是索引。
简单理解为“排好序的可以快速查找数据的数据结构”。
1.2 索引数据结构
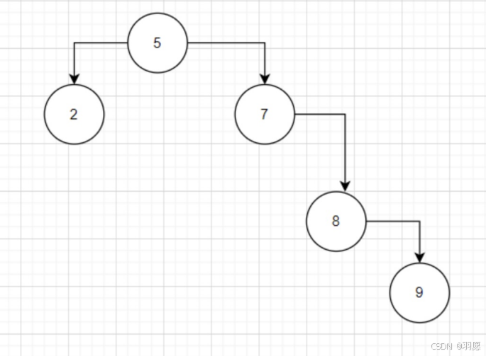
1.⼆叉树查找
我们都学过⼆分查找,如果我们⼀开始在插⼊数据就将数据按顺序排列,那查找效率就会⼤⼤提⾼。将数据按照顺 序⼆叉树排列好每次查询就可以使⽤⼆分法即从根节点出发,查询效率就增加了

但是如果删除了⼀些数据⽐如0,6,1,3,4删除了那么右边的数据就有变成了线性的了,查询效率就会浪费

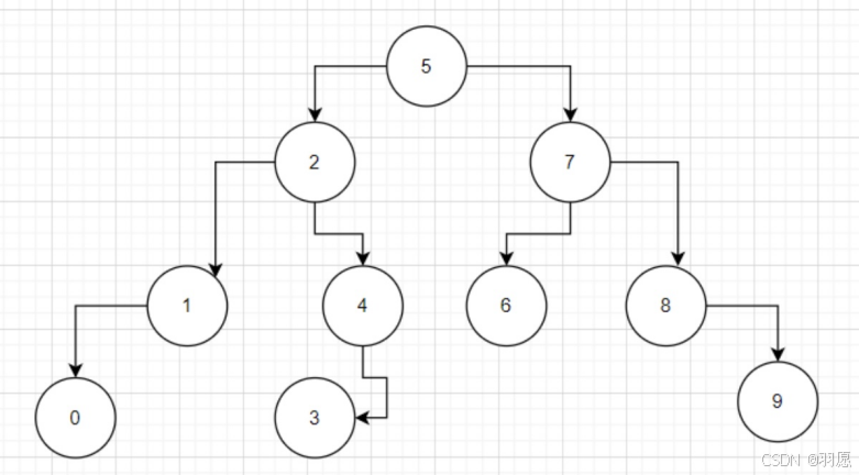
2 平缓二叉树
如果有这样⼀棵树左右⼦树⾼度差不超过 1,⽽且也满⾜顺序排列就可以继续⾼效下去,然后平衡⼆叉树就出现 了。每当删除⼀个节点都应该发⽣相应的节点位置转换反转保证⼆叉树的平衡。

我们⽆⾮就是想让查找效率变高,从线性的 O(n) 到 O (logn),为什么不⽤更⾼效的 Hash 地址法来查找呢?这样可以降到 O(1),答案是在查询过程中我们不仅有等值查询还有范围查询 模糊查 询,使⽤ Hash 存储其位置的不确定性,如果要查询 范围我们就要遍历全表。⽽⼆叉树只要遍历左右节点。
3.B树
由于平衡⼆叉树的⼆叉特点,它每⼀个节点最多只有 2 个叉,假设有 100000 个数据,那么树的深度将会变得特别 深,⽽每次⽐较就是拿⽐较的树和节点上的数在内存⽐较,所以每⽐较⼀次就是⼀次 IO 操作就下降⼀层,层数越 多时间就越久。所以B树就来了,他是多叉平衡树,每个节点维护了多个⽐较范围(即⼦节点)

这样就降低了⾼度,每个圆圈可以理解为⼀⻚,16kb的数据. 所以他的每个节点都存储数据就会造成每个结点的分 叉数减少,⽽且会造成先靠近根节点的先查到,靠近叶⼦结点的后查到。同样范围查找也会出现多次回退到⽗节点 在到另⼀个兄弟节点的低效率问题。
4.B+树
我们改造⼀下 B树 为 B + 树 ,每个⾮叶⼦节点只存索引,真实数据都存在叶⼦节点,这样⾮叶⼦节点的空间 单个 数据空间 减少 数量即分叉就可以增⼤。每次查询⽆论如何必须遍历到叶⼦节点才会结束,这样深度⼜减少了,同 时我们把每个叶⼦结点⽤双向链表连接起来,范围查询就更快。

1.3 索引优势
提高数据检索的效率,降低数据库的Io成本。
通过索引对数据进行排序,降低数据排序的成本,降低了CPU的消耗。
1.4 索引劣势
索引实际上也是一张表,保存了主键和索引的字段,并且指向实体表的记录,所以索引也索引实际上也是一张表,保存了主键和索引的字段,并且指向实体表的记录,所以索引也是需要占用空间的。在索引大大提高查询速度的同时,却会降低表的更新速度,在对表进行数据增删改的同时,MySQL 不仅要更新数据,还需要保存一下索引文件。每次更新添加了的索引列的字段,都会去调整因为更新带来的减值变化后的索引的信息。
1.5 索引使用场景
1.主键自动建立唯一索引
2.频繁作为查询条件的字段应该创建索引(where后面的语句)
3.查询中与其它表关联的字段,外键关系建立索引
4.多字段查询下倾向创建组合索引
5.查询中排序的字段,排序字段若通过索引去访问将大大提高排序速度
6.查询中统计或者分组字段
那些情况不推荐建立索引:
1.表记录太少
2.经常增删改的表
3.where条件里用不到的字段
相关文章:
技术总结(四十三)
1 索引介绍 1.1 什么时MySQL的索引 MySQL官方对于索引的定义:索引是帮助MySQL高效获取数据的数据结构。 MySQL在存储数据之外,数据库系统中还维护着满足特定查找算法的数据结构,这些数据结构以某种引用(指向)表中的数据,这样我们就可以通…...
mac终端自定义命令打开vscode
1.打开终端配置文件 open -e ~/.bash_profile终端安装了zsh,那么配置文件是.zshrc(打开zsh配置,这里举🌰使用zsh) sudo open -e ~/.zshrc 2.在zshrc配置文件中添加新的脚本(这里的code就是快捷命令可以进…...
代码设计:设计模式:应对变化
文章目录 概述1.拆分代码2.解耦3.扩展总结概述 代码的设计模式主要为了应对变化 三种代码设计中应对变化的方式 1.拆分代码 2.解耦 3.扩展 1.拆分代码 减小变化对代码的影响 需要拆分代码的几种情况 1.类或方法的代码量巨大,导致代码可读性降低 2.存在复杂的代码,如…...
Proteus中添加新元件库
手上村:本来打算在Proteus中设计充电电路,发现软件自带的元器件库中没有我想要充电芯片。因此,看了其他大神的导入新的元器件步骤,建立自己的元器件库!自己也来记录一波!话不多说,赶紧上菜&…...
Hive学习基本概念
基本概念 hive是什么? Facebook 开源,用于解决海量结构化日志的数据统计。 基于Hadoop的一个数据仓库工具,可以将结构化的数据文件映射为一张表,并提供类SQL查询功能 本质是将HQL转化为MapReduce程序。 Hive处理的数据存储在H…...
运维工程师.云计算工程师面试题.考试题
《(全国)运维自动化阶段第1套卷》 卷面总分 题号 单选题 90 题分 得分 一、单选题(每题2分,共计70分;得分____) 1. 下面哪个选项可以做变量名称?( ) A、if B、123abc C、for D、User_Name 2. 哪种数据类型可以做增,删,改相关操作?( ) A、字符串 B、列表 C、元…...
四、初识C语言(4)
一、作业:static修饰局部变量 #define _CRT_SECURE_NO_WARNINGS 1 #include <stdio.h> #include <string.h> //作业:static修饰局部变量 int sum (int a) {int c 0;static int b 3;c 1;b 2;return (abc); } int main() {int i 0;int a …...
解决爬虫ConnectionResetError出现的问题
提问 使用python进行网络爬虫出现ConnectionResetError如何解决? 解答 遇到ConnectionResetError错误时,通常是因为远程服务器端主动重置了连接。常见原因包括请求频率过高、网络问题或触发了防爬虫机制。为解决该问题,可以采取以下方法&a…...
Qt桌面应用开发 第十天(综合项目二 翻金币)
目录 1.主场景搭建 1.1重载绘制事件,绘制背景图和标题图片 1.2设置窗口标题,大小,图片 1.3退出按钮对应关闭窗口,连接信号 2.开始按钮创建 2.1封装MyPushButton类 2.2加载按钮上的图片 3.开始按钮跳跃效果 3.1按钮向上跳…...
vue跳转以及传参
1.跳转页面的三种方法 <template><button click"twopage">跳转</button> </template><script setup> import { useRouter } from "vue-router"; const router useRouter(); // 获取 router 实例const twopage () > {r…...
Meta Reality Labs的VR/AR投资战略转向:内部视角与市场影响
最近,关于Meta(原Facebook)计划减少其在消费者虚拟现实(VR)领域的投资而增加对增强现实(AR)眼镜的投资的消息引起了广泛讨论。这一战略调整不仅反映了Meta对未来技术趋势的看法,也揭示了公司在面对激烈的市场竞争时所采取的新方向。本文将从不同角度探讨此次战略转向的…...
animate.css和wow.js结合使用实现动画效果
前景 手机站网页实现动画效果,animate.css是一个轻量级的css动画库,提供预定义的动画效果,使用方法参考 Animate.css | A cross-browser library of CSS animations. 问题: 添加好动画后,发现动画会在页面加载后一…...
【大模型】ChatGPT 提示词优化进阶操作实战详解
目录 一、前言 二、ChatGPT 提示词几个基本的优化原则 2.1 明确的提示词 2.1.1 提示词具体而清晰 2.1.1.1操作案例演示 2.2 确定焦点 2.2.1 操作案例演示 2.3 保持提示词的相关性 2.3.1 什么是相关性 2.3.2 提示词相关性操作案例一 2.3.2 提示词相关性操作案例二 三…...
网络安全:攻击和防御练习(全战课), DDos压力测试
XSS 跨站脚本攻击: Cross-site scripting(简称xss)跨站脚本。 一种网站的安全漏洞的攻击,代码注入攻击的一种。XSS攻击通常指的是通过利用网页开发时留下的漏洞,通过巧妙的方法注入恶意指令代码到网页,使…...
【落羽的落羽 C语言篇】指针·之其五
文章目录 一、冒泡排序二、qsort排序1. qsort使用指南2.回调函数3. qsort函数的模拟实现 一、冒泡排序 冒泡排序的核心思想就是:两两相邻的元素进行比较和交换。 现在,我们想编写一个函数,使它能够运用冒泡排序的原理,由小到大排…...
go的web框架介绍
Go 语言有许多优秀的 Web 框架,适用于不同类型的 Web 应用开发,涵盖从简单的 API 开发到复杂的微服务架构。以下是一些常见的 Go Web 框架: 1. Gin 简介:Gin 是一个高性能的 Go Web 框架,设计目标是让开发者能够以极…...
基于群晖搭建个人图书架-TaleBook based on Docker
前言 在群晖Container Manager中部署失败,转通过ssh部署。 一、准备工作 名称备注群晖SSH“终端机和SNMP”中启用SSH软件secureCRT等docker-compose.ymlGithub下载并修改 二、过程 2.1 创建本地文件夹 本地路径为: /docker/Calibre/data 2.2 下载d…...
redis哨兵安装部署
1、下载redis安装包,上传到3台服务器上 redis.tar.gz 解压处理 2、分别编译安装 cd redis/src make make install 3、配置哨兵模式 修改redis.conf文件内容 主节点 和 从节点都需要修改 bind 0.0.0.0 -::1 或者真实的ip地址 protected-mode no port 637…...
JVS低代码里表单与表格不同数据关联场景的实现方法
在业务处理与数据管理中,表单与表格模型的数据关联及同步保存是一个常见的需求。特别是在涉及多个数据模型且字段存在关联或差异时,合理设计表单与表格之间的数据交互逻辑特别重要。接下来小编以JVS低代码系统为例,详细介绍两种不同场景下&am…...
NaviveUI框架的使用 ——安装与引入(图标安装与引入)
文章目录 概述安装直接引入引入图标样式库 概述 🍉Naive UI 是一个轻量、现代化且易于使用的 Vue 3 UI 组件库,它提供了一组简洁、易用且功能强大的组件,旨在为开发者提供更高效的开发体验,特别是对于构建现代化的 web 应用程序。…...
腾讯地图SDK隐私协议合规接入实战:你的App真的合法显示地图了吗?
腾讯地图SDK隐私合规实战:从法律条文到代码落地的全流程指南 当你的App因为地图功能被应用商店拒审时,当用户投诉你的应用"偷偷收集位置信息"时,当合规团队发来长达20页的整改清单时——这些场景正在成为移动开发者的日常。去年某社…...
5分钟搞定!用PySide2+Python快速搭建串口助手(附完整源码)
5分钟搞定!用PySide2Python快速搭建串口助手(附完整源码) 1. 为什么选择PySide2开发串口工具? 在嵌入式开发和物联网项目中,串口调试工具就像工程师的"瑞士军刀"。传统方案如C/QT开发周期长,而Py…...
SPIRAN ART SUMMONER对比评测:与传统图像生成算法的效果差异
SPIRAN ART SUMMONER对比评测:与传统图像生成算法的效果差异 本文通过实际测试对比,展示SPIRAN ART SUMMONER与传统图像生成算法在效果、速度、易用性等方面的真实差异,用数据和案例说话。 1. 评测背景与方法 图像生成技术近年来发展迅猛&am…...
UMA模型深度解析:机器学习加速的科学计算革命与高通量筛选架构揭秘
UMA模型深度解析:机器学习加速的科学计算革命与高通量筛选架构揭秘 【免费下载链接】ocp Open Catalyst Projects library of machine learning methods for catalysis 项目地址: https://gitcode.com/GitHub_Trending/oc/ocp 在计算材料科学与催化研究领域…...
Gemini 3.1 Pro官网架构革新解析:MoE稀疏性、多模态统一表示与技术实现
对于追求前沿AI模型底层逻辑的研究者与工程师而言,2026年Google发布的Gemini 3.1 Pro不仅仅是一次性能迭代,更是在混合专家系统稀疏性、原生多模态统一表示及动态计算分配等核心架构上的一次深度演进。 要零门槛、高自由度地探究其技术本质,…...
GIL Free ≠ Thread Safe:从Linux futex源码到Python对象头重定义,解构无锁环境下的引用计数崩溃根因(含gdb逆向调试录屏脚本)
第一章:GIL Free ≠ Thread Safe:核心命题与崩溃现象全景Python 的全局解释器锁(GIL)长期被视为多线程性能的桎梏,而 PyPy、Jython 乃至最新 CPython 3.13 的实验性 GIL-free 构建,常被误读为“天然支持安全…...
GPU vs TPU vs FPGA:三大AI芯片实战对比,哪个更适合你的项目?
GPU vs TPU vs FPGA:三大AI芯片实战对比,哪个更适合你的项目? 当你在深夜调试模型时,是否曾被"OOM"错误折磨得抓狂?或是看着电费账单上那个惊人的数字陷入沉思?选择正确的AI加速芯片,…...
Qwen2.5-7B-Instruct升级体验:从1.5B到7B,感受旗舰模型的能力跃升
Qwen2.5-7B-Instruct升级体验:从1.5B到7B,感受旗舰模型的能力跃升 1. 引言:从轻量到旗舰的进化之路 作为长期关注开源大模型的技术从业者,我见证了Qwen系列模型的快速迭代。从最初的1.5B轻量版到如今的7B旗舰版,Qwen…...
DeerFlow开源项目部署与实践指南:从环境准备到生产落地
DeerFlow开源项目部署与实践指南:从环境准备到生产落地 【免费下载链接】deer-flow DeerFlow is a community-driven framework for deep research, combining language models with tools like web search, crawling, and Python execution, while contributing ba…...
ClawdBot个人AI助手5分钟快速部署:零基础搭建本地智能聊天机器人
ClawdBot个人AI助手5分钟快速部署:零基础搭建本地智能聊天机器人 1. 项目介绍 ClawdBot是一个可以在本地设备上运行的个人AI助手,基于vLLM提供后端模型能力。这个开源项目让用户能够快速搭建自己的智能聊天机器人,无需复杂的配置过程。 1.…...
