经典蓝牙(BT/EDR)蓝牙配对与连接
经典蓝牙的连接过程包括跳频,扫描,配置交换等过程。对ACL链路以及sco的连接过程也做详细的分析。
1. 为什么不配对便无法建立连接?
任何无线通信技术都存在被监听和破解的可能,蓝牙SIG为了保证蓝牙通信的安全性,采用认证的方式进行数据交互。同时为了保证使用的方便性,以配对的形式完成两个蓝牙设备之间的首次通讯认证,经配对之后,随后的通讯连接就不必每次都要做确认。所以认证码的产生是从配对开始的,经过配对,设备之间以PIN码建立约定的link key用于产生初始认证码,以用于以后建立的连接。
所以不配对,两个设备之间便无法建立认证关系,无法进行连接及其之后的操作,所以配对在一定程度上保证了蓝牙通信的安全,当然这个安全保证机制是比较容易被破解的,因为现在很多个人设备没有人机接口,所以PIN码都是固定的而且大都设置为通用的0000或者1234之类的,所以很容易被猜到并进而建立配对和连接。
2. 蓝牙的连接过程
现在的蓝牙芯片供应商提供的技术支持能力相当强大,有完整的硬件和软件解决方案。对于应用而言,提供了固件用于实现底层协议栈,提供了profile库及源代码规范了各种应用,开发人员只要专注于应用程序开发就可以了。对于蓝牙底层的一些东西往往不甚了了。以前我也是这样子的,最近在做一个自动搜索以实现自动连接的应用,发现还是需要了解一些底层的机制的。
我们可以很容易的进行操作在一个手机和免提设备之间建立连接,那么这个连接是怎么建立起来的呢?
首先,主设备(master,即发起连接的设备)会寻呼(page)从设备(slave,接收连接的设备),master会以跳频的方式去寻呼slave,slave会固定间隔地去扫描(scan)外部寻呼,即page scan,当scan 到外部page时便会响应response该page,这样两个设备之间便会建立link的连接,即ACL链路的连接。当ACL 链路连接建立后,主设备会发起channel的连接请求,即L2CAP的连接,建立L2CAP的连接之后,主设备采用SDP去查询从设备的免提服务,从中得到rfcomm的通道号,然后主设备会发起rfcomm的连接请求建立rfcomm的连接。然后就建立了应用的连接。
即link establish->channel establish->rfcomm establish->connection
3. 广播数据分析
3.1. 发送广播数据包的叫广播发起者(advertisers),在广播通道接收广播数据包但没意向连接广播发起设备的叫扫描者( scanners), 需要连接到另一个设备的设备叫做 initiators,它监听可连接的广播数据包。如果advertiser正在使用一个可连接的广播事件, initiator在收到连接数据包的物理通道上发起一个连接请求,如果advertiser接受这个连接请求则这个广播事件结束,并且开始一个新的连接事件。一旦连接建立,initiator成为主设备,advertiser成为从设备。连接事件被用于在主从设备之间传输数据包。
连接过程:
广播者:广播包使用ADV_IND PDU标志;
扫描者:发送扫描请求(SCAN_REQ PDU)请求关于广播者的信息一个SCAN_REQ PDU(包含了扫描者的设备地 址), 在同一信道上回复一个SCAN_RSP PDU;
发起者: 发起者发送连接请求(CONNECT_REQ PDU)请求进入连接态,广播者确认即可以连接上。

SCAN_REQ_PDU载荷如下图所示,由ScanA(扫描设备地址)和AdvA组成(广播设备地址),ScanA是扫描设备的公共或随机地址(由TxAdd确定),AdvA是广播设备的公共或随机地址(由RxAdd确定)。

图 - 扫描请求PDU载荷
广播报文的报头中的TxAdd指示了扫描设备使用的是公共地址(Public Address)还是随机地址(Random Address)。
TxAdd = 0:公共地址。
TxAdd = 1:随机地址。
RxAdd指示了广播设备使用的是公共地址(Public Address)还是随机地址(Random Address)。
RxAdd = 0:公共地址。
RxAdd = 1:随机地址。
3.2. 扫描响应
SCAN_RSQ_PDU载荷如下图所示,由AdvA(广播设备地址)和ScanRspData组成(扫描响应数据),AdvA是广播设备的公共或随机地址(由TxAdd确定)。

图 - 扫描响应PDU载荷
广播报文的报头中的TxAdd指示了广播设备使用的是公共地址(Public Address)还是随机地址(Random Address)。
TxAdd = 0:公共地址。
TxAdd = 1:随机地址。
广播报文的长度域指示了载荷的字节数(AdvA和ScanRspData)。
3.3. SCAN_REQ和SCAN_RSP解析
3.3.1. 捕获SCAN_REQ
按照《蓝牙4.0BLE抓包(一)》中的描述进行抓包,下面是我们捕获一个心率计的SCAN_REQ包。
图4:捕获的SCAN_REQ包
3.3.2. 分析SCAN_REQ
为了方便分析,我们先取出这个SCAN_REQ包实际传输的数据,如图3中所示。心率计完整的广播报文如下:
D6 BE 89 8E 83 0C 7F 0F 72 DD DF 68 DA B5 E9 D2 CC F3 BD BF 27
在分析数据之前,再次说明:广播包含扫描请求和扫描响应,所以扫描请求和扫描响应得包格式遵循广播包的格式。
分析报文时,需要注意一下报文各个域的字节序。
3.3.2.1. 接入地址
D6 BE 89 8E:接入地址,对广播来说是固定值。注意一下这里的字节序,接入地址传输时是低字节在前的。
3.3.2.2. PDU
1). 83:广播报文报头。
bit0~bit3是0011,说明广播类型是SCAN_REQ,即扫描请求。
bit7(RxAdd)是1:说明广播设备使用的是随机地址。
bit6(TxAdd)是0:说明扫描设备使用的是公共地址。
2). 0C:长度,表示SCAN_REQ报文的长度是12个字节。
3). 7F 0F 72 DD DF 68:扫描设备的公共地址(报头里的TxAdd指示了这个地址是公共地址)。这里使用的实验设备是[艾克姆科技]的EN-nRF51DK开发板和小米3手机,扫描设备是小米3手机,在图3中可以看到该公共地址对应的是Xiao_mico_72。
4). DA B5 E9 D2 CC F3:广播设备的地址(报头里的RxAdd指示了这个地址是随机地址)。
3.3.2.3. 校验
BD BF 27:24字节CRC校验。
3.3.3. 捕获SCAN_RSP
按照《蓝牙4.0BLE抓包(一)》中的描述进行抓包,捕获一个心率计的SCAN_REQ包。


图 - 捕获的SCAN_RSP包
3.3.4. 分析SCAN_RSP
同样,在这里我们先取出SCAN_REQ包的数据,便于分析。
D6 BE 89 8E 44 06 DA B5 E9 D2 CC F3 61 6A 0F
3.3.4.1 接入地址
D6 BE 89 8E:接入地址,对广播来说是固定值。注意一下这里的字节序,接入地址传输时是低字节在前的。
3.3.4.2 PDU
1). 44:广播报文报头。
bit0~bit3是0100,说明广播类型是SCAN_RSP,即扫描响应。
bit6(TxAdd)是1:说明广播设备使用的是随机地址。
2). 06:长度,表示SCAN_ RSP报文的长度是6个字节。
3). DA B5 E9 D2 CC F3:广播设备的地址(报头里的RxAdd指示了这个地址是随机地址)。
3.3.4.3 校验
61 6A 0F:24字节CRC校验。
3.4.连接请求CONNECT_REQ
在低功耗蓝牙技术建立连接的过程中,设备都是成对出现的:master和slave设备。如果master希望与slave建立连接,master就需要发起连接请求(ConnectionRequest,CONNECT_REQ)因此master可以称之为连接发起者;同时,slave必须是可连接的并且具有解析连接请求CONNECT_REQ的能力,slave可以称之为广播者。图1是连接请求CONNECT_REQ的帧结构。
图1 CONNECT_REQ帧结构
其中,InitA是连接发起者的蓝牙设备地址,长度为6字节;AdvA是广播者的蓝牙设备地址,长度为6字节。除了InitA和AdvA之外,帧格式中最为重要的部分则是LLData,这一部分包含了在连接建立过程中所需要使用的有意义的参数。
为了更好的理解连接请求CONNECT_REQ,我们可以在日常生活中找到类似的一个例子,帮助我们理解它的含义。读者们很多应该都有过工作经验,在开始新的工作之前,都需要和雇主签署一份劳动合同,而CONNECT_REQ就是一份由“雇主”master提供的“劳动合同”,只需经过“雇员”slave确认,这份“合同”就开始生效,低功耗蓝牙技术的连接也就建立了。接下来我们就对“合同”中的各项条款逐条进行分析(如图2所示)。
图2 LLData示意图
(1)接入地址(AA:Access Address)
这份合同的第一条款就是为雇员分配一个公司内部的唯一识别码,类似于工号,雇员可以在公司内部使用这一工号;当雇员离开公司之后,唯一识别码自动失效;即使是这一雇员再次加入到这家公司,他/她的新工号也与旧的工号不同。类似的,在两个低功耗蓝牙技术设备建立连接之前,master设备负责生成接入地址,这一地址类似于一个4字节的随机数,当连接建立之后,master和slave都使用这一接入地址进行通信;当连接断开之后,接入地址自动失效。
(2)CRCInit(CRC初始值)
这份“合同”的第二条款是CRCInit,它就是雇员在公司内部的一个密钥,通过这个密钥,雇员可以访问公司内部的资源。对于低功耗蓝牙技术设备,master和slave使用CRCIinit来验证数据包的完整性。
(3)WinSize和WinOffset
合同的第三条款中规范了雇员首次来公司报到的时间以及今后每次工作的时长。WinSize和WinOffset在低功耗蓝牙技术连接中,也做了类似的定义。WinOffset定义了在CONNECT_REQ命令之后的一个通信窗口的偏移量,如图3所示。在slave设备收到CONNECT_REQ之后,slave设备需要占用一些时间、根据LLData参数进行一些相关的配置,因此,WinOffeset为slave设备进行此种操作提供了时间,transmitWindowOffset= WinOffset×1.25 ms。WinSize定义了设备每次开启收发机的窗口时间,无论是master还是slave,它们都遵循WinSize的定义,窗口时间transmitWindowSize=WinSize×1.25 ms。
因此,在CONNECT_REQ之后,第一个由master发送到slave的数据帧,我们称之为“锚点”(如图3所示),因为之后的所有的连接事件都以这一时刻为基准,呈现周期性变化。从红色框图中我们可以看到,第一个数据帧的时刻不能早于(1.25ms+transmitWindowOffset),同时也不能晚于(1.25 ms + transmitWindowOffset + transmitWindowSize)。
图3 发起连接时序图
(4)Interval, Latency & Timeout
一般情况下,人们的工作时间是朝九晚五,一周工作五天。但是在低功耗蓝牙技术的连接机制当中,我们采用了更加灵活的“弹性工作制”。对于低功耗蓝牙技术连接的弹性工作制,这里有三个参数需要了解,Interval,Lantency和Timeout。
图4 连接事件时序图
在连接建立之后,master和slave之间的数据交互我们可以称之为连接事件,连接事件的发生周期(connInterval)则是由Interval参数来进行设定,connInterval= Interval×1.25 ms, connInterval的取值范围则是在7.5 ms至4 s秒之间。因此,在确定了锚点之后,master和slave将按照connInterval确定的时间间隔进行数据的交互,如图4所示。
但是,对于低功耗蓝牙技术,低功耗的特性是需要特别考虑的,而且在实际的应用当中,不需要在每次connInterval都产生连接事件,因此引入了参数Lantancy,可以有效的减少连接事件的产生,connSlaveLatency= Latency。connSlaveLatency 定义了slave设备可以忽略多少个连续的连接事件,其不需要在这些被忽略的连接事件中侦听来自master的数据包,这也意味着slave设备不需要在每个连接事件产生的时刻都唤醒并打开射频接收机进行侦听,所以可以有效减少slave设备的功耗。这也是低功耗蓝牙技术能够实现其低功耗特性的一个重要的原因。
Timeout参数定义了连接超时的长度,connSupervisionTimeout= Timeout×10 ms,其取值范围在100 ms至32 s之间。不论是master还是slave,在其收到一个数据帧之后,如果等待了connSupervisionTimeout时长都没有下一个数据帧到来,则可以认为连接已经断开。在这里要强调的是,connSupervisionTimeout必须大于(1 + connSlaveLatency) × connInterval × 2,否则,slave设备即使是在Lantency状态,也会被误认为是连接超时,导致连接误断开。
(5)ChM & Hop
我们都知道,蓝牙使用的是跳频技术,当连接建立之后,master和slave设备就需要利用某种机制来在预先设定的信道图谱上、按照预先设定的跳频跨度进行跳频工作,信道图谱就来自ChM参数,每跳的跨度则来自于Hop参数。Hop是一个整数,取值范围在5至16之间。下面的公式提供了跳频的工作方式:
四、物理链路
同步链路(SCO): 主要用来传输对实时性要求很高的数据,比如蓝牙通话
我们可以将sco比喻为tcp/ip的udp传输模式,他的数据传输具有实时性
sco可在不被选中的情况下发送sco数据包
当数据发生错误时,不提供错误重传机制
异步链路(ACL): 主要用于传输对实时性要求不是很高的场景,比如听歌,所以a2dp就是使用的是acl的传输方
可以将acl比喻为tcp/ip的tcp传输,主要运用于对数据的实时性要求不是很高的场景
当数据发生错乱时候,会发生重传机制
注意:只有在ACL链接已经建立之后,才可以建立SCO 链接
五、ACL连接过程概述
ACL链接流程图:

ACL链接步骤(深色的为必须,浅色的为可选):

三、异步连接(ACL)连接过程步骤详解
1、
设备A通过HCI对Link Management发出HCI_Create_Connection命令,然后链接管理器LM会通过HCI返回当前的链接状态,然后LM开启呼叫设备B的操作。

2、

3、
A设备的LM发出LMP_Host_Connection_req到B设备的LM,然后LM通过HCI把这个来自A设备的连接请求发给B设备的Host层。

4、
在上面第三步操作以后,B设备会接收到来自A设备的连接请求,然后B设备会根据自身情况来作出对应的操作,一般有以下的三种操作:拒绝连接、接受连接和接受连接但是B设备修改为Master。
拒绝连接:

接受连接:

接受连接但是B设备修改为Master

5、
AFH(Adaptive Frequency Hopping)。AFH 的实现过程为设备识别、信道分类、分类信息交换、自适应跳频。
LMP(Link Manager Protocol):链路管理协议。
这一步主要是根据设备自身情况来设置跳频自适应和信道分类等功能,如果设备不支持或者不定义这些功能,那么这一步可以跳过。

6、
这一步主要是设置鉴权功能,LM将向Host请求Link key。如果设备不支持或不定义这个鉴权功能,那么可以通过这一步。

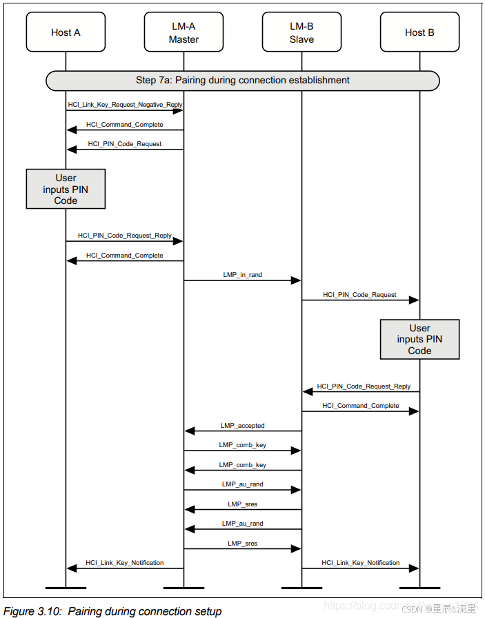
7、
在第三步发出连接请求以后,如果master设备和要连接的slave设备没有相同的link key,那么就需要配对,就是master和slave设备双方输入PIN码,然后把这个PIN码作为这次连接过程的link key,并储存好这个link key以作下次连接时使用,蓝牙的鉴权是基于link key的。

如果master和slave设备具有共同的link key,那么他们就不需要进行配对而是直接进行link key鉴权。

8、
如果上面的配对过程或鉴权成功了,就开始到数据加密过程 。下面这个图片只是显示了加密的点对点连接的设置流程。

9、
当上面那些设置流程走完以后,就要通知对方连接配置完成了,master设备的LM会发送LMP_setup_complete PDU给slave设备的LM,slave的LM产生应答,然后双方的LM再通过HCI分别通知双方的Host。

10、
如果断开连接,Host会通过HCI主动告诉LM,然后LM再通过LMP PDU来通知slave设备的LM,最后通知slave设备的Host。这个断连是单方面发起的,不需要slave设备的LM的应答,但是需要利用基带传输的ARQ机制(自动重传机制)来确认slave设备的LM是否收到了LMP_detach命令。

四、同步连接(SCO/eSCO)连接过程步骤详解
1、
master设备请求EV3、EV4、EV5同步连接

slave设备请求同步EV3、EV4、EV5同步连接

master设备请求同步连接,通过使用sco

master设备请求与老式设备进行sco同步连接

任何仅支持sco同步连接的设备请求与某个设备进行同步连接

2、
对于SCO而言,是不会进行重传的。所以对于只支持sco的耳机来说,我们可能会发现在较远距离的通话过程中就会产生杂音,这是无法避免的,这也是esco存在的原因,esco是支持重传的。
下面是master设备重新协商esco连接,即如果已存在的同步连接如果不是esco,修改当前已存在的同步连接为esco

slave设备重新协商esco连接

esco断连

sco断连

相关文章:
经典蓝牙(BT/EDR)蓝牙配对与连接
经典蓝牙的连接过程包括跳频,扫描,配置交换等过程。对ACL链路以及sco的连接过程也做详细的分析。 1. 为什么不配对便无法建立连接? 任何无线通信技术都存在被监听和破解的可能,蓝牙SIG为了保证蓝牙通信的安全性,采用…...
Flask: flask框架是如何实现非阻塞并发的
写在前面:Flask框架是通过多线程/多进程+阻塞的socket实现非阻塞,其本质是基于python的源库socketserver实现的 前言 认识WSGI协议 认识Werkzeug flask是如何实现非阻塞的 本文使用的flask框架为最新的1.1.1版本,所有代码基于python3运行 一:前言 使用过flask或者其他web框…...
JAVA |日常开发中连接Oracle数据库详解
JAVA |日常开发中连接Oracle数据库详解 前言一、Oracle 数据库概述1.1 定义与特点1.2 适用场景 二、Java 连接 Oracle 数据库的准备工作2.1 添加 Oracle JDBC 驱动依赖2.2 了解连接信息 三、建立数据库连接3.1 代码示例(使用服务名)3.2 步骤解…...
头歌 进程管理之二(wait、exec、system的使用)
第1关:进程等待 任务描述 通过上一个实训的学习,我们学会了使用fork创建子进程,在使用fork创建子进程的时候,子进程和父进程的执行顺序是无法预知的。本关我们将介绍如何使得fork创建出来的子进程先执行,随后父进程再…...
详解日志格式配置:XML 与 Spring Boot 配置文件格式
详解日志格式配置:XML 与 Spring Boot 配置文件格式 日志是现代应用程序中不可或缺的一部分,通过定制化日志格式和颜色,开发人员可以更方便地调试和监控应用。本文将深入讲解如何在 XML 配置文件 和 Spring Boot 配置文件 中设置日志格式&am…...
JDK21新特性
目录 虚拟线程(JEP 444): 顺序集合(JEP 431): 字符串模板(JEP 430): 模式匹配的增强(JEP 440、441以及443): 结构化并发和作用域值…...
SqlDataAdapter
SqlDataAdapter 是 .NET Framework 和 .NET Core 中提供的一个数据适配器类,属于 System.Data.SqlClient 命名空间(或在 .NET 6 中属于 Microsoft.Data.SqlClient 命名空间)。它的作用是充当数据源(如 SQL Server 数据库ÿ…...
AI赋能:构建安全可信的智能电子档案库
在档案的政策与法规上,《中华人民共和国档案法》2020年修订新增,对电子档案的合法要件、地位和作用、安全管理要求和信息化系统建设等方面作出了明确规定,保障数字资源的安全保存和有效利用。 日前,国家档案局令第22号公布《电子…...
分类预测 | PSO-PNN粒子群优化概率神经网络多特征分类预测
分类预测 | PSO-PNN粒子群优化概率神经网络多特征分类预测 目录 分类预测 | PSO-PNN粒子群优化概率神经网络多特征分类预测分类效果基本描述程序设计参考资料 分类效果 基本描述 1.Matlab实现PSO-PNN粒子群优化概率神经网络多特征分类预测,运行环境Matlab2018b及以…...
AcWing 3416. 时间显示
文章目录 前言代码思路 前言 这种我最担心的就是一些语法格式忘掉了。还有 int ,long long 的数据范围我记得不是很清楚,印象中 int 是 20 亿左右,long long 不行就得用数组来存这个数字了。int,long long数据类型及数值范围。好像没记错,记…...
【软考速通笔记】系统架构设计师⑲——专业英语
文章目录 一、前言二、常用名词三、架构风格四、非功能需求五、应用架构六、软件架构重用 一、前言 笔记目录大纲请查阅:【软考速通笔记】系统架构设计师——导读 二、常用名词 名词翻译architecture架构system系统design设计requirements需求components组件constr…...
java注解(二):注解的解析以及应用场景、用注解和反射模拟junit框架代码演示
目录 1、什么是注解的解析? 2、解析注解的案例 1、自定义一个注解 2、在类和方法上使用自己定义的注解 3、解析注解 3、模拟Junit框架案例 1、自定义一个MyTest注解 2、定义一个测试类,使用自定义的注解 3、写一个启动类 本文章主要讲解什么是注…...
C# 命名空间(Namespace)
文章目录 前言一、命名空间的定义与使用基础(一)定义语法与规则(二)调用命名空间内元素 二、using 关键字三、嵌套命名空间 前言 命名空间(Namespace)在于提供一种清晰、高效的方式,将一组名称与…...
几个Linux系统安装体验: centos7系统服务版
本文介绍CentOS7服务版本的安装。 前言 当前国产操作系统版本众多,但根据笔者多年的实践经验得到的认知,最好能抓住底层逻辑,上下打通打透,拉齐表现和本质,就能在纷扰版本中看得清清楚楚,明明白白…...
ViT学习笔记(一) 基本的原理和框架结构
原论文地址:https://arxiv.org/pdf/2010.11929 首先大致通读一下原论文,这是很有必要的,但不必完全读懂,因为会有高手给我们解读,比如: 【Transformer系列】深入浅出理解ViT(Vision Transformer)模型-CSD…...
fedora下Jetbrains系列IDE窗口中文乱码解决方法
可以看到窗口右部分的中文内容为小方块。 进入 Settings - Appearance & Behavior - Appearance - Use custom font : Note Sans Mono CJK SC ,设置后如下图:...
nginx根据报文里字段转发至不同地址
nginx接收到post请求.请求报文里是一个json字符串,字符串里有个字段id。 根据id不同,转发到不同地址。 如果idaaa,转发到www.aaa.com.test 如果idbbb,转发到www.bbb.com.test 如何配置,请提供一个nginx.conf 要在 Nginx 中根据 POST 请求的 JSON 负载中的…...
使用 html/css 实现 educoder 顶部导航栏的步骤和方法
要使用HTML和CSS实现一个类似于Educoder网站的顶部导航栏,我们可以设计一个响应式、简洁且功能齐全的导航栏。Educoder的顶部导航栏通常包括网站的logo、主要导航项(如首页、课程、讨论等)、以及用户操作按钮(如登录、注册等&…...
EasyExcel导出列表
通过easyexcel导出列表数据 根据列表内容自适应宽高。 文件名冲突,修改文件名递增设置。 依赖 <dependency><groupId>com.alibaba</groupId><artifactId>easyexcel</artifactId><version>${easyexcel.version}</version&…...
【unity小技巧】分享vscode如何开启unity断点调试模式,并进行unity断点调试(2024年最新的方法,实测有效)
文章目录 前言一、前置条件1、已安装Visual Studio Code,并且unity首选项>外部工具>外部脚本编辑器选择为Visual Studio Code [版本号],2、在Visual Studio Code扩展中搜索Unity,并安装3、同时注意这个插件下面的描述,需要根…...
如何快速掌握大众点评爬虫:解决动态字体加密的终极实战指南
如何快速掌握大众点评爬虫:解决动态字体加密的终极实战指南 【免费下载链接】dianping_spider 大众点评爬虫(全站可爬,解决动态字体加密,非OCR)。持续更新 项目地址: https://gitcode.com/gh_mirrors/di/dianping_sp…...
Java JVM 面试题详解:JVM运行原理、内存模型、堆栈方法区、GC垃圾回收、JIT编译、类加载机制与线上调优全攻略
1. JVM 到底是什么?为什么 Java 程序离不开它?JVM,全称 Java Virtual Machine,可以理解为 Java 字节码的运行平台。Java 代码先被 javac 编译成 class 字节码,再由 JVM 负责加载、解释、编译、执行和管理内存。这样 Ja…...
从鼠类到人体:汉坦病毒的全球威胁与科研突破
2026年5月17日,加拿大正式确诊一名“洪迪厄斯”号邮轮乘员感染汉坦病毒。结合世界卫生组织(WHO)的通报,疫情已陆续造成9人感染并出现3例死亡。这引起广泛的关注和担忧。汉坦病毒究竟是哪类病毒呢?感染力强吗࿱…...
保姆级教程:用kitti2bag把KITTI数据集转成ROS bag,新手避坑指南(附2011_09_26小数据集下载)
从KITTI到ROS Bag:零基础实战转换指南 第一次接触KITTI数据集和ROS时,我完全被那些复杂的文件结构和专业术语搞晕了。作为一个计算机视觉和机器人领域的经典数据集,KITTI包含了丰富的传感器数据,但直接使用这些原始数据对新手来说…...
联发科天玑700/720/900核心板选型指南:5G物联网与智能硬件性能功耗全解析
1. 项目概述:从核心板选型看5G入门级应用的性能锚点 在嵌入式开发和智能硬件领域,选择一颗合适的核心板(Core Board)往往是项目成败的第一步。它集成了处理器、内存、基带、射频等核心部件,直接决定了产品的性能基线、…...
从Stable Diffusion到DALL-E 3:深入聊聊Diffusion Model里‘前向过程’的设计哲学与工程权衡
从Stable Diffusion到DALL-E 3:扩散模型前向过程的设计哲学与工程智慧 当你在MidJourney中输入一段文字描述,几秒后就能得到一张精美的图片,这背后隐藏着一场精心设计的"破坏与重建"游戏。扩散模型(Diffusion Model&…...
终极SQLite数据库管理指南:DB Browser for SQLite完整使用手册
终极SQLite数据库管理指南:DB Browser for SQLite完整使用手册 【免费下载链接】sqlitebrowser Official home of the DB Browser for SQLite (DB4S) project. Previously known as "SQLite Database Browser" and "Database Browser for SQLite&quo…...
如何通过QuickLookVideo实现Mac视频预览效率革命:终极工具深度解析
如何通过QuickLookVideo实现Mac视频预览效率革命:终极工具深度解析 【免费下载链接】QuickLookVideo This package allows macOS Finder to display thumbnails, static QuickLook previews, cover art and metadata for most types of video files. 项目地址: ht…...
无王无帝定乾坤,来自田间第一人 大道济世安苍生
无王无帝定乾坤来自田间第一人 一、执念 千秋岁月轮转,历朝治乱兴衰,世人始终困于一个执念:天下安定,必靠帝王君临、强权统御。可纵观古今世道,王权更迭往复,霸业起落无常,真正能长久安社稷、润…...
别再傻傻分不清了!Lua中load和loadstring到底怎么用?一个例子讲透
深入解析Lua中的动态代码加载:load与loadstring的实战指南 在Lua开发中,动态代码加载是一个强大但容易引发困惑的功能。许多开发者在不同环境下使用load和loadstring时,经常会遇到各种报错信息,比如"bad argument #1 to load…...
