清华大学第八弹:《DeepSeek赋能家庭教育》
大家好,我是吾鳴。
之前吾鳴给大家分享过清华大学出版的七份报告,它们分别是:
《DeepSeek从入门到精通》
《DeepSeek如何赋能职场应用》
《普通人如何抓住DeepSeek红利》
《DeepSeek+DeepResearch:让科研像聊天一样简单》
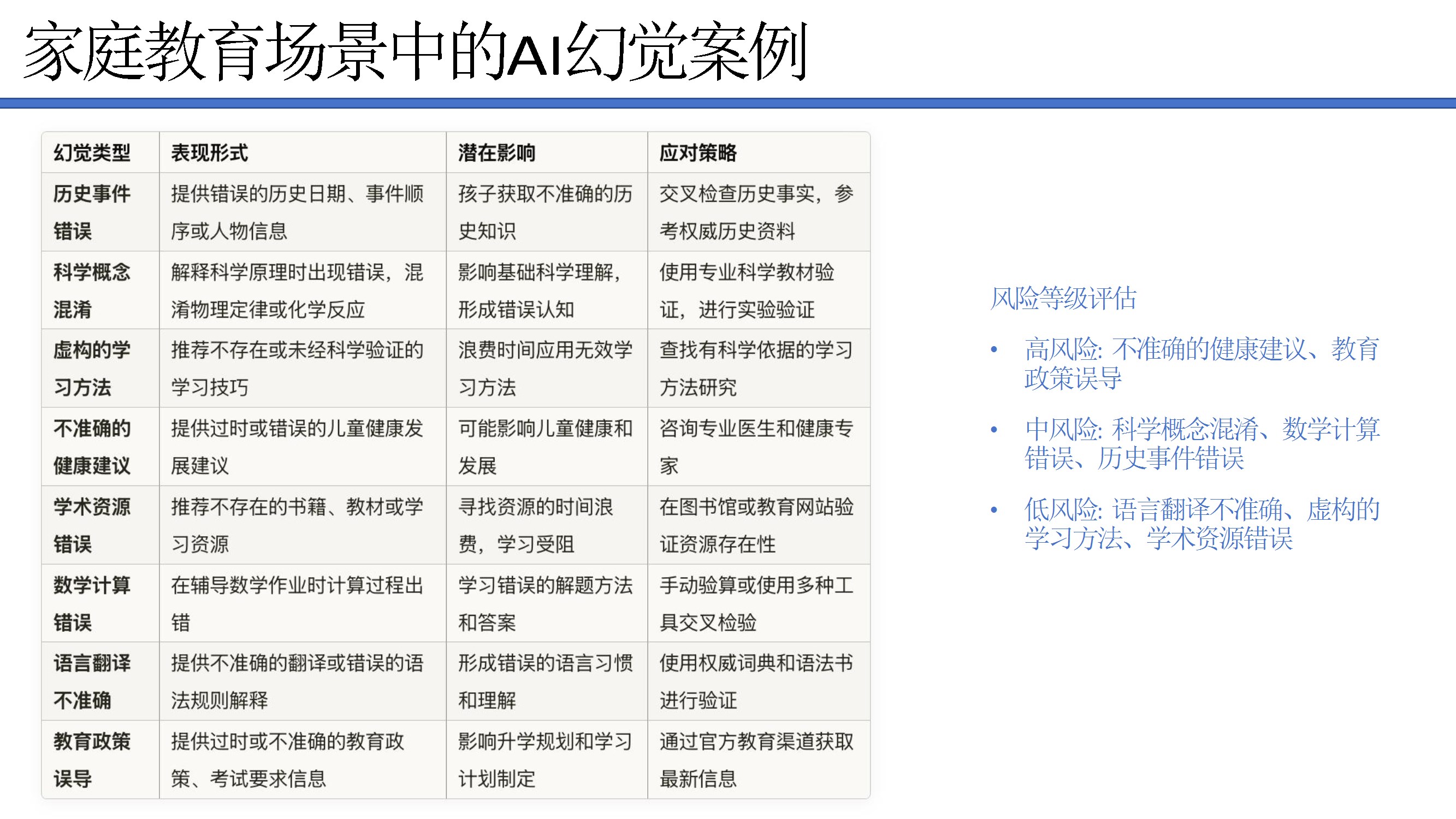
《DeepSeek与AI幻觉》
《AIGC发展研究3.0》
《DeepSeek + Deep Research应用》
今天吾鳴给大家分享清华大学出版的第八份报告——《DeepSeek赋能家庭教育》,如标题,这份报告主要是教大家怎么样使用DeepSeek来辅助家庭教育,如辅导小孩的作业、学龄前儿童启蒙等。

家长可以使用DeepSeek辅导孩子的数学作业、英语作业,帮助引导孩子管理情绪与沟通技巧,相当于请了一个住家的家教,家教的知识水平是个深不可测的高手。报告一共有91页PPT,文末有完整版下载地址。
内容摘要
一、研究背景与意义
- 家庭教育转型需求
-
- 数字化时代家庭教育痛点分析(时间成本/专业度缺失/个性化不足)
- 教育公平视角下的技术赋能价值
- DeepSeek技术定位
-
- 清华大学跨学科研究背景(新闻传播+人工智能融合优势)
- 智能教育辅助系统的技术演进路径
二、DeepSeek技术架构解析
- 核心技术模块
-
- 自然语言处理(NLP)在教育场景的深度适配
- 知识图谱构建:学科知识体系结构化
- 多模态交互技术(语音/文本/视觉融合)
- 智能教育特性
-
- 动态学习诊断系统(认知水平实时评估)
- 自适应推荐算法(个性化学习路径生成)
- 情感计算模块(学习情绪识别与干预)
三、家庭教育应用场景矩阵
- 学龄前教育赋能
-
- 语言启蒙智能陪练系统
- 行为习惯养成互动游戏
- K12阶段支持系统
-
- 学科知识智能答疑(数学思维/作文批改)
- 项目式学习(PBL)框架辅助设计
- 家长教育能力提升
-
- 亲子沟通策略模拟训练
- 教育政策与资源智能导航
四、实证研究与效果评估
- 实验设计方法论
-
- 双盲对照实验设计(传统教育 vs AI辅助教育)
- 多维度评估指标(学业成绩/学习动机/家庭关系)
- 典型案例分析
-
- 留守儿童家庭教育支持项目
- 特殊儿童个性化教育方案
五、伦理挑战与应对策略
- 技术应用边界探讨
-
- 教育主体性保护(AI辅助 vs 人类主导)
- 算法偏见防范机制
- 数据安全体系构建
-
- 家庭隐私数据加密传输标准
- 儿童数字身份保护方案
六、未来发展趋势展望
- 技术演进方向
-
- 脑机接口在教育反馈中的应用前景
- 元宇宙环境下的沉浸式家庭课堂
- 社会协同生态构建
-
- 政产学研合作模式创新
- 智能教育公共服务平台建设
报告内容
























































































报告无套路下载地址:夸克网盘分享
相关文章:
清华大学第八弹:《DeepSeek赋能家庭教育》
大家好,我是吾鳴。 之前吾鳴给大家分享过清华大学出版的七份报告,它们分别是: 《DeepSeek从入门到精通》 《DeepSeek如何赋能职场应用》 《普通人如何抓住DeepSeek红利》 《DeepSeekDeepResearch:让科研像聊天一样简单》 《D…...
自我训练模型:通往未来的必经之路?
摘要 在探讨是否唯有通过自我训练模型才能掌握未来的问题时,文章强调了底层技术的重要性。当前,许多人倾向于关注应用层的便捷性,却忽视了支撑这一切的根本——底层技术。将模型简单视为产品是一种短视行为,长远来看,理…...
C++ Primer 交换操作
欢迎阅读我的 【CPrimer】专栏 专栏简介:本专栏主要面向C初学者,解释C的一些基本概念和基础语言特性,涉及C标准库的用法,面向对象特性,泛型特性高级用法。通过使用标准库中定义的抽象设施,使你更加适应高级…...
深度学习模型组件之优化器--自适应学习率优化方法(Adadelta、Adam、AdamW)
深度学习模型组件之优化器–自适应学习率优化方法(Adadelta、Adam、AdamW) 文章目录 深度学习模型组件之优化器--自适应学习率优化方法(Adadelta、Adam、AdamW)1. Adadelta1.1 公式1.2 优点1.3 缺点1.4 应用场景 2. Adam (Adaptiv…...
使用jcodec库,访问网络视频提取封面图片上传至oss
注释部分为FFmpeg(确实方便但依赖太大,不想用) package com.zuodou.upload;import com.aliyun.oss.OSS; import com.aliyun.oss.model.ObjectMetadata; import com.aliyun.oss.model.PutObjectRequest; import com.zuodou.oss.OssProperties;…...
新品速递 | 多通道可编程衰减器+矩阵系统,如何破解复杂通信测试难题?
在无线通信技术快速迭代的今天,多通道可编程数字射频衰减器和衰减矩阵已成为测试领域不可或缺的核心工具。它们凭借高精度、灵活配置和强大的多通道协同能力,为5G、物联网、卫星通信等前沿技术的研发与验证提供了关键支持。从基站性能测试到终端设备校准…...
扩展------项目中集成阿里云短信服务
引言 在当今数字化时代,短信服务在各种项目中扮演着重要角色,如用户注册验证、订单通知、营销推广等。阿里云短信服务凭借其稳定、高效和丰富的功能,成为众多开发者和企业的首选。本文将详细介绍如何在项目中集成阿里云短信服务,帮…...
MySQL面试篇——性能优化
MySQL性能优化 在MySQL中,如何定位慢查询 慢查询表象:页面加载过慢、接口压测响应时间过长(超过1s)。造成慢查询的原因通常有:聚合查询、多表查询、表数据量过大查询、深度分页查询 方案一:开源工具 调试工…...
Java EE 进阶:Spring MVC(2)
cookie和session的关系 两者都是在客户端和服务器中进行存储数据和传递信息的工具 cookie和session的区别 Cookie是客⼾端保存⽤⼾信息的⼀种机制. Session是服务器端保存⽤⼾信息的⼀种机制. Cookie和Session之间主要是通过SessionId关联起来的,SessionId是Co…...
ShardingSphere 和 Spring 的动态数据源切换机制的对比以及原理
ShardingSphere 与 Spring 动态数据源切换机制的对比及原理 一、核心定位对比 维度ShardingSphereSpring动态数据源(如 AbstractRoutingDataSource)定位分布式数据库中间件轻量级多数据源路由工具核心目标分库分表、读写分离、分布式事务多数据源动态切…...
基于Django的协同过滤算法养老新闻推荐系统的设计与实现
基于Django的协同过滤算法养老新闻推荐系统(可改成普通新闻推荐系统使用) 开发工具和实现技术 Pycharm,Python,Django框架,mysql8,navicat数据库管理工具,vue,spider爬虫࿰…...
AI视频生成工具清单(附网址与免费说明)
以下是一份详细的AI视频制作网站总结清单,包含免费/付费信息及核心功能说明: AI视频生成工具清单(附网址与免费说明) 1. Synthesia 网址:https://www.synthesia.io是否免费:免费试用(生成视频…...
JavaWeb学习——HTTP协议
HTTP 协议 什么是 HTTP 协议 HTTP(超文本传输协议,HyperText Transfer Protocol)是用于在客户端(如浏览器)和服务器之间传输超文本(如网页、图片、视频等)的应用层协议。它是现代互联网数据通…...
QP 问题(Quadratic Programming, 二次规划)
QP 问题(Quadratic Programming, 二次规划)是什么? QP(Quadratic Programming,二次规划)是一类优化问题,其中目标函数是二次型函数,约束条件可以是线性等式或不等式。 QP 问题是线…...
VSTO(C#)Excel开发2:Excel对象模型和基本操作
初级代码游戏的专栏介绍与文章目录-CSDN博客 我的github:codetoys,所有代码都将会位于ctfc库中。已经放入库中我会指出在库中的位置。 这些代码大部分以Linux为目标但部分代码是纯C的,可以在任何平台上使用。 源码指引:github源…...
MySQL索引数据结构
目录 1 索引常用的数据结构 1.1 二叉树 1.2 平衡二叉树 1.3 红黑树 1.3 Hash表 1.4 B树 1.4 B树 2 MySQL索引的数据结构 2.1 MyISAM存储引擎索引 2.2 InnoDB存储引擎索引 2.2.1 聚集索引 2.2.2 非聚集索引 2.2.3 联合索引数 2.2.4 hash索引 1 索引常用的数据结构 1.1 二叉树 二…...
C 语 言 --- 数 组 (1)
C 语 言 --- 数 组1 数 组定义一维数组语 法 格 式初始化完 全 初 始 化不 完 全 初 始 化省 略 数 组 大 小不 初 始 化使 用 memset 初 始 化 类 型访 问 元 素一 维 数 组 在 内 存 中 的 存 储 总结 💻作 者 简 介:曾 与 你 一 样 迷 茫,…...
[视频编码]rkmpp 实现硬件编码
mpi_enc_test的命令参数描述说明 命令参数的描述说明如下: 命令参数 描述说明 -i 输入的图像文件。 -o 输出的码流文件。 -w 图像宽度,单位为像素。 -h 图像高度,单位为像素。 -hstride 垂直方向相邻两行之间的距离,单…...
3D数字化:家居行业转型升级的关键驱动力
在科技日新月异的今天,家居行业正经历着一场前所未有的变革。从传统的线下实体店铺到线上电商平台的兴起,再到如今3D数字化营销的广泛应用,消费者的购物体验正在发生翻天覆地的变化。3D数字化营销不仅让购物变得更加智能和便捷,还…...
网安知识点
1.SQL注入漏洞产生的原因是? 前端传到后端的数据,没有经过任何处理,直接当作sql语句的一部分来执行 2.讲一下sql注入,写入webshell需要哪些前提条件 开启导入导出权限secure-file-priv 站点根目录位置/路径 mysql用户对站点根目…...
Cursor AI 规则引擎:自动化编码规范与项目约束实践指南
1. 项目概述:一个为 Cursor 编辑器量身定制的规则引擎如果你和我一样,深度依赖 Cursor 这款 AI 驱动的代码编辑器,那你一定经历过这样的时刻:面对 AI 生成的代码,既惊叹于它的效率,又时常为它不遵守团队规范…...
TestDisk与PhotoRec:免费开源的数据恢复双雄终极指南
TestDisk与PhotoRec:免费开源的数据恢复双雄终极指南 【免费下载链接】testdisk TestDisk & PhotoRec 项目地址: https://gitcode.com/gh_mirrors/te/testdisk 在数字时代,数据丢失是每个人都会遇到的噩梦。无论是误删除重要文件、分区表损坏…...
终极指南:5分钟掌握Illustrator批量替换神器ReplaceItems.jsx,效率提升20倍
终极指南:5分钟掌握Illustrator批量替换神器ReplaceItems.jsx,效率提升20倍 【免费下载链接】illustrator-scripts Adobe Illustrator scripts 项目地址: https://gitcode.com/gh_mirrors/il/illustrator-scripts 如果你正在寻找能够大幅提升Adob…...
Perplexity搜索响应延迟超800ms?紧急修复手册:从LLM路由策略到本地缓存穿透的5层优化路径
更多请点击: https://intelliparadigm.com 第一章:Perplexity搜索响应延迟超800ms?紧急修复手册:从LLM路由策略到本地缓存穿透的5层优化路径 当Perplexity风格的语义搜索接口P95延迟持续突破800ms,用户会感知明显卡顿…...
TV Bro电视浏览器革命性突破:让Android电视变身智能上网终端
TV Bro电视浏览器革命性突破:让Android电视变身智能上网终端 【免费下载链接】tv-bro Simple web browser for android optimized to use with TV remote 项目地址: https://gitcode.com/gh_mirrors/tv/tv-bro 您是否曾在大屏幕电视前感到手足无措࿱…...
Git Common Errors
Git Common Errors 1. 这篇文章解决什么问题? Git 报错时,最容易让人慌的不是错误本身,而是不知道它在说哪一层出了问题。 常见错误包括: 1. not a git repository 2. remote origin already exists 3. failed to push some r…...
STM32H743以太网实战:基于CubeMX 6.8.0与LAN8720的LWIP移植避坑指南
1. 环境准备与CubeMX基础配置 折腾了一周终于把STM32H743的以太网调通,发现网上大多数教程都存在配置遗漏。这里分享我的完整配置流程,从CubeMX安装到最终Ping通,每个步骤都经过实测验证。 首先确保安装STM32CubeMX 6.8.0和对应的HAL库。我遇…...
如何快速完成Windows系统部署:高效自动化工具完整指南
如何快速完成Windows系统部署:高效自动化工具完整指南 【免费下载链接】MediaCreationTool.bat Universal MCT wrapper script for all Windows 10/11 versions from 1507 to 21H2! 项目地址: https://gitcode.com/gh_mirrors/me/MediaCreationTool.bat Wind…...
打破设计孤岛:用AI思维重新连接Figma与代码编辑器
打破设计孤岛:用AI思维重新连接Figma与代码编辑器 【免费下载链接】cursor-talk-to-figma-mcp TalkToFigma: MCP integration between AI Agent (Cursor, Claude Code) and Figma, allowing Agentic AI to communicate with Figma for reading designs and modifyin…...
如何快速掌握Git和GitHub:新手入门终极指南
如何快速掌握Git和GitHub:新手入门终极指南 【免费下载链接】hello-git Curso para aprender a trabajar con el sistema de control de versiones Git y la plataforma GitHub desde cero y para principiantes. 项目地址: https://gitcode.com/gh_mirrors/he/he…...
