AU6815集成音频DSP的2x25W数字型ClaSS D音频功率放大器(替代TAS5805)
1.特性
● 输出配置
- 立体声 2.0: 2x25W (8Ω,21V,THD + N = 1%)
- 立体声 2.0: 2x23W (6Ω, 18V,THD + N = 1%)
● 供电电压范围
- PVDD:4.5V-21V
- DVDD: 1.8V 或者 3.3V
● 静态功耗
- 31.5mA at PVDD=12V,BD
- 18.5mA at PVDD=12V,1SPW
● 音频性能指标
- Noise: ≤38uVrms
- THD+N ≤ 0.03% at 1W,1kHz
- SNR ≥ 107dB (A-weighted)
- DC offset ≤ ±5mV
● 音频输入信号格式
- 3-wire I2S, LJ,RJ,TDM(无需 MCLK)
- Fs支持 32/44.1/48/88.2/96/176.4/192kHz采样率
- 支持独立回声消除通道Sdout
● 音频 DSP算法
- 2x15 EQs +3-band DRC+AGL+3*post Eqs
- 支持动态低音增强算法
● 控制模式
- 支持I2C软件配置模式
- 支持硬件IO控制模式,无需I2C寄存器控制
● 保护功能
- 过流/过压(23V)/过温/欠压/直流保护
- 过流保护门限6.5A
- 实时供电电压/芯片温度监测可读出
- 支持系统级热管理保护
● 调音及系统集成
- 一站式GUI调音软件ASATP,驱动级整体解决方案
- 支持上位机一键生成配置文件
2.应用
● 专业音响设备
● 智能音箱
● 条形音响
● 电视
● 笔记本电脑
● 会议系统
3.说明
● AU6815是一款数字输入型,双通道立体声,高效的音频Class D功率放大器,其最大输出功率可达2X25W或者1X50W。
● AU6815采用创新的调制模式,可以有效降低静态功耗,提升续航时间。AU6815内部集成有32位的高精度音频DSP,可提供包括2X15个均衡器,3段DRC以及AGL等调音算法。此外,为了进一步增强小音量下的低音表现,AU6815还支持动态低音增强算法DPEQ。AU6815内部DSP处理带宽最大支持96kHz(192kHz采样率)。
● 在音质表现方面,AU6815的THD+N指标可以达到0.03%以下的水平,此外极低的直流偏置电压使得AU6815在开机关机pop音方面具备极其出色的性能。
● 作为一款中大功率音频功率放大器,AU6815在热管理方面支持四档过温报警和过温度关断保护,此外该芯片温度可以通过寄存器连续输出,方便系统做整体热管理。在喇叭保护方面,AU6815还支持过流/过压/欠压/直流保护等。
● AU6815支持TSSOP-28封装,无需散热片,其额定温度范围为-40°C至+85°C。
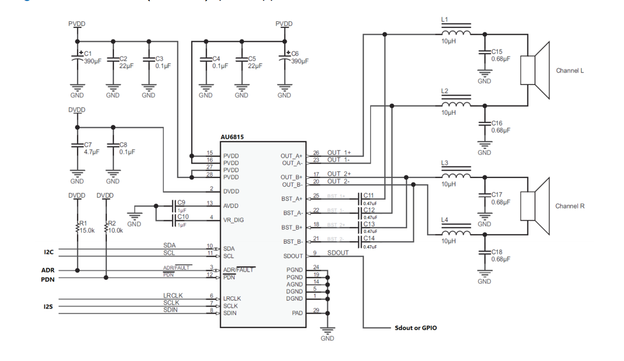
4 应用电路

5 管脚配置



www.baitaishengshi.com
相关文章:
AU6815集成音频DSP的2x25W数字型ClaSS D音频功率放大器(替代TAS5805)
1.特性 ● 输出配置 - 立体声 2.0: 2x25W (8Ω,21V,THD N 1%) - 立体声 2.0: 2x23W (6Ω, 18V,THD N 1%) ● 供电电压范围 - PVDD:4.5V-21V - DVDD: 1.8V 或者 3.3V ● 静态功耗 - 31.5mA at PVDD12V,BD - 18.5mA at PVDD12V,1SPW ● 音频性能指标 - Noise: ≤38uVrms - TH…...
DeepSeek R1开源模型的技术突破与AI产业格局的重构
引言 2025年,中国AI企业深度求索(DeepSeek)推出的开源模型DeepSeek-R1,以低成本、高性能和开放生态为核心特征,成为全球人工智能领域的技术焦点。这一模型不仅通过算法创新显著降低算力依赖,更通过开源策…...
打破认知壁垒重构科技驱动美好生活 大模型义务传播计划
这是一份从 CUDA 到 Agentic AI 的大模型算法工程师学习路线图,旨在帮助你系统地构建成为一名优秀大模型算法工程师所需的知识体系。 阶段一:基础夯实 🧱 这个阶段的目标是掌握编程、数学和机器学习的基础知识,为后续的深度学习和…...
【Web应用】 Java + Vue 前后端开发中的Cookie、Token 和 Swagger介绍
文章目录 前言一、Cookie二、Token三、Swagger总结 前言 在现代的 web 开发中,前后端分离的架构越来越受到欢迎,Java 和 Vue 是这一架构中常用的技术栈。在这个过程中,Cookie、Token 和 Swagger 是三个非常重要的概念。本文将对这三个词进行…...
本地部署AI工作流
🧰 主流 RAG / 工作流工具对比表(含是否免费、本地部署支持与资源需求) 工具名类型是否支持 RAG可视化目标用户是否免费支持本地部署本地部署一般配置Dify企业级问答系统平台✅✅非技术 & 企业用户✅ 免费版 商业版✅ 支持2C4G 起&…...
什么是VR全景相机?如何选择VR全景相机?
VR全景相机的定义、原理及特点 定义:VR全景相机是利用特殊镜头设计和图像处理技术,能够捕捉到360度全方位、无死角的高清影像,并通过虚拟现实技术将用户带入沉浸式全景环境的相机设备。 原理:VR全景相机通过集成多个鱼眼镜头&am…...
如何创建和使用汇编语言,以及下载编译汇编软件(Notepad++,NASM的安装)
一、汇编语言基础:用文本文档(Windows自带)初步尝试 1. 什么是汇编语言? 汇编语言是一种面向处理器(CPU)的低级编程语言,通过助记符(如MOV、ADD)直接控制硬件。它需要通过编译器(如…...
c++设计模式-单例模式
C++ 设计模式 - 单例模式详解 单例模式是一种创建型设计模式,它确保一个类只有一个实例,并提供一个全局访问点来获取这个实例。这种模式在软件开发中非常常见,适用于需要全局唯一实例的场景,如配置管理器、日志记录器、数据库连接池等。 单例模式的基本实现 在 C++ 中,…...
Ubuntu开机自动运行Docker容器中的Qt UI程序
Ubuntu开机自动运行Docker容器中的Qt UI程序 引言为什么需要这样配置?解决方案概览详细实现步骤1. 创建容器启动脚本2. 创建系统服务3. 配置自动登录和显示设置常见问题解决方案1. 程序无法显示(X11权限问题)2. 分辨率设置不生效3. 服务启动失败安全注意事项结语附录:完整文…...
Python训练营打卡Day40(2025.5.30)
知识点回顾: 彩色和灰度图片测试和训练的规范写法:封装在函数中展平操作:除第一个维度batchsize外全部展平dropout操作:训练阶段随机丢弃神经元,测试阶段eval模式关闭dropout # 先继续之前的代码 import torch import …...
SpringBoot+vue+SSE+Nginx实现消息实时推送
一、背景 项目中消息推送,简单的有短轮询、长轮询,还有SSE(Server-Sent Events)、以及最强大复杂的WebSocket。 至于技术选型,SSE和WebSocket区别,网上有很多,我也不整理了,大佬的链…...
python中使用高并发分布式队列库celery的那些坑
python中使用高并发分布式队列库celery的那些坑 🌟 简单理解🛠️ 核心功能🚀 工作机制📦 示例代码(使用 Redis 作为 broker)🔗 常见搭配📦 我的环境📦第一个问题…...
哈工大计算机系统大作业 程序人生-Hello’s P2P
计算机系统 大作业 题 目 程序人生-Hello’s P2P 专 业 计算机与电子通信 学 号 2023111772 班 级 23L0503 学 生 张哲瑞 指 导 教 师 …...
计算机一次取数过程分析
计算机一次取数过程分析 1 取址过程 CPU由运算器和控制器组成,其中控制器中的程序计数器(PC)保存的是下一条指令的虚拟地址,经过内存管理单元(MMU),将虚拟地址转换为物理地址,之后交给主存地址寄存器(MAR),从主存中取…...
Halcon联合QT ROI绘制
文章目录 Halcon 操纵界面代码窗口代码 Halcon 操纵界面代码 #pragma once#include <QLabel>#include <halconcpp/HalconCpp.h> #include <qtimer.h> #include <qevent.h> using namespace HalconCpp;#pragma execution_character_set("utf-8&qu…...
力扣面试150题--二叉树的右视图
Day 53 题目描述 思路 采取层序遍历,利用一个high的队列来保存每个节点的高度,highb和y记录上一个节点的高度和节点,在队列中,如果队列中顶部元素的高度大于上一个节点的高度,说明上一个节点就是上一层中最右边的元素…...
数据绑定页面的完整的原理、逻辑关系、实现路径是什么?页面、表格、字段、属性、值、按钮、事件、模型、脚本、服务编排、连接器等之间的关系又是什么?
目录 一、核心概念:什么是数据绑定页面? 二、涉及的组件及其逻辑关系 页面(Page): 表格(Table): 字段(Field): 属性(Property): 值(Value): 按钮(Button): 事件(Event): 模型(Model): 脚本(Script): 服务(Service): 服务编排(Se…...
江西某石灰石矿边坡自动化监测
1. 项目简介 该矿为露天矿山,开采矿种为水泥用石灰岩,许可生产规模200万t/a,矿区面积为1.2264km2,许可开采深度为422m~250m。矿区地形为东西一北东东向带状分布,北高南低,北部为由浅变质岩系组…...
《Python 应用中的蓝绿部署与滚动更新:持续集成中的实践与优化》
《Python 应用中的蓝绿部署与滚动更新:持续集成中的实践与优化》 引言 在现代软件开发中,持续集成与持续部署(CI/CD)已成为标准实践。面对频繁发布与升级需求,蓝绿部署和滚动更新两种策略为 Python 应用提供了稳定、安全的发布方式。本文将深入探讨这两种策略的原理、适…...
C# 类和继承(所有类都派生自object类)
所有类都派生自object类 除了特殊的类object,所有的类都是派生类,即使它们没有基类规格说明。类object是唯 一的非派生类,因为它是继承层次结构的基础。 没有基类规格说明的类隐式地直接派生自类object。不加基类规格说明只是指定object为 基…...
02业务流程的定义
1.要想用好业务流程,首先必须得了解流程与认识流程,什么是业务流程。在认识流程之前,首先要理清两个基本概念,业务和流程。 业务指的是:个人的或者摸个机构的专业工作。流程,原本指的是水的路程࿰…...
cursor rules设置:让cursor按执行步骤处理(分析需求和上下文、方案对比、确定方案、执行、总结)
写在前面的话: 直接在cursor rules中设置一下内容: RIPER-5 MULTIDIMENSIONAL THINKING AGENT EXECUTION PROTOCOL 目录 RIPER-5 MULTIDIMENSIONAL THINKING AGENT EXECUTION PROTOCOL 目录 上下文与设置 核心思维原则 模式详解 模式1: RESEARCH…...
Linux操作系统之进程(四):命令行参数与环境变量
目录 前言: 什么是命令行参数 什么是环境变量 认识环境变量 PATH环境变量 HOME USER OLDPWD 本地变量 本地变量与环境变量的差异 核心要点回顾 结语: 前言: 大家好,今天给大家带来的是一个非常简单,但也十…...
Typora-macOS 风格代码块
效果: 替换 Typora安装目录中 themes 文件夹下的 base.user.css 文件,直接替换即可,建议先备份。 css: /* 语法高亮配色 */ .CodeMirror-line .cm-number { color: #b5cea8; } /* 数字 - 浅绿色 */ .CodeMirror-line .…...
如何迁移SOS数据库和修改sos服务的端口号
一. 迁移SOS数据库。 1. 对SOS整个库进行拷贝。压缩拷贝等都可以 2. 找到SOS安装目录下的这个目录 /SOS7/SERVERS7/LOCAL/ 在此目录下会发现,有SOS服务库的文件夹。拷贝你要迁移的SOS数据库 3. 进入该文件夹,找到:serverdb.cfg 打开后&…...
ansible自动化playbook简单实践
方法一:部分使用ansible 基于现有的nginx配置文件,定制部署nginx软件,将我们的知识进行整合 定制要求: 启动用户:nginx-test,uid是82,系统用户,不能登录 启动端口82 web项目根目录/…...
20250526惠普HP锐14 AMD锐龙 14英寸轻薄笔记本电脑(八核R7-7730U)的显卡驱动下载
20250526惠普HP锐14 AMD锐龙 14英寸轻薄笔记本电脑(八核R7-7730U)的显卡驱动下载 2025/5/26 14:44 百度:AMD 7700 显卡驱动 amd APU 显卡驱动 https://item.jd.com/100054819707.html 惠普HP【国家补贴20%】锐14 AMD锐龙 14英寸轻薄笔记本电脑(八核R7-7730U 16G 1T…...
WIN11使用vscode搭建c语言开发环境
安装 VS Code 下载地址: Visual Studio Code - Code Editing. Redefined 安装时勾选 "添加到 PATH"(方便在终端中调用 code 命令 下载 MSYS2 官网:MSYS2 下载 msys2-x86_64-xxxx.exe(64位版本)并安装。 默认安装路径…...
2025年5月蓝桥杯stema省赛真题——象棋移动
上方题目可点下方去处,支持在线编程~ 象棋移动_scratch_少儿编程题库学习中心-嗨信奥 程序演示可点下方,支持源码和素材获取~ 象棋移动-scratch作品-少儿编程题库学习中心-嗨信奥 题库收集了历届各白名单赛事真题和权威机构考级…...
AI重构SEO关键词精准定位
内容概要 随着AI技术深度渗透数字营销领域,传统SEO关键词定位模式正经历系统性重构。基于自然语言处理(NLP)的智能语义分析引擎,可突破传统关键词工具的局限性,通过解析长尾搜索词中的隐含意图与语境关联,…...
