百趣代谢组学-抑郁症居然“男女有别”,脑膜淋巴管起关键作用!

文章标题:A functional role of meningeal lymphatics in sex difference of stress susceptibility in mice
发表期刊:Nature Communications
影响因子:17.694
发表时间:2022年8月
作者单位:中山大学中山医学院
百趣提供服务:发现代谢组学Standard-亲脂版
百趣代谢组学-研究背景
代谢组学分享,抑郁症(Major Depressive Disorder, MDD)作为一种常见的精神疾病,其特征是持续的抑郁情绪以及动力和兴趣的丧失。现如今,影响全球约4.4%的人口,是非致命健康损失的主要原因。目前研究表明,女性比男性更容易患上抑郁症,并伴随着更严重的抑郁症状。尽管在临床报告中已有充分的证据证明抑郁症存在着显著的性别差异,但其潜在的机制很大程度上仍不清楚。
重复应激是促进抑郁症发病的重要环境因素。有学者发现,反复的压力同时也会引起免疫系统的显著变化。代谢组学分享,尽管这些发现表明异常免疫功能与抑郁症之间有很强的联系,但对于压力如何改变免疫系统来调节抑郁症的易感性,我们仍然知之甚少。长期以来,中枢神经系统(Central Nervous System, CNS)一直被认为是一种“免疫特权”器官,因为它缺乏淋巴管来运输免疫细胞。
然而,最近的研究证实了人类和其他动物的硬脑膜中存在淋巴管。这些脑膜淋巴管通过连接颈深淋巴结(deep Cervical Lymph Nodes, dCLNs)不断将CNS的液体和分子引流到外周,并在免疫细胞的主动运输中发挥重要作用。据报道,发生在衰老过程中脑膜淋巴管的改变,能够促使神经退行性和神经系统疾病的进展,包括阿尔茨海默氏病、帕金森病、创伤性脑损伤、脑炎和脑瘤。然而,应激是否影响脑膜淋巴调节抑郁症的发展仍有待进一步研究。
百趣代谢组学-研究方法
在这项研究中,我们使用亚慢性变应激(Sub-Chronic Variable Stress,SCVS)刺激小鼠,在6d内将小鼠暴露于三种交替的应激源中。代谢组学分享,据报道,这种模式会诱导女性产生抑郁症状,但在男性中没有。因此模式为本研究内容提供了一个合适的模型。
实验前每天处理动物2~3min,连续处理3d。然后,它们在6d内交替受到三种不同的压力源,以避免习惯化:第1d,小鼠接受100个(0.45mA,1s)的随机间隔脚电击,持续1h。第2d,小鼠接受尾悬挂压力,持续1h。第3d,将每只小鼠置于家中笼子的穿孔约束管中,持续1h。在接下来的3d里重复同样的压力源(图1)。

图1. SCVS处理和行为测试的实验时间表
百趣代谢组学-研究结果
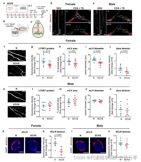
1.亚慢性变应激对雌性小鼠脑膜淋巴细胞有损害作用,但对雄性小鼠无影响
在SCVS处理后,雌雄小鼠均有显著的体重减轻(图2b,3b)。另外,应激雌性小鼠较少前往开阔场地的中心区域(图2f-i),表现出抑郁和焦虑样行为。

图2. 6d的SCVS诱导雌性小鼠的抑郁和焦虑样行为
相比之下,应激雄性小鼠在开阔视野中心区域的行走距离显著增加,显示出抗焦虑表型(图3f-i)。

图3. 6d的SCVS诱导雄性小鼠的抑郁和焦虑样行为
代谢组学分享,qPCR分析显示,SCVS处理显著降低雌性小鼠硬脑膜淋巴管内皮受体-1(Lymphatic vessel endothelial Receptor-1, Lyve1)的mRNA水平,而SCVS处理下的雄性小鼠无显著降低(图4a-c)。

图4. SCVS引起的硬脑膜Lyve1 mRNA表达变化的性别差异,以及幼稚雌性和雄性小鼠脑膜淋巴管的比较
为了进一步验证SCVS处理对雌性小鼠脑膜淋巴的损伤,在最后一次行为测试72h后向小脑延髓池注入70kD葡聚糖示踪剂,1h后恢复正常(图5a-c)。

图5. SCVS损害雌性小鼠而非雄性小鼠的脑膜淋巴管
研究结果发现雌性小鼠出现脑膜淋巴管形态的损伤(图6)。代谢组学分享,相比之下,雄性小鼠在SCVS处理后,脑膜淋巴系统虽然对应激表现出一定的敏感性,但与非应激成年雌性和雄性小鼠相比,脑膜淋巴管的整体形态以及脑内注射示踪剂到dCLNs的引流没有显著差异(图4d-h)。

图6. SCVS处理过的24h后雌性小鼠的脑膜淋巴管受损情况
2.改善脑膜淋巴管可减轻雌性小鼠对应激的敏感性
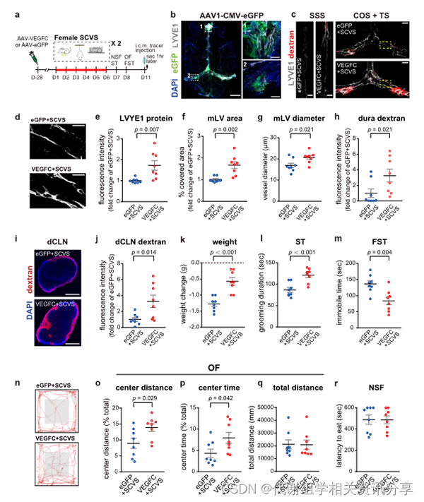
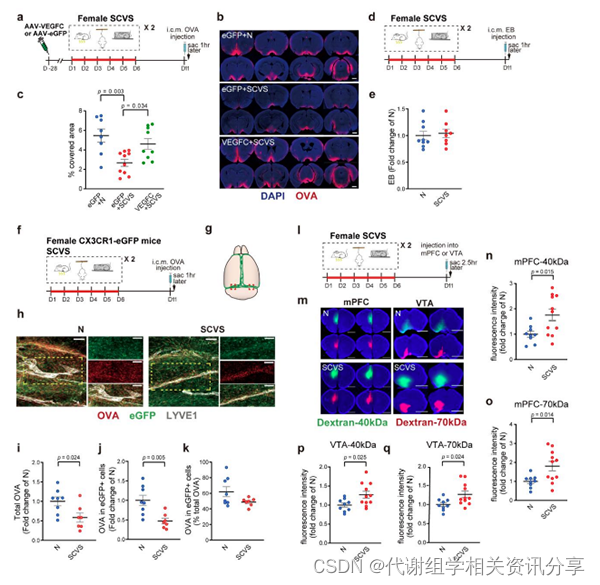
为了研究改善脑膜淋巴系统能否使雌性小鼠抗应激能力增强。将血管内皮生长因子c(Vascular Endothelial Growth Factor-C, VEGFC)过表达的腺相关病毒(Adeno-Associated Virus, AAV)或增强型绿色荧光蛋白(enhanced Green Fluorescent Protein, eGFP)注射到雌性小鼠的小脑延髓池中作为对照。一个月后,两组小鼠均接受6d的SCVS处理(图7a)。代谢组学分享,结果显示VEGFC处理的雌性小鼠在SCVS处理后体重下降程度显著减少(图7k)。在溅水测试中,它们的梳理时间显著增加,在强迫游泳测试中减少了静止的时间,并增加了在开放场地测试中对中心区域的探索(图7l-p)。

图7. 脑内注射AAV-VEGFC改善了雌性小鼠的脑膜淋巴管,减轻了应激诱导的抑郁样行为
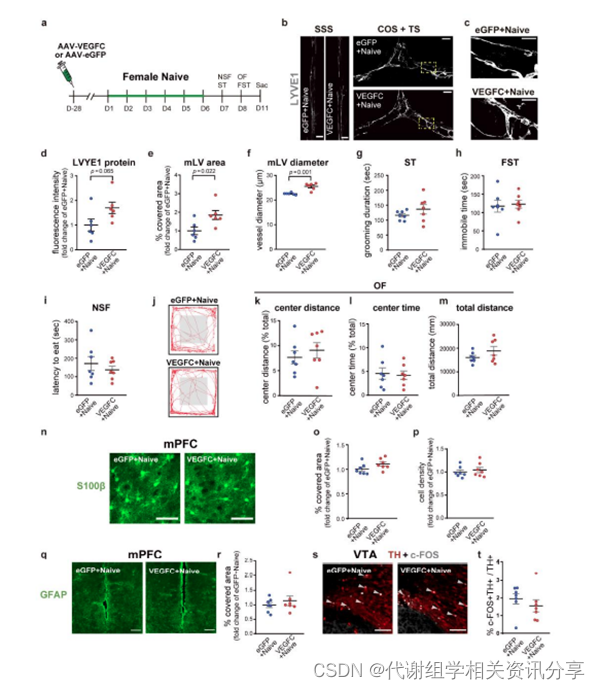
在非应激雌性小鼠中,脑内注射AAV-VEGFC促进了脑膜淋巴生长,但不影响上述行为(图8a-m)。代谢组学分享,这表明脑膜淋巴管的增强本身并不足以改变雌性小鼠的抑郁或焦虑类行为,相反,增强了它们对压力的适应能力。

图8. AAV-VEGFC的池内递送改善了脑膜淋巴管,而不影响抑郁行为以及非应激雌性小鼠mPFC中星形胶质细胞蛋白的表达和VTA多巴胺能神经元中c-FOS的表达
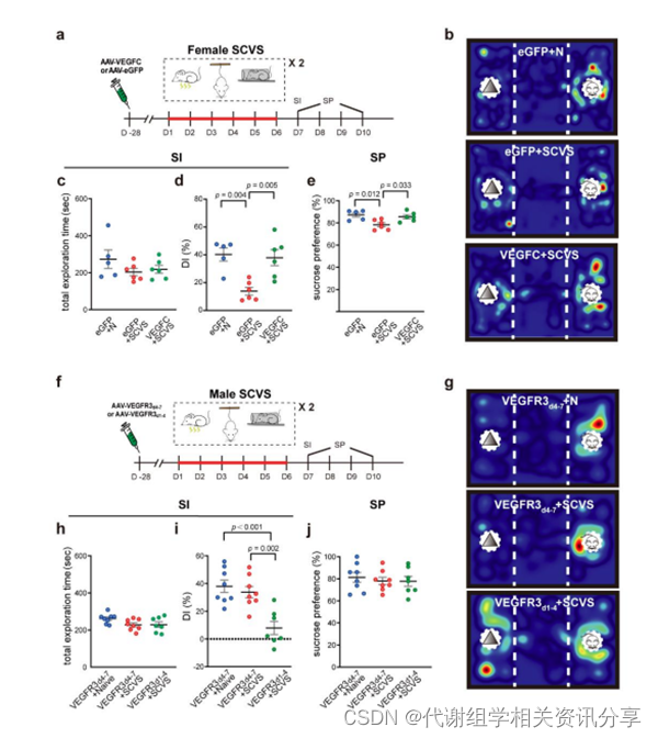
另外,与非应激组相比,经历SCVS处理的雌性小鼠对社交活动和蔗糖水的偏好显著降低,而这两种偏好都被子宫内注射AAV-VEGFC所消除(图9a-e)。

图9. 操纵脑膜淋巴管调节SCVS诱导的社交障碍和蔗糖偏好
3.脑膜淋巴管的改善可使应激引起的雌性小鼠的mPFC和VTA发生改变
为了观察SCVS和VEGFC处理是否会影响脑脊液在脑实质的流入和扩散,将卵白蛋白(OVA)-Alexa Fluor 647示踪剂注入雌鼠小脑延髓池,并于1h后灌流。代谢组学分享,SCVS处理减少了在脑实质、脑膜淋巴管附近和dcln中检测到的示踪剂(图2j,p,q和图10a-c),这表明SCVS处理增加了雌性小鼠脑室和蛛网膜下腔的示踪剂积累。
由于SCVS处理后间质流体(Interstitial Fluid, ISF)大分子的流动减少(图10l-q),我们推断SCVS处理损伤脑膜淋巴管可能导致脂质在脑实质积聚,进而导致内侧前额叶皮质(medial Prefrontal Cortex, mPFC)和中脑腹侧被盖区(Ventral Tegmental Area, VTA)异常,而VEGFC治疗阻止了这些变化。

图10. SCVS后雌性小鼠脑内注射示踪剂的分布
为此,对mPFC、VTA和硬脑膜进行脂质组学分析,比较三组雌性小鼠:(1)未注射AAV-eGFP的小鼠;(2)注射AAV-eGFP并经历SCVS处理的小鼠;(3)小鼠注射AAV-VEGFC和经历SCVS处理(图11a)。代谢组学分享,通过OPLS-DA评分图发现三组分离明显(图11b)。SCVS处理后,包括长链甘油三酯(triacylglycerols, TAG)在内的多种脂质在mPFC中显著增加,而在SCVS处理后VTA中也有一小部分TAG的增加,这被VEGFC治疗部分阻止了(图11c,d)。重要的是,VEGFC治疗显著增加了硬脑膜中包括长链TAG在内的一组脂质分子(图11e)。

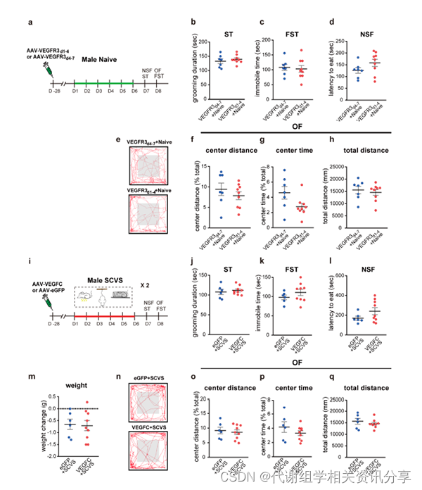
图11. 幼稚雄性小鼠脑内注射AAV-VEGFR3d1-4或经历SCVS的雄性小鼠AAV-VEGFC不会改变抑郁和焦虑样行为
4.脑膜淋巴管损伤使雄性小鼠易受应激影响
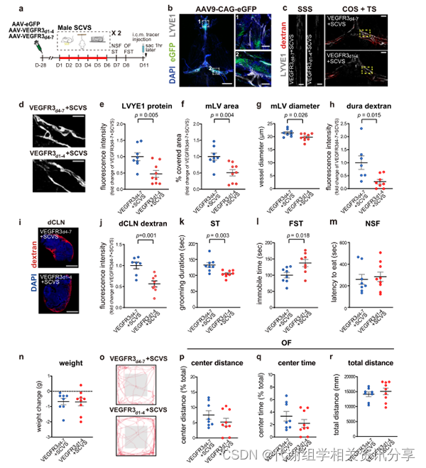
VEGFR3d1-4-IgG Fc的过表达显著降低硬脑膜上矢状窦(Superior Sagittal Sinus, SSS)和横窦(Transverse Sinus, TS)/窦汇(Confluence Of Sinuses, COS)中的Lyve1的表达,以及Lyve1标记的脑膜淋巴管的直径和覆盖面积(图12c-g)。同时,在硬脑膜和dcln中检测到的腔内注射示踪剂的数量显著减少(图12c,h-j)。
重要的是,VEGFR3d1-4-IgG Fc过表达的雄性小鼠在溅水试验中梳洗时间显著减少,在强迫游泳试验中静止时间显著增加,并在SCVS处理后表现出社交障碍(图12k,l和图9f-I)。VEGFR3d1-4或vegfr3d4-7过表达的雄性小鼠在抑制摄食试验中,在进食潜伏期、体重变化、整体运动和开放场地试验中对中心区域的探索方面均无显著差异,在蔗糖偏好试验中也无显著差异(图12r和图9f,j)。
值得注意的是,在没有SCVS处理的情况下,VEGFR3d1-4单独治疗并不会影响非应激雄性小鼠在抑郁行为测试中的表现(图11a-d),这表明脑膜淋巴损伤本身不足以诱导雄性小鼠的抑郁行为,但会增加它们对应激的敏感性。代谢组学分享,此外,SCVS处理的雄性小鼠中,脑内注射过表达VEGFC的AAV并不会影响动物在抑郁和焦虑类行为测试中的表现,也不会影响体重的变化(图11i-q),这表明脑膜淋巴在调节抑郁和焦虑类行为中的作用存在“天花板效应”。

图12. 脑内注射AAV-VEGFR3d1-4可损害雄性小鼠脑膜淋巴管痉挛并促进应激诱导的抑郁行为
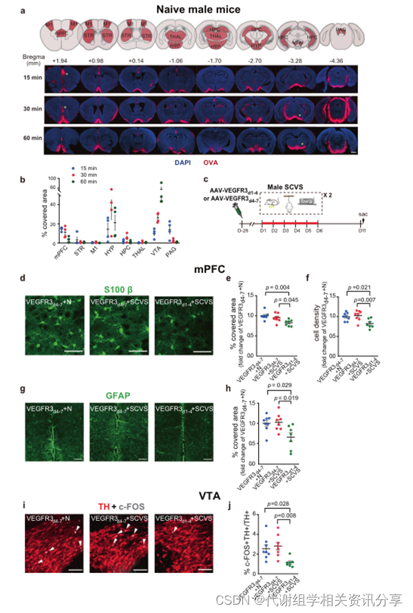
另外,SCVS处理并未显著改变雄性小鼠mPFC中星形细胞蛋白的表达,也未改变VTA中TH+多巴胺能神经元中c-FOS的表达。然而,VEGFR3d1-4处理后的雄性小鼠在mPFC中S100β+和GFAP表达明显减少,S100β+星形胶质细胞密度降低,在VTA中TH+多巴胺能神经元中c-FOS表达减少(图13-j)。
综上所述,脑膜淋巴管的损伤或通过脑膜淋巴管的引流增加了雄性小鼠对应激的敏感性,并促进了应激引起的mPFC和VTA的异常。

图13. 雄性小鼠脑内注射AAV-VEGFR3d1-4可促进SCVS诱导的mPFC星形胶质细胞标志物表达受损和VTA多巴胺神经元c-FOS表达受损
5.亚慢性可变应激改变雌性小鼠脑膜淋巴内皮细胞的转录谱
与非应激小鼠相比,应激雌性小鼠的硬脑膜中晶状体上皮细胞(Lens Epithelial Cells, LECs)占存活细胞总数的百分比显著降低。代谢组学分享,进一步证明SCVS损害脑膜淋巴系统(图14c)。其他脑膜细胞类型未检测到明显变化,包括血液内皮细胞、白细胞和基质细胞 (图14d-f)。
Deseq2分析(一种转录组分析方法)以(p<0.1)为临界值,筛选出236个差异表达基因(DEGs),其中156个上调,80个下调(图14g,h)。值得注意的是,表皮生长因子受体的表达是受应激影响下调最多的基因之一,表明支持淋巴萌发的信号缺失(图14h)。我们进一步进行了基因集富集分析,结果显示,在应激雌性小鼠的脑膜LECs中,参与DNA复制、鞘脂生物合成、血清素摄取调控的基因集富集,而未在参与蛋白酶体组装、核糖体分解、血小板衍生生长因子结合的基因集富集,表明应激诱导的脑膜淋巴管功能发生了深刻变化(图14i)。另外,还发现几个编码胶原蛋白的基因,包括Col6a1,Col1a2,ndCol3a1以及编码处理胶原蛋白的基质金属蛋白酶Mmp23的基因,在应激和衰老中显著下调,这表明与细胞外基质的分离可能是介导脑膜淋巴变性的关键因素(图14k)。
数据显示CCL6基因的上调是雌性小鼠受到SCVS处理诱导的脑膜淋巴管覆盖减少的潜在机制。从RNA-seq结果来看,C-C基序趋化因子受体(Ccr1,CCL6的受体)在未接种组雌性小鼠的脑膜LECs中表达较低。在SCVS处理组的5个生物重复中,有2个Ccr1mRNA水平升高,但在其他3个重复中保持较低水平。基于这些数据,我们怀疑CCL6可能以细胞非自主的方式起作用,通过向硬脑膜细胞中介体发出信号,进而导致SCVS处理后雌性小鼠脑膜淋巴覆盖的减少。

图14. SCVS诱导雌性小鼠脑膜淋巴管内皮细胞转录变化
百趣代谢组学-结论
研究发现SCVS处理对雌性小鼠脑膜淋巴细胞有损害作用,而对雄性小鼠无损害作用。功能获得与丧失的研究进一步表明,脑膜淋巴管导致了小鼠对抑郁和焦虑行为应激敏感性的性别差异。代谢组学分享,结果揭示了短期应激对脑膜淋巴管形态和通过脑膜淋巴管的脑引流功能具有性别依赖性。另外,脑膜淋巴管的变化可以调节应激敏感性。
相关文章:
百趣代谢组学-抑郁症居然“男女有别”,脑膜淋巴管起关键作用!
文章标题:A functional role of meningeal lymphatics in sex difference of stress susceptibility in mice 发表期刊:Nature Communications 影响因子:17.694 发表时间:2022年8月 作者单位:中山大学中山医学院 …...
C语言实现用堆解决 TOP-K 问题
目录 TopK函数实现 如何测试 完整源码 生活中我们经常能见到TopK问题,例如:专业前10名、世界500强、富豪榜、游戏中前100的活跃玩家等。 所以,TopK问题即求出一组数据中前K个最大或最小的元素,一般情况下,数据量都…...
MySQL 数据库基础命令
MySQL 基础命令 一.了解数据库 1、了解数据库对象 1.表: 用于以有组织方式存储数据。以行和列的格式包含数据。 2.索引: 是内部表结构,MySQL 用它基于一列或多列的值来提供对表中各行的快速访问。 3.视图: 是虚拟表&#…...
说一下this,实现apply、call
理解this 在ES5中,this的指向始终坚持一个原理:“this永远指向最后调用它的那个对象”,切记这句话。下面看几个例子。 例一 var obj {name: zhangsan,say: function() {console.log(this.name);} }obj.say() // zhangsan 最基本的使用&am…...
华为OD机试真题Python实现【总最快检测效率】真题+解题思路+代码(20222023)
总最快检测效率 题目 在系统、网络均正常情况下,组织核酸采样员和志愿者对人群进行核酸检测筛查。 每名采样员的效率不同,采样效率为N人/小时。 由于外界变化,采样员的效率会以M人/小时为粒度发生变化,M 为采样效率浮动粒度, M=N*10%,输入保证N*10%的结果为整数。 采样…...
【历史上的今天】2 月 23 日:Enigma 密码机申请专利;戴尔电脑创始人出生;Mellanox 收购 EZchip
整理 | 王启隆 透过「历史上的今天」,从过去看未来,从现在亦可以改变未来。 今天是 2023 年 2 月 23 日,在 2006 年的今天,都灵冬奥会自由式滑雪男子空中技巧决赛在意大利都灵萨奥兹杜尔克斯滑雪场举行。中国选手韩晓鹏战胜众多好…...
新手入门吉他推荐,第一把吉他从这十款选绝不踩雷!初学者吉他选购指南【新手必看】
一、新手购琴注意事项: 1、预算范围 一把合适的吉他对于初学者来说会拥有一个很好的音乐启蒙。选一款性价比高,做工材料、音质和手感相对较好的吉他自然不会是一件吃亏的事。**初学者第一把琴的预算,我觉得最低标准也是要在500元起…...
XSS注入进阶练习篇(三) XSS原型链污染
XSS原型链污染1.原型链的概念1.1 构造函数的缺点1.2 prototype 属性的作用1.3 原型链1.4 constructor属性1.5 prototype和__proto__2. 原型链污染2.1 原型链污染是什么?2.2 原型链污染的条件2.3 原型连污染实例2.3.1 hackit 20182.3.2 challenge-04223.总结1.原型链…...
【Java基础 下】 025 -- 阶段项目(斗地主)
目录 斗地主 一、斗地主游戏1 -- 准洗发(控制台版) 1、准备牌 2、洗牌 3、发牌 4、看牌 二、斗地主游戏2 -- 给牌排序①(利用序号进行排序) 2、洗牌 3、发牌 4、看牌 三、斗地主游戏2 -- 给牌排序②(给每一张牌计算价值…...
华为OD机试真题Python实现【矩阵最值】真题+解题思路+代码(20222023)
题目 给定一个仅包含0和1的n*n二维矩阵 请计算二维矩阵的最大值 计算规则如下 每行元素按下标顺序组成一个二进制数(下标越大约排在低位), 二进制数的值就是该行的值,矩阵各行之和为矩阵的值允许通过向左或向右整体循环移动每个元素来改变元素在行中的位置 比如 [1,0,1,1,1]…...
TypeScript笔记(三)
前言 上一篇文章我们主要介绍了TypeScript的基本类型boolean、number、string、void、null和undefine,还介绍了任意类型any和联合类型,这篇文章我们将会了解对象类型Interface和数组的相关知识。 对象的类型——接口 在TypeScript中,我们使…...
C++(41)-低版本升级到VS2019项目时遇到的问题(2)
1.错误码:MSB8066 代码为3 QT 项目老版本升级到新版本造成的, 1.重新加载项目: 扩展->QT VS tools->Open QT project files-> 2.添加QT模块:QT Project-Settings -> QT Modules2.无法打开QT的头文件 3.…...
git 实战应用
基本使用1.1、使用git想要让 git 对一个目录进行版本控制需要一下步骤:进入要管理的文件夹执行初始化命令git init查看目录下的文件状态git status管理指定文件// 添加指定文件 git add ***.txt// 添加未被管理的所有文件 git add .生成版本git commit -m 描述信息提…...
Linux重启命令shutdown与reboot
在linux命令中reboot是重新启动,shutdown -r now是立即停止然后重新启动,都说他们两个是一样的,其实是有一定的区别的。 shutdown 命令可以安全地关闭或重启Linux系统,它在系统关闭之前给系统上的所有登录用户提示一条警告信息。…...
华为OD机试真题 用 C++ 实现 - 静态扫描最优成本
最近更新的博客 华为OD机试 - 入栈出栈(C++) | 附带编码思路 【2023】 华为OD机试 - 箱子之形摆放(C++) | 附带编码思路 【2023】 华为OD机试 - 简易内存池 2(C++) | 附带编码思路 【2023】 华为OD机试 - 第 N 个排列(C++) | 附带编码思路 【2023】 华为OD机试 - 考古…...
拿下宁王、迪王的湖南裕能,还能“狂飙”多远?
文|智能相对论作者|Kinki近日,磷酸铁锂正极材料龙头湖南裕能正式登陆A股,上市当天市值超过了400亿元,投资者中一签可赚1.49万元,可谓近年低迷的资本市场中一支“大肉签”。不过在 “开门红”之后,湖南裕能的股价便一路…...
STM32FreeRTOS - 按键实现任务挂起和恢复
STM32f103C8T6 FreeRTOS - 按键实现任务挂起和恢复,按键按下时,LED任务执行,led闪烁,当led任务挂起,Led停止闪烁。1.STM32CubeMX 创建任务1.1配置GPIO按键配置外部中断触发GPIO绿灯,红灯配置输出模式1.2配置…...
华为OD机试真题Python实现【判断牌型】真题+解题思路+代码(20222023)
判断牌型 题目 五张牌每张牌由牌大小和花色组成 牌大小2~10 J Q K A 花色四种 红桃 黑桃 梅花 方块 四种花色之一 判断牌型 牌型一 同花顺 同一花色的顺子 如红桃 2 红桃 3 红桃 4 红桃 5 红桃 6牌型二 四条 四张相同数字+单张 红桃 A 黑桃 A 梅花 A 方块 A 加黑桃 A牌型三 葫…...
Kafka(7):生产者详解
1 消息发送 1.1 Kafka Java客户端数据生产流程解析 1 首先要构造一个 ProducerRecord 对象,该对象可以声明主题Topic、分区Partition、键 Key以及值 Value,主题和值是必须要声明的,分区和键可以不用指定。 2 调用send() 方法进行消息发送。 3 因为消息要到网络上进行传输…...
FPGA纯verilog代码实现H.264/AVC视频解码,提供工程源码和技术支持
目录1、前言2、硬件H.264/AVC视频解码优势3、vivado工程设计架构4、代码架构分析5、vivado仿真6、福利:工程代码的获取1、前言 本设计是一种verilog代码实现的低功耗H.264/AVC解码器(baseline ),硬件ASIC设计,不使用任何GPP/DSP等内核&#…...
SpringBoot-17-MyBatis动态SQL标签之常用标签
文章目录 1 代码1.1 实体User.java1.2 接口UserMapper.java1.3 映射UserMapper.xml1.3.1 标签if1.3.2 标签if和where1.3.3 标签choose和when和otherwise1.4 UserController.java2 常用动态SQL标签2.1 标签set2.1.1 UserMapper.java2.1.2 UserMapper.xml2.1.3 UserController.ja…...
从WWDC看苹果产品发展的规律
WWDC 是苹果公司一年一度面向全球开发者的盛会,其主题演讲展现了苹果在产品设计、技术路线、用户体验和生态系统构建上的核心理念与演进脉络。我们借助 ChatGPT Deep Research 工具,对过去十年 WWDC 主题演讲内容进行了系统化分析,形成了这份…...
Python:操作 Excel 折叠
💖亲爱的技术爱好者们,热烈欢迎来到 Kant2048 的博客!我是 Thomas Kant,很开心能在CSDN上与你们相遇~💖 本博客的精华专栏: 【自动化测试】 【测试经验】 【人工智能】 【Python】 Python 操作 Excel 系列 读取单元格数据按行写入设置行高和列宽自动调整行高和列宽水平…...
《用户共鸣指数(E)驱动品牌大模型种草:如何抢占大模型搜索结果情感高地》
在注意力分散、内容高度同质化的时代,情感连接已成为品牌破圈的关键通道。我们在服务大量品牌客户的过程中发现,消费者对内容的“有感”程度,正日益成为影响品牌传播效率与转化率的核心变量。在生成式AI驱动的内容生成与推荐环境中࿰…...
转转集团旗下首家二手多品类循环仓店“超级转转”开业
6月9日,国内领先的循环经济企业转转集团旗下首家二手多品类循环仓店“超级转转”正式开业。 转转集团创始人兼CEO黄炜、转转循环时尚发起人朱珠、转转集团COO兼红布林CEO胡伟琨、王府井集团副总裁祝捷等出席了开业剪彩仪式。 据「TMT星球」了解,“超级…...
如何将联系人从 iPhone 转移到 Android
从 iPhone 换到 Android 手机时,你可能需要保留重要的数据,例如通讯录。好在,将通讯录从 iPhone 转移到 Android 手机非常简单,你可以从本文中学习 6 种可靠的方法,确保随时保持连接,不错过任何信息。 第 1…...
工业自动化时代的精准装配革新:迁移科技3D视觉系统如何重塑机器人定位装配
AI3D视觉的工业赋能者 迁移科技成立于2017年,作为行业领先的3D工业相机及视觉系统供应商,累计完成数亿元融资。其核心技术覆盖硬件设计、算法优化及软件集成,通过稳定、易用、高回报的AI3D视觉系统,为汽车、新能源、金属制造等行…...
什么?连接服务器也能可视化显示界面?:基于X11 Forwarding + CentOS + MobaXterm实战指南
文章目录 什么是X11?环境准备实战步骤1️⃣ 服务器端配置(CentOS)2️⃣ 客户端配置(MobaXterm)3️⃣ 验证X11 Forwarding4️⃣ 运行自定义GUI程序(Python示例)5️⃣ 成功效果的使用
在 Go 中,Channel 是 Goroutine 之间通信的核心机制。它提供了一个线程安全的通信方式,用于在多个 Goroutine 之间传递数据,从而实现高效的并发编程。 本章将介绍 Channel 的基本概念、用法、缓冲、关闭机制以及 select 的使用。 一、Channel…...
深度学习水论文:mamba+图像增强
🧀当前视觉领域对高效长序列建模需求激增,对Mamba图像增强这方向的研究自然也逐渐火热。原因在于其高效长程建模,以及动态计算优势,在图像质量提升和细节恢复方面有难以替代的作用。 🧀因此短时间内,就有不…...
