河道治理漂浮物识别监测系统 yolov7
河道治理漂浮物识别监测系统通过yolov7网络模型深度视觉分析技术,河道治理漂浮物识别监测算法模型实时检测着河道水面是否存在漂浮物、水浮莲以及生活垃圾等,识别到河道水面存在水藻垃圾等漂浮物,立即抓拍存档预警。You Only Look Once说的是只需要一次CNN运算,Unified指的是这是一个统一的框架,提供end-to-end的预测,而Real-Time体现是Yolo算法速度快。整体来看,Yolo算法采用一个单独的CNN模型实现end-to-end的目标检测,相比R-CNN算法,其是一个统一的框架,其速度更快,而且Yolo的训练过程也是end-to-end的。
YOLOv7 在 5 FPS 到 160 FPS 范围内,速度和精度都超过了所有已知的目标检测器
并在V100 上,30 FPS 的情况下达到实时目标检测器的最高精度 56.8% AP。YOLOv7 是在 MS COCO 数据集上从头开始训练的,不使用任何其他数据集或预训练权重。相对于其他类型的工具,YOLOv7-E6 目标检测器(56 FPS V100,55.9% AP)比基于 transformer 的检测器 SWINL Cascade-Mask R-CNN(9.2 FPS A100,53.9% AP)速度上高出 509%,精度高出 2%,比基于卷积的检测器 ConvNeXt-XL Cascade-Mask R-CNN (8.6 FPS A100, 55.2% AP) 速度高出 551%,精度高出 0.7%。
YOLOv7 的发展方向与当前主流的实时目标检测器不同,研究团队希望它能够同时支持移动 GPU 和从边缘到云端的 GPU 设备。除了架构优化之外,该研究提出的方法还专注于训练过程的优化,将重点放在了一些优化模块和优化方法上。这可能会增加训练成本以提高目标检测的准确性,但不会增加推理成本。
Adapter接口定义了如下方法:
public abstract void registerDataSetObserver (DataSetObserver observer)
Adapter表示一个数据源,这个数据源是有可能发生变化的,比如增加了数据、删除了数据、修改了数据,当数据发生变化的时候,它要通知相应的AdapterView做出相应的改变。为了实现这个功能,Adapter使用了观察者模式,Adapter本身相当于被观察的对象,AdapterView相当于观察者,通过调用registerDataSetObserver方法,给Adapter注册观察者。
public abstract void unregisterDataSetObserver (DataSetObserver observer)
通过调用unregisterDataSetObserver方法,反注册观察者。
public abstract int getCount () 返回Adapter中数据的数量。
public abstract Object getItem (int position)
Adapter中的数据类似于数组,里面每一项就是对应一条数据,每条数据都有一个索引位置,即position,根据position可以获取Adapter中对应的数据项。
public abstract long getItemId (int position)
获取指定position数据项的id,通常情况下会将position作为id。在Adapter中,相对来说,position使用比id使用频率更高。
public abstract boolean hasStableIds ()
hasStableIds表示当数据源发生了变化的时候,原有数据项的id会不会发生变化,如果返回true表示Id不变,返回false表示可能会变化。Android所提供的Adapter的子类(包括直接子类和间接子类)的hasStableIds方法都返回false。
public abstract View getView (int position, View convertView, ViewGroup parent)
getView是Adapter中一个很重要的方法,该方法会根据数据项的索引为AdapterView创建对应的UI项。
相关文章:

河道治理漂浮物识别监测系统 yolov7
河道治理漂浮物识别监测系统通过yolov7网络模型深度视觉分析技术,河道治理漂浮物识别监测算法模型实时检测着河道水面是否存在漂浮物、水浮莲以及生活垃圾等,识别到河道水面存在水藻垃圾等漂浮物,立即抓拍存档预警。You Only Look Once说的是…...

微信小程序 java ssm Springboot学生作业提交管理系统
系统具有良好的集成性,提供标准接口,以实现与其他相关系统的功能和数据集成。开放性好,便于系统的升级维护、以及与各种信息系统进行集成。功能定位充分考虑平台服务对象的需求。 一个微信小程序由.js、.json、.wxml、.wxss四种文件构成&…...

实战项目-课程潜在会员用户预测(朴素贝叶斯&神经网络)
目录1、背景介绍2、朴素贝叶斯2.1 模型介绍2.2 模型实现3、人工神经网络1、背景介绍 目标:将根据用户产生的数据对课程潜在的会员用户(可能产生购买会员的行为)进行预测。 平台的一位注册用户是否购买会员的行为应该是建立在一定背景条件下…...
ESP32设备驱动-定时器与定时器中断
定时器与定时器中断 文章目录 定时器与定时器中断1、ESP32定时器介绍2、定时器相关API介绍3、软件准备4、硬件准备3、代码实现有时需要按时发生某些事情,这就是计时器和计时器中断发挥作用的地方。 定时器是一种中断。 它就像一个简单的时钟,用于测量和控制时间事件,提供精确…...

【JavaScript 逆向】安居客滑块逆向分析
声明本文章中所有内容仅供学习交流,相关链接做了脱敏处理,若有侵权,请联系我立即删除!案例目标验证码:aHR0cHM6Ly93d3cuYW5qdWtlLmNvbS9jYXB0Y2hhLXZlcmlmeS8/Y2FsbGJhY2s9c2hpZWxkJmZyb209YW50aXNwYW0以上均做了脱敏处…...

【STM32】【HAL库】遥控关灯1主机
相关连接 【STM32】【HAL库】遥控关灯0 概述 【STM32】【HAL库】遥控关灯1主机 【STM32】【HAL库】遥控关灯2 分机 【STM32】【HAL库】遥控关灯3 遥控器 需求 主机需要以下功能: 接收来自物联网平台的命令发送RF433信号给从机接收RF433信号和红外信号驱动舵机动作 方案设计…...
Java 初始化块
文章目录1、初识初始化块2、实例初始化块和构造器3、类初始化块1、初识初始化块 Java 使用构造器来对单个对象进行初始化操作,使用构造器先完成对整个 Java 对象的状态初始化,然后将 Java 对象返回给程序,从而让该 Java 对象的信息更加完整。…...

超详细讲解长度受限制的字符串函数(保姆级教程!!!)
超详细讲解长度受限制的字符串函数(保姆级教程!!!)长度受限制的字符串函数strncpy函数strncpy函数的使用strncpy函数的模拟实现strncat函数strncat函数的使用strncat函数的模拟实现strncmp函数strncmp函数的使用strncm…...
【c#】c#常用小技巧方法整理(4)——cmd命令提示符,c#调用cmd
CMD命令是一种命令提示符,CMD是command的缩写,位于系统System32的目录下,是大多数Windows操作系统中可用的命令行解释器应用程序。用于执行输入的命令。其中大多数命令通过脚本和批处理文件自动执行任务,执行高级管理功能…...

在项目中遇到的关于form表单的问题
前言 以下内容都是基于element Plus 和 vue3 一个form-item校验两个下拉框 有时候不可避免会遇到需要一个form-item校验两个下拉框的情况,比如: 这种情况下传统的校验已经无法实现,需要通过form表单提供的自定义校验来实现。以上面的必填…...

德国奔驰、博世和保时捷的员工年薪有多少?
点击 欧盟IT那些事 关注我们公告:因企鹅审核规定,本公众号从《德国IT那些事》更名为《欧盟IT那些事》。从职场新人到总裁,一个个盘。位于德国斯图加特的梅赛德斯-奔驰集团及其子公司梅赛德斯-奔驰是世界最知名的汽车制造商之一。奔驰车代表着…...

Mybatis与微服务注册
目录 一,Springboot整合MybatisPlus 创建商品微服务子模块 二,SpringBoot整合Freeamarker 三、SpringBoot整合微服务 &gateway&nginx 整合微服务之商品服务zmall-product 创建并配置网关gateway服务 安装配置SwitchHosts 安装配置Windo…...
JAVA练习47-合并两个有序数组
提示:文章写完后,目录可以自动生成,如何生成可参考右边的帮助文档 目录 前言 一、题目-合并两个有序数组 1.题目描述 2.思路与代码 2.1 思路 2.2 代码 总结 前言 提示:这里可以添加本文要记录的大概内容: 2月11日练习…...

右键菜单管理 - Win系统
右键菜单管理 - Win系统前言软件工具管理右键菜单360右键管理右键管家前言 Windows系统可以借助软件工具对右键菜单进行管理,可对指定的右键菜单进行删除和恢复。下面以Win10系统为例介绍管理方法。 注意:使用本文提及的工具将某软件的右键菜单删除后&…...

背包问题求方案数、具体方案
背包问题求方案数、具体方案01背包问题求体积恰好等于V的方案数完全背包问题求体积恰好等于V的方案数01背包问题求最优选法的方案数完全背包问题求最优选法的方案数01背包问题求具体方案01背包问题求体积恰好等于V的方案数 原题链接AcWing278. 数字组合 考虑状态表示&#x…...

电商导购CPS,淘宝联盟如何跟单实现用户和订单绑定
前言 大家好,我是小悟 做过自媒体的小伙伴都知道,不管是发图文还是发短视频,直播也好,可以带货。在你的内容里面挂上商品,你自己都不需要囤货,如果用户通过这个商品下单成交了,自媒体平台就会…...

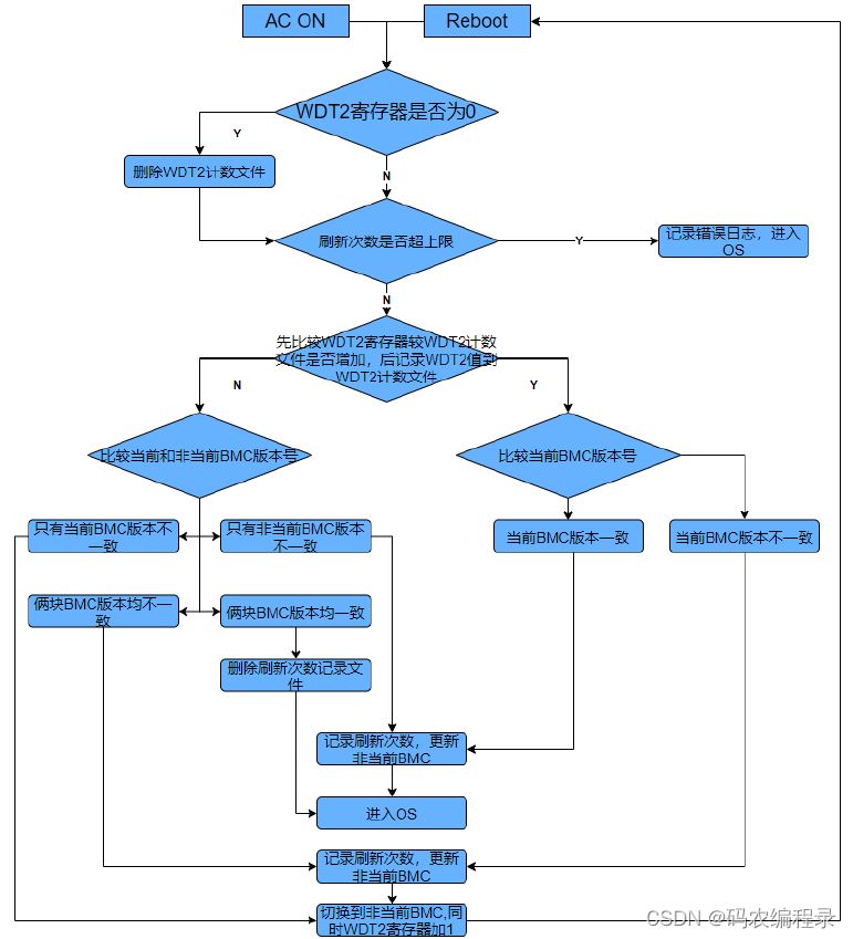
【Shell1】shell语法,ssh/build/scp/upgrade,环境变量,自动升级bmc,bmc_wtd,
文章目录1.shell语法:Shell是用C语言编写的程序,它是用户使用Linux的桥梁,硬件>内核(os)>shell>文件系统1.1 变量:readonly定义只读变量,unset删除变量1.2 函数:shell脚本传递的参数中包含空格&am…...
刷题记录:牛客NC208250牛牛的最美味和最不美味的零食
传送门:牛客 题目描述: 牛牛为了减(吃)肥(好),希望对他的零食序列有更深刻的了解,所以他把他的零食排成一列,然后对每一 个零食的美味程度都打了分,现在他有可能执行两种操作&…...

微搭低代码从入门到精通08-轮播容器
我们上一篇讲解了基础布局组件,讲解了普通容器和文本组件的用法,本篇我们继续介绍布局组件。 小程序中经常会有个功能是轮播图展示的功能,多张图片可以顺序进行切换。我们学习使用轮播容器的时候,先考虑切换的图片从哪来…...

分类预测 | MATLAB实现SSA-CNN麻雀算法优化卷积神经网络多特征分类预测
分类预测 | MATLAB实现SSA-CNN麻雀算法优化卷积神经网络多特征分类预测 目录分类预测 | MATLAB实现SSA-CNN麻雀算法优化卷积神经网络多特征分类预测分类效果基本介绍模型描述程序设计参考文献分类效果 基本介绍 1.Matlab实现SSA-CNN麻雀算法优化卷积神经网络多特征分类预测&…...
脑机新手指南(八):OpenBCI_GUI:从环境搭建到数据可视化(下)
一、数据处理与分析实战 (一)实时滤波与参数调整 基础滤波操作 60Hz 工频滤波:勾选界面右侧 “60Hz” 复选框,可有效抑制电网干扰(适用于北美地区,欧洲用户可调整为 50Hz)。 平滑处理&…...
逻辑回归:给不确定性划界的分类大师
想象你是一名医生。面对患者的检查报告(肿瘤大小、血液指标),你需要做出一个**决定性判断**:恶性还是良性?这种“非黑即白”的抉择,正是**逻辑回归(Logistic Regression)** 的战场&a…...

MMaDA: Multimodal Large Diffusion Language Models
CODE : https://github.com/Gen-Verse/MMaDA Abstract 我们介绍了一种新型的多模态扩散基础模型MMaDA,它被设计用于在文本推理、多模态理解和文本到图像生成等不同领域实现卓越的性能。该方法的特点是三个关键创新:(i) MMaDA采用统一的扩散架构…...

视频字幕质量评估的大规模细粒度基准
大家读完觉得有帮助记得关注和点赞!!! 摘要 视频字幕在文本到视频生成任务中起着至关重要的作用,因为它们的质量直接影响所生成视频的语义连贯性和视觉保真度。尽管大型视觉-语言模型(VLMs)在字幕生成方面…...

ElasticSearch搜索引擎之倒排索引及其底层算法
文章目录 一、搜索引擎1、什么是搜索引擎?2、搜索引擎的分类3、常用的搜索引擎4、搜索引擎的特点二、倒排索引1、简介2、为什么倒排索引不用B+树1.创建时间长,文件大。2.其次,树深,IO次数可怕。3.索引可能会失效。4.精准度差。三. 倒排索引四、算法1、Term Index的算法2、 …...

python执行测试用例,allure报乱码且未成功生成报告
allure执行测试用例时显示乱码:‘allure’ �����ڲ����ⲿ���Ҳ���ǿ�&am…...
代理篇12|深入理解 Vite中的Proxy接口代理配置
在前端开发中,常常会遇到 跨域请求接口 的情况。为了解决这个问题,Vite 和 Webpack 都提供了 proxy 代理功能,用于将本地开发请求转发到后端服务器。 什么是代理(proxy)? 代理是在开发过程中,前端项目通过开发服务器,将指定的请求“转发”到真实的后端服务器,从而绕…...

SiFli 52把Imagie图片,Font字体资源放在指定位置,编译成指定img.bin和font.bin的问题
分区配置 (ptab.json) img 属性介绍: img 属性指定分区存放的 image 名称,指定的 image 名称必须是当前工程生成的 binary 。 如果 binary 有多个文件,则以 proj_name:binary_name 格式指定文件名, proj_name 为工程 名&…...

【堆垛策略】设计方法
堆垛策略的设计是积木堆叠系统的核心,直接影响堆叠的稳定性、效率和容错能力。以下是分层次的堆垛策略设计方法,涵盖基础规则、优化算法和容错机制: 1. 基础堆垛规则 (1) 物理稳定性优先 重心原则: 大尺寸/重量积木在下…...
GeoServer发布PostgreSQL图层后WFS查询无主键字段
在使用 GeoServer(版本 2.22.2) 发布 PostgreSQL(PostGIS)中的表为地图服务时,常常会遇到一个小问题: WFS 查询中,主键字段(如 id)莫名其妙地消失了! 即使你在…...