有源滤波器(一)
滤波器设计工具 | 滤波器设计向导 | Analog Devices
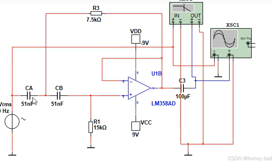
一种带通滤波器:



有源滤波器完美规避了这个带不带负载滤波参数变化的问题,但是有源滤波器只能处理小电流和小电压:

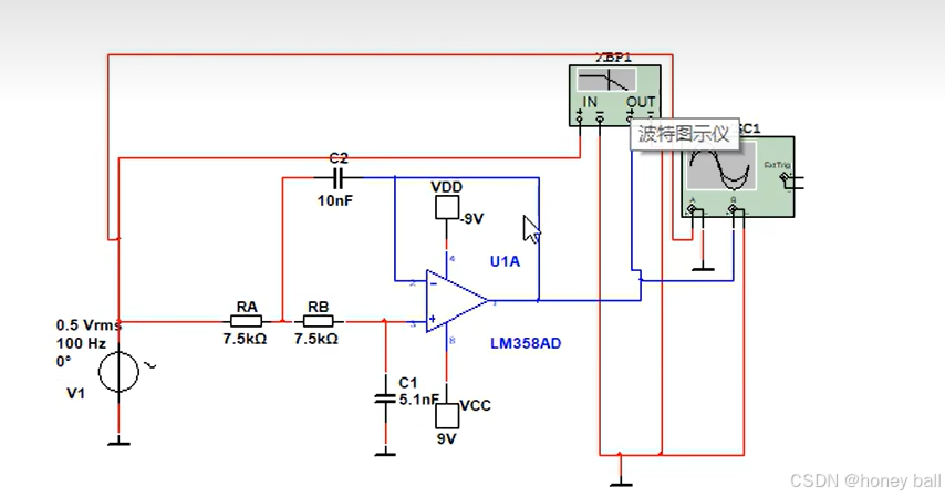
鼠标所指的电路图是一阶同相滤波器,右上角的是他的幅频特性图:


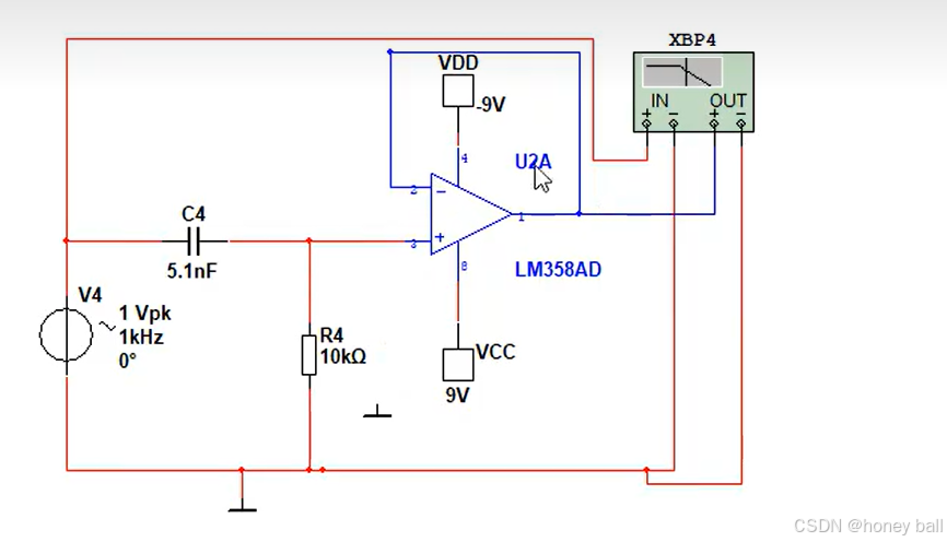
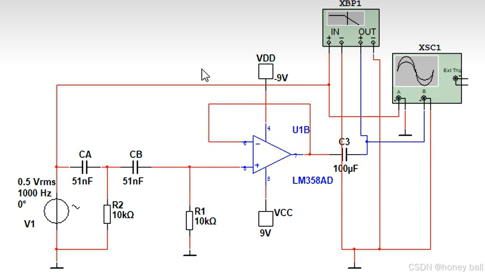
左右对比可知,很显然:二阶滤波器的频率响应速度更快:



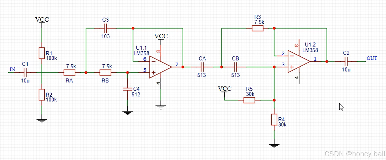
下面三张图是重点:








二阶的斜率明显更陡一点:





下图的两个串联30K电阻作用是对输入信号加了直流偏置:

利用ADI滤波器设计工具很方便设计出各干元件的参数:
从设计软件中可以知道,低通滤波器主要是巴特沃斯和切比雪夫滤波器,其中要求响应速度比较快的需要用到巴特沃斯滤波器,当响应速度要求比较慢的情况下,选用切比雪夫滤波器:








巴德沃思低通滤波器的通带比较平坦,但是截止频率之后下降得比较缓慢,斜率比较小:

切比雪夫滤波器的通带比较波动,但是截止频率后下降比较快:

椭圆滤波器通带和阻带均有纹波:

全通滤波器的所有频段都是通过的,他的意义在于相频特性。

相关文章:
有源滤波器(一)
滤波器设计工具 | 滤波器设计向导 | Analog Devices 一种带通滤波器: 有源滤波器完美规避了这个带不带负载滤波参数变化的问题,但是有源滤波器只能处理小电流和小电压: 鼠标所指的电路图是一阶同相滤波器,右上角的是他的幅频特性…...
Flume面试整理-常见的Channel类型
Apache Flume提供了多种Channel(通道)类型,作为Source(源)和Sink(汇)之间的缓冲区,确保数据的可靠传输。不同类型的Channel提供了不同的性能和可靠性,适用于不同的应用场景。以下是Flume中常见的Channel类型及其特点: 1. Memory Channel ● 描述:Memory Channel将数…...
【前端】如何制作一个自己的网页(6)
接上文 网络中的图片 我们也可以在百度等网站搜索自己喜欢的图片。 此时对图片点击右键,选择【复制图片地址】,即可获得该图片的网络地址。 其实在HTML中,除了图片以外,我们还可以利用地址找到另一个网页。 如右图所示&#…...
Linux系统性能调优技巧
Linux系统性能调优是一个复杂而持续的过程,需要综合考虑硬件、软件、内核参数、进程管理等多个方面。以下是一些具体的调优技巧: 一、硬件优化 增加物理内存:内存不足时,系统会频繁进行交换(swapping)活动…...
数学建模算法与应用 第5章 插值与拟合方法
目录 5.1 插值方法 Matlab代码示例:线性插值 Matlab代码示例:样条插值 5.2 曲线拟合的线性最小二乘法 Matlab代码示例:线性拟合 5.3 最小二乘优化与多项式拟合 Matlab代码示例:多项式拟合 5.4 曲线拟合与函数逼近 Matlab代…...
3D Slicer 教程二 ---- 数据集
上一章下载3d slicer的软件,这章从加载数据集来弄清楚3dslicer怎么使用. 一. 加载数据集 如果没有数据集,也可用用样本数据. (1) "File" --> "add Data" 可以添加图片文件夹,(试了MP4不行,内镜的视频估计不支持),添加单个图片的话,会出现一些选项, …...
【建议收藏】30个Java异常的知识点,你能撑到第几个?
文章目录 问题1:Error 和 Exception 区别是什么?问题2:运行时异常和一般异常(受检异常)区别是什么?问题3:JVM 是如何处理异常的?问题4:throw 和 throws 的区别是什么?问题5ÿ…...
【Linux系统编程】环境基础开发工具使用
目录 1、Linux软件包管理器yum 1.1 什么是软件包 1.2 安装软件 1.3 查看软件包 1.4 卸载软件 2、Linux编辑器-vim 2.1 vim的概念 2.2 vim的基本操作 2.3 vim的配置 3、Linux编译器-gcc/g 3.1 gcc编译的过程编辑编辑编辑 3.2 详解链接 动态链接 静态链接 4…...
滚雪球学Redis[6.2讲]:Redis脚本与Lua:深入掌握Redis中的高效编程技巧
全文目录: 📝前言🚦正文🌟6.2.1 Lua脚本的优势🖋️6.2.2 EVAL命令与Lua脚本编写🐵编写Lua脚本的基本步骤🐶示例:简单的GET和SET操作🐱示例:Lua实现自增和过期…...
上市不到一月,极氪7X交付破万台!论纯电,极氪真“遥遥领先”
承认吧,在纯电这条赛道上,极氪真就“遥遥领先”~ 推出的第一款原生纯电猎装极氪001,就常年霸榜25万级豪华纯电销冠 主打豪华大车的极氪009,成为40万以上高端“保姆车”的不二之选 第一次面向主流纯电市场推出的豪华大五座——极…...
【Linux】理解文件系统与软硬链接,观察inode号理解<“软链接是包含路径的新文件“,“硬链接是关于文件名的机制“>,最终明白<什么是真正删除一个文件>
前言 大家好吖,欢迎来到 YY 滴Linux系列 ,热烈欢迎! 本章主要内容面向接触过C的老铁 主要内容含: 欢迎订阅 YY滴C专栏!更多干货持续更新!以下是传送门! YY的《C》专栏YY的《C11》专栏YY的《Lin…...
Java高并发控制之按业务对象加同步锁
一、需求 最常见的一个场景,账户余额更新! 业务场景稍复杂点,一个客户有多个虚拟余额账户,产生交易时,需要同时更新客户的多个余额账户,现在需要为余额更新做并发控制。 二、解决方案 1、依赖数据的乐观锁&…...
Python魔法函数__iter__的用法
下面是找到的一个比较好的科学解释: Python中可迭代对象(Iterable)并不是指某种具体的数据类型,它是指存储了元素的一个容器对象,且容器中的元素可以通过__iter__( )方法或__getitem__( )方法访问。 1.__iter__方法的作用是让对象可以用for…...
Redis-缓存一致性
缓存双写一致性 更新策略探讨 面试题 缓存设计要求 缓存分类: 只读缓存:(脚本批量写入,canal 等)读写缓存 同步直写:vip数据等即时数据异步缓写:允许延时(仓库,物流&a…...
SAP学习笔记 - 豆知识13 - Msg 番号 NR751 - Object RF_BELEG R100、番号範囲間隔 49 不存在 FBN1
其实这种就是自动採番的番号没弄。 比如跨年了,那该新年度的番号范围没弄啊,就会出这种错误。 把番号范围给加一下就可以了。 1,现象 比如点 VL02N 出荷传票变更 画面,点 出库确认 就会出如下错误: Object RF_BEL…...
美摄科技云服务解决方案,方案成熟,接入简单
美摄科技作为视频处理领域的先锋,凭借其强大的技术实力和深厚的行业经验,推出了成熟的云服务解决方案,为轻量化视频制作开辟了全新的道路。 一、成熟方案,接入无忧 美摄科技云服务解决方案的最大亮点在于其成熟度和易用性。我们…...
【bug】paddleocr draw_ocr_box_txt ValueError: incorrect coordinate type
【bug】paddleocr draw_ocr_box_txt ValueError: incorrect coordinate type 环境 python 3.10.15pillow 10.4.0 paddleocr 2.8.1错误详情 错误文本 Traceback (most recent call last):....draw_left.polygon(box, fillcolor)ValueError: inco…...
python的多线程和多进程
首先需要明确的是,多进程和其他语言的一样,能够利用多核cpu,但是python由于GIL的存在,多线程在执行的时候,实际上,每一时刻只有一个线程在执行。相当于是单线程。然而多线程在某些情况下,还是能…...
基于SpringBoot+Vue+uniapp的时间管理小程序的详细设计和实现(源码+lw+部署文档+讲解等)
详细视频演示 请联系我获取更详细的演示视频 项目运行截图 技术框架 后端采用SpringBoot框架 Spring Boot 是一个用于快速开发基于 Spring 框架的应用程序的开源框架。它采用约定大于配置的理念,提供了一套默认的配置,让开发者可以更专注于业务逻辑而不…...
HMAC-MD5参数签名算法
更多中电联在线工具 HMAC-MD5 是一种基于 MD5 哈希函数的消息认证码(MAC)算法。它用于确保消息的完整性和认证,通常用于数据传输和 API 请求。其基本步骤如下: 密钥准备:选择一个密钥(K)&#…...
不只是CTF:把攻防世界Reversing题当‘活教材’,提升你的Linux二进制分析实战力
从CTF到实战:用x64Elf-100案例解锁Linux逆向工程核心技能 逆向工程常被视为黑客的专属领域,但它的价值远不止于破解几个CTF题目。当一位金融科技公司的安全工程师通过逆向分析阻止了针对交易系统的0day攻击,或当一位恶意软件研究员仅凭二进制…...
新手福音:在快马平台跟随交互式教程轻松搞定openclaw安装
最近在学习openclaw这个工具时,发现很多教程要么太简略,要么步骤不完整,对新手特别不友好。后来在InsCode(快马)平台上发现可以创建交互式教程项目,就尝试做了一个完整的openclaw安装指南。整个过程比我预想的顺利很多,…...
s10_团队协议设计:为什么多智能体协作不能只靠发消息
团队协议设计:为什么多智能体协作不能只靠发消息 很多人第一次做多智能体协作时,直觉都是:只要能让队友之间互相发消息,团队就算搭起来了。 这个想法不算错,但只对了一半。 s09 确实已经把“常驻队友 文件邮箱 线…...
智能座舱音频革命:如何用AVB交换机+TSN协议打造零延迟车载音响系统?
智能座舱音频革命:AVB交换机与TSN协议构建毫秒级同步音响系统 当你在驾驶舱内播放一首交响乐时,前排低音炮与后排高音单元的时差超过10毫秒,人耳就能感知声场撕裂——这种体验在传统车载音频架构中几乎无法避免。随着智能座舱向"第三生活…...
避坑指南:海康RGBD工业相机Python开发那些事儿——从环境配置到实时显示
避坑指南:海康RGBD工业相机Python开发全流程实战 第一次接触海康RGBD相机时,我被它强大的深度感知能力吸引,但随之而来的是一连串的环境配置和开发难题。记得那个深夜,我对着报错的OpenCV界面发呆,才意识到工业级设备的…...
Unity射线检测Raycast避坑指南:从LayerMask到HitInfo,新手最容易踩的5个坑
Unity射线检测Raycast避坑指南:从LayerMask到HitInfo的实战解析 在Unity开发中,射线检测(Raycast)就像游戏世界的触觉神经,它让虚拟物体有了"感知"能力。但这条看似简单的直线背后,却藏着不少让新手开发者抓狂的陷阱。…...
别再忍受龟速下载!保姆级教程:Ubuntu 18.04一键更换阿里云/清华源(附SSH无桌面操作)
Ubuntu 18.04国内软件源极速配置指南:告别蜗牛速度的终极方案 每次执行apt update时盯着缓慢爬升的进度条,是否让你产生砸键盘的冲动?作为国内Ubuntu用户,默认国际源的龟速下载堪称开发效率的头号杀手。本文将彻底解决这个痛点——…...
考虑大规模电动汽车接入电网的双层优化调度策略:基于Matlab和cplex的机组组合与线性化M...
考虑大规模电动汽车接入电网的双层优化调度策略 软件:Matlab;cplex 介绍:摘要:随着经济发展和化石燃料短缺、环境污染严重的矛盾日益尖锐,电动汽车( Electric Vehicle,EV)的发展和普及将成为必然…...
嵌入式上位机开发入门(十):RT-Thread 后台线程代码借鉴
目录 一、前言二、后台线程的职责三、发送 AT 命令的流程四、client_parser 解析函数五、网络数据的接收处理六、总结七、结尾 一、前言 大家好,这里是 Hello_Embed。经过上一篇笔记的学习,我们了解到监听、接收、发数据、建立连接,这些过…...
Windows媒体播放终极解码方案:LAV Filters完整指南
Windows媒体播放终极解码方案:LAV Filters完整指南 【免费下载链接】LAVFilters LAV Filters - Open-Source DirectShow Media Splitter and Decoders 项目地址: https://gitcode.com/gh_mirrors/la/LAVFilters 如果你在Windows上观看视频时经常遇到格式不支…...
