降压恒压150V供电 负载固定5V 持续0.6A电动车仪表供电芯片SL3150H
一、供电能力
高电压输入:SL3150H具备150V的供电能力,这意味着它可以在电动车的复杂电气环境中稳定工作,无论是面对高电压的输入还是电压波动较大的情况,都能保持稳定的输出。固定输出电压与电流:在输出方面,SL3150H能够提供固定5V的电压,并且持续输出0.6A的电流。这种稳定的输出电压和电流能够满足电动车仪表的正常工作需求,确保仪表的显示和控制功能稳定可靠。
二、性能特点
热性能与低功耗:SL3150H采用了先进的散热设计和低功耗技术,能够有效地降低芯片在工作过程中产生的热量,提高系统的稳定性和可靠性。同时,低功耗特性也有助于减少能量损耗,延长电动车仪表的使用寿命。
保护功能:SL3150H内置了多种保护功能,包括过流、过压、过温等保护电路。一旦检测到异常情况,能够迅速切断电源或调整输出,以防止芯片损坏或系统故障。这些保护功能大大增强了SL3150H的安全性和可靠性。
三、其他特性
内置高压启动与自供电功能:SL3150H内置高压启动和自供电功能,可满足快速启动和低待机功耗要求。
软启动功能:芯片内置软启动功能,能减小器件应力,有效防止电感电流过冲。
宽工作电压范围:SL3150H的工作电压范围在10V至150V之间,具有较宽的适应性。
高开关频率:最高可达120KHz的开关频率,有助于提高电源转换效率。
四、应用领域
SL3150H凭借其出色的性能和稳定的供电能力,在多个领域得到广泛应用,包括但不限于:
电动车仪表:为电动车仪表提供稳定可靠的电源保障,确保仪表的显示和控制功能正常。
电动工具:为电动工具提供高效、稳定的电源供应。
备用电源:作为备用电源,为各种设备提供紧急情况下的电力支持
概述
SL3150H 是一款用于开关电源的内置150V 高压MOSFET 的DC-DC 控制器。
SL3150H 内置高压启动和自供电功能,可满足快速启动和低待机功耗要求。具有自适应降频功能,可进一步优化轻
载条件下的转换效率。芯片内置软启动功能,能减小器件应力,有效防止电感电流过冲。
SL3150H 内部还集成了各种异常状态的保护功能,包括VCC 欠压锁定,输出过载保护, 过温保护,短路保护,开环
保护等。
SL3150H 采用SOP7 封装。
特征
● 最大0.6A 输出电流
● 10V 至150V 宽工作电压
● 内置150V 功率MOSFET
● 固定5V 输出电压
● 最高120KHz 开关频率
● VCC 欠压锁定保护
● 过温保护
● 输出短路保护
● 输出过载保护
● 低待机功耗
● 开环保护
● 轻载降频
应用
● 备用电源
● 电动工具
● 电动自行车
● 平衡车
● 以太网供电
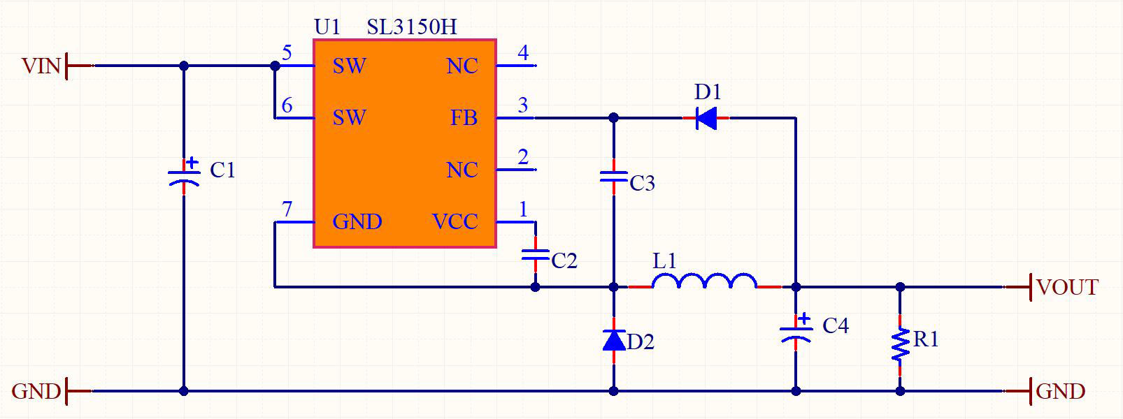
原理图


.
相关文章:
降压恒压150V供电 负载固定5V 持续0.6A电动车仪表供电芯片SL3150H
一、供电能力 高电压输入:SL3150H具备150V的供电能力,这意味着它可以在电动车的复杂电气环境中稳定工作,无论是面对高电压的输入还是电压波动较大的情况,都能保持稳定的输出。固定输出电压与电流:在输出方面ÿ…...
QT 从ttf文件中读取图标
最近在做项目时,遇到需要显示一些特殊字符的需求,这些特殊字符无法从键盘敲出来,于是乎,发现可以从字体库文件ttf中读取显示。 参考博客:QT 图标字体类IconHelper封装支持Font Awesome 5-CSDN博客 该博客封装的很不错…...
JS动态调用变量
当存在多个变量checkbox1、checkbox2、checkbox3、checkbox4的变量时 -常规调用:if(条件A){this.$refs.checkbox1.check true }if(条件B){this.$refs.checkbox2.check true } 或者使用switch case-动态调用: var result 2 // 在dom渲染完成再给checkbox赋值this.$nextTick…...
django restful API
文章目录 项目地址一、django环境安装以及初识restful1.1 安装python 3.10的虚拟环境1.2 创建django工程文件1.3 创建一个book app1.4 序列化(Django JsonResponse)1.4.1创建一个Models1.4.2 创建django的超级用户admin1.4.3 添加serializers.py生成序列化器1.5 FBV创建视图1…...
在xml 中 不等式 做转义处理的问题
对于这种要做转义处理,<![CDATA[ < ]]>...
python——文件存储与写入path
path方法常常用来访问一个文件所在的地址,然后将地址储存在变量中。然后有不同的方法将文件内容进行处理,还可以将文件进行创建。 from pathlib import Path pathPath(xxxxxxx) 1.文件读取操作 (1)txt文件 常用read_text()读取文件内容, …...
AI 提示词(Prompt)入门 :ChatGPT 4.0 高级功能指南
这段时间 GPT4 多了很多功能,今天主要是增加了 GPTs Store 的介绍和 创建 GPTs 的简单方法,那么我们开始吧,文末有彩蛋。 这里主要讲解如下几个点: 1: ChatGPT 4.0 插件的使用 2:ChatGPT 4.0 高级数据分…...
C++:模板
目录 一.泛型编程 二.模板 函数模板 类模板 一.泛型编程 在C中,支持函数重载,如果我们通过函数重载实现通用的交换函数,写法如下: void Swap(int& left, int& right) {int temp left;left right;ri…...
假如浙江与福建合并为“浙福省”
在中国,很多省份之间的关系颇有“渊源”,例如河南与河北、湖南与湖北、广东与广西等等,他们因一山或一湖之隔,地域相近、文化相通。 但有这么两个省份,省名没有共通之处,文化上也有诸多不同,但…...
AI图片生成3D物体和2D视频提取3D动画
包括AI图片生成3D物体的网站: 第一个为Artefacts.AIhttps://app.artefacts.ai/starter 第二个为 https://3d.csm.ai/ 以下4个的视频教程连接https://www.youtube.com/watch?vmQQCyzTA_F8 第三个为Tripo AI: Tripo AI for Web 第四个为Meshy AI: Meshy - Free …...
Android 应用包名的定义 pm list packages查询的包名
问题 在AndroidManifest和build.gradle其实都有应用包名的定义,有时候发现两者不一样,那么最终编译到软件生效的是哪个呢? 现象 连接设备后,通过adb shell pm list packages 查询应用包名,所列的名称是在build.grad…...
递归相关练习
21. 合并两个有序链表 - 力扣(LeetCode) 重复子问题:将l1的头节点跟l2的头结点比较 得到一个较小的头节点l1 随后继续比较 将l1后面一个节点跟l2第一个节点比较 又得到一个较小的节点 不断下去 递归出口:当l1或者l2为空时候 返回…...
租房市场新动力:基于Spring Boot的管理系统
2相关技术 2.1 MYSQL数据库 MySQL是一个真正的多用户、多线程SQL数据库服务器。 是基于SQL的客户/服务器模式的关系数据库管理系统,它的有点有有功能强大、使用简单、管理方便、安全可靠性高、运行速度快、多线程、跨平台性、完全网络化、稳定性等,非常…...
基于Python的B站视频数据分析与可视化
基于Python的B站视频数据分析与可视化 爬取视频、UP主信息、视频评论 功能列表 关键词搜索指定帖子ID爬取指定UP主的主页爬取支持评论爬取生成评论词云图支持数据存在数据库支持可视化 部分效果演示 爬取的UP主信息 关键词搜索爬取 指定UP主的主页爬取 指定为黑马的了 爬取视…...
远程:HTTP基本身份验证失败。提供的密码或令牌不正确,或者您的账户启用了两步验证,您必须使用个人访问令牌而不是密码。
问题描述: remote: HTTP Basic: Access denied. The provided password or token is incorrect or your account has 2FA enabled and you must use a personal access token insteadof a password. See http://gitlab.cnovit.com/help/topics/git/troubleshooting…...
聚合值和非聚合值比较【SQL】
文章目录 聚合值和非聚合值比较背景可以在HAVING中使用的聚合条件如何实现与非聚合值的比较与非聚合值的特殊比较 聚合值和非聚合值比较 背景 在数据库中,聚合值和非聚合值通常不直接比较,因为它们的上下文和用途不同。聚合值是通过聚合函数计算出来的…...
Python 学习 DAY1
现在我算是发现了,计算机这里就是得一直不停的学,卷完c卷java,卷完java卷python,卷完python卷机器学习、深度学习。《荀子劝学篇》:“君子曰:学不可以已。” 之前一直学python学得比较碎片化,现…...
`Pendulum`: 掌握时间的艺术,让Python日期时间操作不再复杂
文章目录 Pendulum: 掌握时间的艺术,让Python日期时间操作不再复杂第一部分:背景介绍第二部分:Pendulum是什么?第三部分:如何安装Pendulum?第四部分:简单的库函数使用方法now()today()tomorrow(…...
nginx------HTTP模块配置详解
Nginx 的 server 配置块是 Nginx 配置文件中的一个关键部分,用于定义虚拟主机。每个 server 块可以包含多个 location 块和其他指令,以处理特定的请求。下面是对 server 配置块的详细解释: 一 server 配置块的基本结构 http {# 其他全局配置…...
听见文本的魅力:AI 与未来的语音交互
AI 与未来的语音交互 引言什么是文本转语音(TTS)?当前 TTS 技术现状国内海外文本转语音能力调研文本转语音能力说明多情感风格SSML语音合成标记语言 未来趋势 引言 随着人工智能(AI)技术的迅猛发展,文本转…...
ESP32 I2S音频总线学习笔记(四): INMP441采集音频并实时播放
简介 前面两期文章我们介绍了I2S的读取和写入,一个是通过INMP441麦克风模块采集音频,一个是通过PCM5102A模块播放音频,那如果我们将两者结合起来,将麦克风采集到的音频通过PCM5102A播放,是不是就可以做一个扩音器了呢…...
【论文笔记】若干矿井粉尘检测算法概述
总的来说,传统机器学习、传统机器学习与深度学习的结合、LSTM等算法所需要的数据集来源于矿井传感器测量的粉尘浓度,通过建立回归模型来预测未来矿井的粉尘浓度。传统机器学习算法性能易受数据中极端值的影响。YOLO等计算机视觉算法所需要的数据集来源于…...
Caliper 配置文件解析:config.yaml
Caliper 是一个区块链性能基准测试工具,用于评估不同区块链平台的性能。下面我将详细解释你提供的 fisco-bcos.json 文件结构,并说明它与 config.yaml 文件的关系。 fisco-bcos.json 文件解析 这个文件是针对 FISCO-BCOS 区块链网络的 Caliper 配置文件,主要包含以下几个部…...
Element Plus 表单(el-form)中关于正整数输入的校验规则
目录 1 单个正整数输入1.1 模板1.2 校验规则 2 两个正整数输入(联动)2.1 模板2.2 校验规则2.3 CSS 1 单个正整数输入 1.1 模板 <el-formref"formRef":model"formData":rules"formRules"label-width"150px"…...
uniapp 开发ios, xcode 提交app store connect 和 testflight内测
uniapp 中配置 配置manifest 文档:manifest.json 应用配置 | uni-app官网 hbuilderx中本地打包 下载IOS最新SDK 开发环境 | uni小程序SDK hbulderx 版本号:4.66 对应的sdk版本 4.66 两者必须一致 本地打包的资源导入到SDK 导入资源 | uni小程序SDK …...
PHP 8.5 即将发布:管道操作符、强力调试
前不久,PHP宣布了即将在 2025 年 11 月 20 日 正式发布的 PHP 8.5!作为 PHP 语言的又一次重要迭代,PHP 8.5 承诺带来一系列旨在提升代码可读性、健壮性以及开发者效率的改进。而更令人兴奋的是,借助强大的本地开发环境 ServBay&am…...
Vue3中的computer和watch
computed的写法 在页面中 <div>{{ calcNumber }}</div>script中 写法1 常用 import { computed, ref } from vue; let price ref(100);const priceAdd () > { //函数方法 price 1price.value ; }//计算属性 let calcNumber computed(() > {return ${p…...
react更新页面数据,操作页面,双向数据绑定
// 路由不是组件的直接跳转use client,useEffect,useRouter,需3个结合, use client表示客户端 use client; import { Button,Card, Space,Tag,Table,message,Input } from antd; import { useEffect,useState } from react; impor…...
多模态学习路线(2)——DL基础系列
目录 前言 一、归一化 1. Layer Normalization (LN) 2. Batch Normalization (BN) 3. Instance Normalization (IN) 4. Group Normalization (GN) 5. Root Mean Square Normalization(RMSNorm) 二、激活函数 1. Sigmoid激活函数(二分类&…...
Spring Boot 中实现 HTTPS 加密通信及常见问题排查指南
Spring Boot 中实现 HTTPS 加密通信及常见问题排查指南 在金融行业安全审计中,未启用HTTPS的Web应用被列为高危漏洞。通过正确配置HTTPS,可将中间人攻击风险降低98%——本文将全面解析Spring Boot中HTTPS的实现方案与实战避坑指南。 一、HTTPS 核心原理与…...
