使用Buildroot开始嵌入式Linux系统之旅-3
文章目录
- at91bootstrap操作教程
- 修改at91bootstrap具体配置
- 重新编译at91bootstrap
- U-Boot操作教程
- 修改U-Boot具体配置
- 重新编译U-Boot
- Linux Kernel操作教程
- 修改Linux Kernel具体配置
- 重新编译Linux Kernel
- buildroot操作进阶
- 生成图形化软件模块依赖关系
- 查看具体软件模块依赖关系
- buildroot更多操作教程
本系列专题将基于Microchip官方提供的Buildroot仓库,创建个人第一个可运行的嵌入式Linux系统。
at91bootstrap操作教程
修改at91bootstrap具体配置
操作命令:
make at91bootstrap3-menuconfig

at91bootstrap具体详细界面:

如果是在Microchip MPU上运行bare-metal或者RTOS的情况下,可以通过修改上图中u-boot.bin文件名,使其与需要加载的bare-metal程序名字保持一致,这样就能实现用at91bootstrap去加载用户自定义应用程序的功能。
重新编译at91bootstrap
操作命令:
make at91bootstrap3-rebuild

U-Boot操作教程
修改U-Boot具体配置
操作命令:
make uboot-menuconfig

U-Boot具体详细界面:

重新编译U-Boot
操作命令:
make uboot-rebuild

Linux Kernel操作教程
修改Linux Kernel具体配置
操作命令:
make linux-menuconfig

Linux Kernel具体详细界面:

重新编译Linux Kernel
操作命令:
make linux-rebuild
buildroot操作进阶
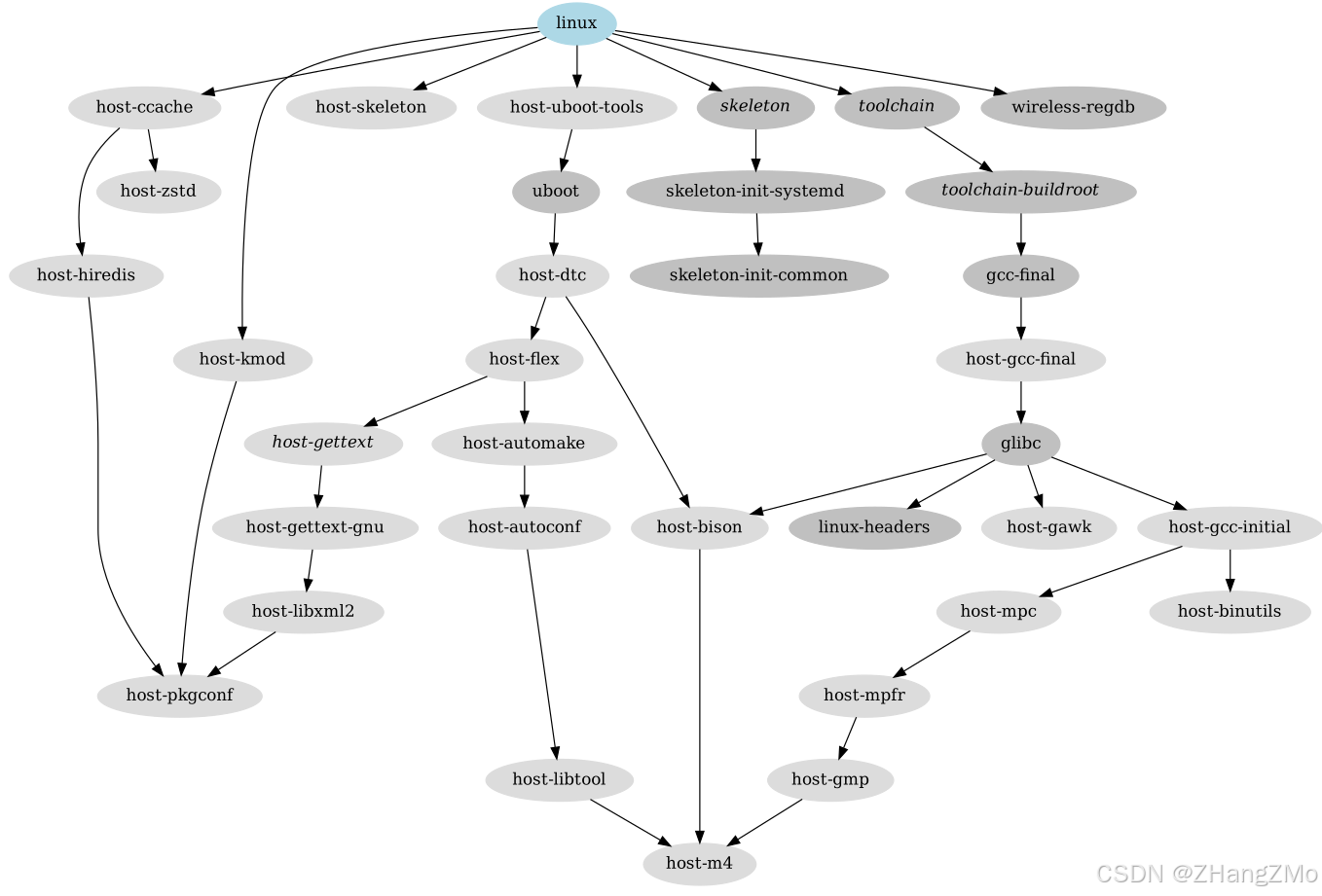
生成图形化软件模块依赖关系
操作命令:
make graph-depends

如果出现上述错误可以这样操作:

安装完成所需要的软件包后重新执行上述命令,可以在buildroot-mchp-linux4microchip-2024.10/output/graphs目录下查看到graph-depends.pdf等文件:

查看具体软件模块依赖关系
查看Linux Kernel模块依赖关系操作命令:
make linux-graph-depends

在buildroot-mchp-linux4microchip-2024.10/output/graphs目录下查看到linux-graph-depends.pdf文件:
查看qt5base模块依赖关系操作命令:
make qt5base-graph-depends


查看egt模块依赖关系操作命令:
make egt-graph-depends

buildroot更多操作教程
参考buildroot官方user manual
相关文章:
使用Buildroot开始嵌入式Linux系统之旅-3
文章目录 at91bootstrap操作教程修改at91bootstrap具体配置重新编译at91bootstrap U-Boot操作教程修改U-Boot具体配置重新编译U-Boot Linux Kernel操作教程修改Linux Kernel具体配置重新编译Linux Kernel buildroot操作进阶生成图形化软件模块依赖关系查看具体软件模块依赖关系…...
[免费]SpringBoot+Vue新能源汽车充电桩管理系统【论文+源码+SQL脚本】
大家好,我是java1234_小锋老师,看到一个不错的SpringBootVue新能源汽车充电桩管理系统,分享下哈。 项目视频演示 【免费】SpringBootVue新能源汽车充电桩管理系统 Java毕业设计_哔哩哔哩_bilibili 项目介绍 随着信息化时代的到来࿰…...
【已解决】【记录】2AI大模型web UI使用tips 本地
docker desktop使用 互动 如果需要发送网页链接,就在链接上加上【#】号 如果要上传文件就点击这个➕号 中文回复 命令它只用中文回复,在右上角打开【对话高级设置】 输入提示词(提示词使用英文会更好) Must reply to the us…...
44.ComboBox的数据绑定 C#例子 WPF例子
固定最简步骤,包括 XAML: 题头里引入命名空间 标题下面引入类 combobox绑定资源属性和选择属性,block则绑定和combobox一样的选择属性 C#: 通知的类,及对应固定的任务 引入字段 引入属性 其中资源是只读的 选…...
物联网之传感器技术
引言 在数字化浪潮席卷全球的今天,物联网(IoT)已成为推动各行各业变革的重要力量。而物联网传感器,作为物联网感知层的核心技术,更是扮演着不可或缺的角色。它们如同人类的五官,能够感知物理世界中的各种信…...
QTreeWidget QTreeWidgetItem
QTreeWidgetItem 是 Qt 框架中用于在 QTreeWidget 中表示树形结构中每个节点的类。它是 QTreeWidget 的一部分,允许您创建和管理层次结构的数据展示。 QTreeWidgetItem 用于表示树形结构中的单个节点。 添加子节点: 可以通过 addChild() 方法向节点添加…...
torch.einsum计算张量的外积
torch.einsum 是一种强大的张量操作工具,可以通过爱因斯坦求和约定(Einstein summation convention)来简洁地表示复杂的张量运算。通过它,我们可以高效地计算矩阵乘法、转置、点积、外积等操作。 以下是关于如何使用 torch.einsum 计算两个四维张量在第三维度上的外积的解…...
PostgreSQL 超级管理员详解
1. 什么是 PostgreSQL 超级管理员 PostgreSQL 超级管理员(superuser)是拥有数据库系统最高权限的用户。他们可以执行任何数据库操作,包括但不限于创建和删除数据库、用户、表空间、模式等。超级管理员权限是 PostgreSQL 中权限的最高级别。 …...
RabbitMQ 工作模式使用案例之(发布订阅模式、路由模式、通配符模式)
Hi~!这里是奋斗的明志,很荣幸您能阅读我的文章,诚请评论指点,欢迎欢迎 ~~ 🌱🌱个人主页:奋斗的明志 🌱🌱所属专栏:RabbitMQ 📚本系列文章为个人学…...
【2024年华为OD机试】(C卷,100分)- 机场航班调度程序 (Java JS PythonC/C++)
一、问题描述 题目描述 XX市机场停放了多架飞机,每架飞机都有自己的航班号,如CA3385,CZ6678,SC6508等,航班号的前2个大写字母(或数字)代表航空公司的缩写,后面4个数字代表航班信息…...
Vue.js组件开发-使用地图绘制轨迹
在Vue.js中开发一个组件来展示地图并绘制轨迹,可以使用诸如Leaflet.js、Mapbox GL JS或百度地图等地图库。这些库提供了丰富的API来创建和定制地图,以及绘制路径、标记和其他地图元素。 示例: 1. 安装Leaflet.js 首先,需要安装…...
vue 与 vue-json-viewer 实现 JSON 数据可视化
前言 接口的调试和测试是确保系统稳定性的重要步骤。为了让开发人员和测试人员能够直观地查看接口返回的 JSON 数据,使用合适的工具至关重要。vue-json-viewer 插件为 vue 开发者提供了一个简单而强大的解决方案。本文将详细介绍如何在 vue 项目中使用该插件&#x…...
ubuntu Android : adb logcat 过滤多个log
指定字符串的log,可以用下面的形式,注意加-E和单引号: adb shell " logcat | grep -E strings1|strings2 " 参考:Android : adb logcat 过滤多个log 用adb shell “ logcat | grep -E ‘strings1| strings2 ‘ “ 形…...
kubeneters-循序渐进Cilium网络(三)
文章目录 概要命名空间之间的路由同一节点上的 Pod 到 Pod 路由跨节点的 Pod 间路由总结 概要 在前一篇讨论网络接口的内容中,详细分析了如何识别所有参与 Pod 间路由的接口。同时,以简明的非技术语言阐述了 Cilium 在 Kubernetes 集群中的路由机制。接…...
编译与汇编
本文来自《程序员的自我修养》 编译过程是把预处理完的文件进行一系列词法分析,语法分析,语义分析以及优化后生成相应的汇编文件代码。 现在版本的GCC把预编译和编译两个步骤合并为一个步骤。 gcc -S HelloWorld.c HelloWorld.sint main() {//test/* …...
对MySQL滴MVCC理解(超详细)
学习目标 什么是MVCC?MVCC的核心概念MVCC 的工作原理MVCC 的优势MVCC 的劣势 什么是MySQL中InnoDB下滴快照读和当前读?一、快照读(Snapshot Read)二、当前读(Current Read)三、快照读和当前读的区别四、当前…...
Mac玩Steam游戏秘籍!
Mac玩Steam游戏秘籍! 大家好!最近有不少朋友在用MacBook玩Steam游戏时遇到不支持mac的问题。别担心,我来教你如何用第三方工具Crossover来畅玩这些不支持的游戏,简单又实用! 第一步:下载Crossover 首先&…...
matlab实现了一个优化的遗传算法,用于求解注汽站最优位置的问题
function [best_chromosome, best_fitness] optimized_genetic_algorithm()%% 遗传算法参数初始化% 定义井信息,包括坐标、管道长度、流量、压力等wells defineWells(); % 返回井的结构体数组N length(wells); % 注汽井数量% 遗传算法相关参数L_chromosome 20; …...
电商项目-基于ElasticSearch实现商品搜索功能(三)
本系列文章主要介绍基于 Spring Data Elasticsearch 实现商品搜索的后端代码,介绍代码逻辑和代码实现。 主要实现功能:根据搜索关键字查询、条件筛选、规格过滤、价格区间搜索、搜索查询分页、搜索查询排序、高亮查询。 主要应用技术:canal,…...
【Vim Masterclass 笔记12】S06L26 + L27:Vim 文本的搜索、查找及替换同步练习(含点评课)
文章目录 S06L26 Exercise 07 - Search, Find, and Replace1 训练目标2 操作指令2.1. 打开 search-practice.txt 文件2.2. 同一行内的搜索练习2.3. 当前文件内的搜索练习2.4. 单词搜索练习2.5. 全局替换练习 3 退出 Vim S06L27 同步练习点评课 写在前面 Vim 的文本检索、查找与…...
多云管理“拦路虎”:深入解析网络互联、身份同步与成本可视化的技术复杂度
一、引言:多云环境的技术复杂性本质 企业采用多云策略已从技术选型升维至生存刚需。当业务系统分散部署在多个云平台时,基础设施的技术债呈现指数级积累。网络连接、身份认证、成本管理这三大核心挑战相互嵌套:跨云网络构建数据…...
日语学习-日语知识点小记-构建基础-JLPT-N4阶段(33):にする
日语学习-日语知识点小记-构建基础-JLPT-N4阶段(33):にする 1、前言(1)情况说明(2)工程师的信仰2、知识点(1) にする1,接续:名词+にする2,接续:疑问词+にする3,(A)は(B)にする。(2)復習:(1)复习句子(2)ために & ように(3)そう(4)にする3、…...
模型参数、模型存储精度、参数与显存
模型参数量衡量单位 M:百万(Million) B:十亿(Billion) 1 B 1000 M 1B 1000M 1B1000M 参数存储精度 模型参数是固定的,但是一个参数所表示多少字节不一定,需要看这个参数以什么…...
IGP(Interior Gateway Protocol,内部网关协议)
IGP(Interior Gateway Protocol,内部网关协议) 是一种用于在一个自治系统(AS)内部传递路由信息的路由协议,主要用于在一个组织或机构的内部网络中决定数据包的最佳路径。与用于自治系统之间通信的 EGP&…...
FastAPI 教程:从入门到实践
FastAPI 是一个现代、快速(高性能)的 Web 框架,用于构建 API,支持 Python 3.6。它基于标准 Python 类型提示,易于学习且功能强大。以下是一个完整的 FastAPI 入门教程,涵盖从环境搭建到创建并运行一个简单的…...
【HTML-16】深入理解HTML中的块元素与行内元素
HTML元素根据其显示特性可以分为两大类:块元素(Block-level Elements)和行内元素(Inline Elements)。理解这两者的区别对于构建良好的网页布局至关重要。本文将全面解析这两种元素的特性、区别以及实际应用场景。 1. 块元素(Block-level Elements) 1.1 基本特性 …...
什么?连接服务器也能可视化显示界面?:基于X11 Forwarding + CentOS + MobaXterm实战指南
文章目录 什么是X11?环境准备实战步骤1️⃣ 服务器端配置(CentOS)2️⃣ 客户端配置(MobaXterm)3️⃣ 验证X11 Forwarding4️⃣ 运行自定义GUI程序(Python示例)5️⃣ 成功效果
给定半径r,求圆的面积。圆的面积应精确到小数点后5位。 例子: 输入:r 5 输出:78.53982 解释:由于面积 PI * r * r 3.14159265358979323846 * 5 * 5 78.53982,因为我们只保留小数点后 5 位数字。 输…...
技术栈RabbitMq的介绍和使用
目录 1. 什么是消息队列?2. 消息队列的优点3. RabbitMQ 消息队列概述4. RabbitMQ 安装5. Exchange 四种类型5.1 direct 精准匹配5.2 fanout 广播5.3 topic 正则匹配 6. RabbitMQ 队列模式6.1 简单队列模式6.2 工作队列模式6.3 发布/订阅模式6.4 路由模式6.5 主题模式…...
【Linux】Linux 系统默认的目录及作用说明
博主介绍:✌全网粉丝23W,CSDN博客专家、Java领域优质创作者,掘金/华为云/阿里云/InfoQ等平台优质作者、专注于Java技术领域✌ 技术范围:SpringBoot、SpringCloud、Vue、SSM、HTML、Nodejs、Python、MySQL、PostgreSQL、大数据、物…...

