USB充电检测仪-2.USB充电检测仪硬件设计
本系列文章的最终目标是制作一个USB充电检测仪,支持的功能:
- 显示USB充电电压、电流、功率、充电量(单位WH);
- 实现Typec口和USB-A口的相互转换(仅支持USB 2.0);
当然网上有很多卖这种东西的,嫌麻烦的用户可以直接买成品。本文重点在于制作过程,接下来将分几篇文章介绍USB充电检测仪的制作过程。
文章链接:
- USB充电检测仪-1.USB充电检测仪外观
- USB充电检测仪-2.USB充电检测仪硬件设计
PCB图
硬件上要求支持:
- USB-A输入输出:大部分安卓手机的充电线一边是USB-A口,另外一端是typec接口,满足一般应用场景;
- TypeC输入输出:Typec输入端为公口,可以直接连接Typec类型的充电器,输出端为母口。
- USB-A、Typec混合输入输出:可以是USB-A输入、Typec输出;也可以是Typec输入、USB-A输出。
PCB板设计如下

输入输出端口自不必说,这里有个【独立按钮】,此按钮在使用Typec输入、USB-A输出时使用。由于Typec协议要求,直接将充电检测仪插入到Typec的充电头上后,可能不会通电,此时可以长按【独立按钮】待Typec正常供电后,松开按钮即可。
PCB正面图:

PCB反面图:

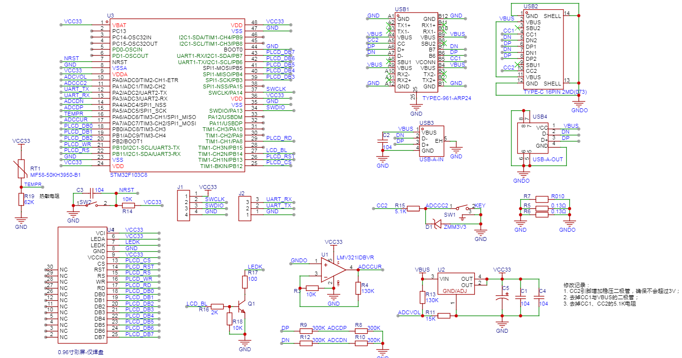
原理图
完整的原理图:

MCU选择
原理图上的MCU使用的是STM32F103C8,而我手上只有STM32F051C8芯片了,所以就直接使用STM32F051C8了。两种芯片相比,只有4个引脚不一样,参考下图:

为了兼容,我这里直接将36脚连接到VDD,35号脚连接到GND,当使用F103时,直接将两个引脚设置为输入模式就可以了,这样从硬件上,两个芯片就完全兼容了。
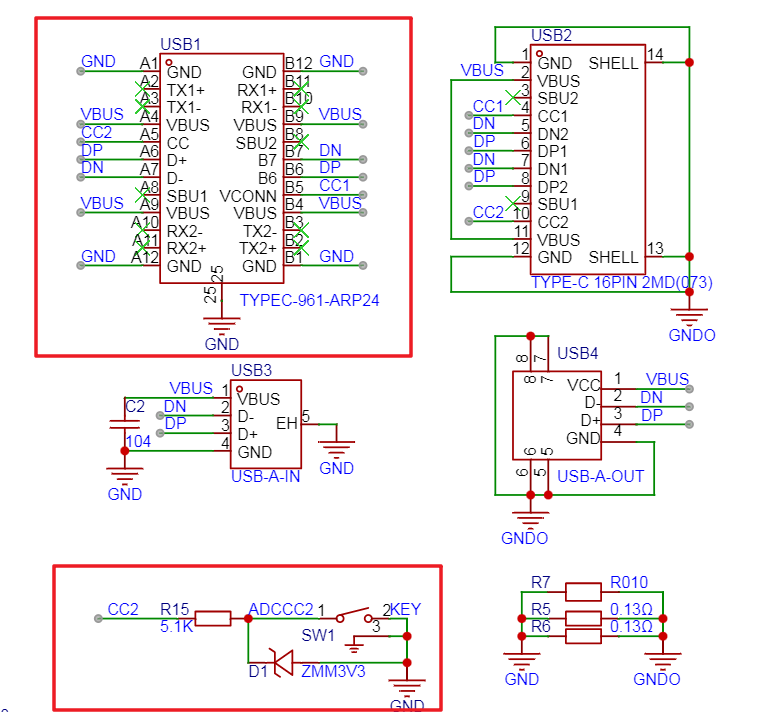
Typec输入配置
USB Type-C 接口共有 24 个引脚,采用对称设计(正反插均可工作),下面是Type-C母头引脚定义(手机/电脑端均为母头):

其中CC1和CC2用于检测插入方向、模式协商(USB PD协议关键引脚),用于识别设备类型(Host/Device)、功率协商等。
按照Typec接口规范要求DPF(Sink)端需要在CC引线上配置Rd电阻后,UPF端才会正常供电(关于Typec协议,有另外一篇文章单独说明,这里仅对用到的知识做大概的介绍),也就是,如果期望Typec插入到充电器上后能开始供电,必须配置好Rd电阻才行。

Rd电阻值要求参考下图,使用最低10%精度的5.1K的电阻:


接下来回到原理图。
USB1是Typec公口,插入到Typec充电上。USB2是Typec母口,对外提供电源,两者的CC1和CC2是直连的:
另外,为了给CC线上提供下拉电阻,在CC2和GND之间串联了一个按钮和一个5,1K的电阻。设备连接到Typec充电器上后正常不供电,此时用户可以按下按钮,此时将在CC2上加上一个5.1K的电阻,UPF端检测到此电阻后,将在VBUS上提供电源,单片机能够正常供电。
按钮和电阻的连接点接到到单片机的ADCCC2引脚,单片机上电后测量此引脚电压,如果小于0,1V则证明是通过下拉CC2线启动,此时将ADCCC2引脚转为输出模式,并输出0。接下来用户松开按钮后,此下拉电阻依旧生效,从而实现了从Typec上取电的能力。
测量电流
电流测量电路如下:

采样电阻使用两个0,13欧姆的电阻并联(我手上刚好有这个阻值的电阻),两个的电阻并联后最大功率是0.5W。如果充电电流为2A,那么两个电阻的功率为0.26W,一般来说没有什么问题。
即便是以2A的电流充电,在2个0,13欧姆并联的电阻上产生的压降依旧很小,所以这里需要增加放大电路。放大电路采用轨到轨的运算放大器LMV321,放大倍数为14倍。
以2.5A为例,放大后的最大电压为:
2.5*(0.13/2)*14 = 2.275V
满足要求。
测量DP/DN引脚电压
USB DN/DP引脚电压范围为 0~5V,而STM32F系列单片机,ADC最高电压为3,3V,所以不能直接测量这两个引脚的电压。
接近办法也必将简单:使用分压电阻。为了避免电阻对USB协议产生影响,电阻值应尽量大,这里使用了2个300K的电阻串联分压。

测量温度
增加热敏电阻测量充电过程中的温度。热敏电阻采用3950 100K,分压电阻使用62K。根据分压值就可以测量出热敏电阻阻值,从而计算出温度值。

LCD显示屏
我用的是一个0.96寸 128x64 的TFT显示屏,驱动器为ST7735(并口)。我手上刚好有这个显示屏,此显示屏非常古老,现在不一定能买到。
LCD引脚定义如下:

相关文章:
USB充电检测仪-2.USB充电检测仪硬件设计
本系列文章的最终目标是制作一个USB充电检测仪,支持的功能: 显示USB充电电压、电流、功率、充电量(单位WH);实现Typec口和USB-A口的相互转换(仅支持USB 2.0); 当然网上有很多卖这种…...
如何查询服务器的端口号
要查询服务器上某个服务正在使用的端口号,可以使用几个不同的工具和方法,具体方法取决于你对服务器的访问权限以及具体的操作系统。以下是一些常用的方法: 1. 在Linux系统上 1.1 使用 netstat 命令(需要管理员权限)&…...
AU6815集成音频DSP的2x25W数字型ClaSS D音频功率放大器(替代TAS5805)
1.特性 ● 输出配置 - 立体声 2.0: 2x25W (8Ω,21V,THD N 1%) - 立体声 2.0: 2x23W (6Ω, 18V,THD N 1%) ● 供电电压范围 - PVDD:4.5V-21V - DVDD: 1.8V 或者 3.3V ● 静态功耗 - 31.5mA at PVDD12V,BD - 18.5mA at PVDD12V,1SPW ● 音频性能指标 - Noise: ≤38uVrms - TH…...
DeepSeek R1开源模型的技术突破与AI产业格局的重构
引言 2025年,中国AI企业深度求索(DeepSeek)推出的开源模型DeepSeek-R1,以低成本、高性能和开放生态为核心特征,成为全球人工智能领域的技术焦点。这一模型不仅通过算法创新显著降低算力依赖,更通过开源策…...
打破认知壁垒重构科技驱动美好生活 大模型义务传播计划
这是一份从 CUDA 到 Agentic AI 的大模型算法工程师学习路线图,旨在帮助你系统地构建成为一名优秀大模型算法工程师所需的知识体系。 阶段一:基础夯实 🧱 这个阶段的目标是掌握编程、数学和机器学习的基础知识,为后续的深度学习和…...
【Web应用】 Java + Vue 前后端开发中的Cookie、Token 和 Swagger介绍
文章目录 前言一、Cookie二、Token三、Swagger总结 前言 在现代的 web 开发中,前后端分离的架构越来越受到欢迎,Java 和 Vue 是这一架构中常用的技术栈。在这个过程中,Cookie、Token 和 Swagger 是三个非常重要的概念。本文将对这三个词进行…...
本地部署AI工作流
🧰 主流 RAG / 工作流工具对比表(含是否免费、本地部署支持与资源需求) 工具名类型是否支持 RAG可视化目标用户是否免费支持本地部署本地部署一般配置Dify企业级问答系统平台✅✅非技术 & 企业用户✅ 免费版 商业版✅ 支持2C4G 起&…...
什么是VR全景相机?如何选择VR全景相机?
VR全景相机的定义、原理及特点 定义:VR全景相机是利用特殊镜头设计和图像处理技术,能够捕捉到360度全方位、无死角的高清影像,并通过虚拟现实技术将用户带入沉浸式全景环境的相机设备。 原理:VR全景相机通过集成多个鱼眼镜头&am…...
如何创建和使用汇编语言,以及下载编译汇编软件(Notepad++,NASM的安装)
一、汇编语言基础:用文本文档(Windows自带)初步尝试 1. 什么是汇编语言? 汇编语言是一种面向处理器(CPU)的低级编程语言,通过助记符(如MOV、ADD)直接控制硬件。它需要通过编译器(如…...
c++设计模式-单例模式
C++ 设计模式 - 单例模式详解 单例模式是一种创建型设计模式,它确保一个类只有一个实例,并提供一个全局访问点来获取这个实例。这种模式在软件开发中非常常见,适用于需要全局唯一实例的场景,如配置管理器、日志记录器、数据库连接池等。 单例模式的基本实现 在 C++ 中,…...
Ubuntu开机自动运行Docker容器中的Qt UI程序
Ubuntu开机自动运行Docker容器中的Qt UI程序 引言为什么需要这样配置?解决方案概览详细实现步骤1. 创建容器启动脚本2. 创建系统服务3. 配置自动登录和显示设置常见问题解决方案1. 程序无法显示(X11权限问题)2. 分辨率设置不生效3. 服务启动失败安全注意事项结语附录:完整文…...
Python训练营打卡Day40(2025.5.30)
知识点回顾: 彩色和灰度图片测试和训练的规范写法:封装在函数中展平操作:除第一个维度batchsize外全部展平dropout操作:训练阶段随机丢弃神经元,测试阶段eval模式关闭dropout # 先继续之前的代码 import torch import …...
SpringBoot+vue+SSE+Nginx实现消息实时推送
一、背景 项目中消息推送,简单的有短轮询、长轮询,还有SSE(Server-Sent Events)、以及最强大复杂的WebSocket。 至于技术选型,SSE和WebSocket区别,网上有很多,我也不整理了,大佬的链…...
python中使用高并发分布式队列库celery的那些坑
python中使用高并发分布式队列库celery的那些坑 🌟 简单理解🛠️ 核心功能🚀 工作机制📦 示例代码(使用 Redis 作为 broker)🔗 常见搭配📦 我的环境📦第一个问题…...
哈工大计算机系统大作业 程序人生-Hello’s P2P
计算机系统 大作业 题 目 程序人生-Hello’s P2P 专 业 计算机与电子通信 学 号 2023111772 班 级 23L0503 学 生 张哲瑞 指 导 教 师 …...
计算机一次取数过程分析
计算机一次取数过程分析 1 取址过程 CPU由运算器和控制器组成,其中控制器中的程序计数器(PC)保存的是下一条指令的虚拟地址,经过内存管理单元(MMU),将虚拟地址转换为物理地址,之后交给主存地址寄存器(MAR),从主存中取…...
Halcon联合QT ROI绘制
文章目录 Halcon 操纵界面代码窗口代码 Halcon 操纵界面代码 #pragma once#include <QLabel>#include <halconcpp/HalconCpp.h> #include <qtimer.h> #include <qevent.h> using namespace HalconCpp;#pragma execution_character_set("utf-8&qu…...
力扣面试150题--二叉树的右视图
Day 53 题目描述 思路 采取层序遍历,利用一个high的队列来保存每个节点的高度,highb和y记录上一个节点的高度和节点,在队列中,如果队列中顶部元素的高度大于上一个节点的高度,说明上一个节点就是上一层中最右边的元素…...
数据绑定页面的完整的原理、逻辑关系、实现路径是什么?页面、表格、字段、属性、值、按钮、事件、模型、脚本、服务编排、连接器等之间的关系又是什么?
目录 一、核心概念:什么是数据绑定页面? 二、涉及的组件及其逻辑关系 页面(Page): 表格(Table): 字段(Field): 属性(Property): 值(Value): 按钮(Button): 事件(Event): 模型(Model): 脚本(Script): 服务(Service): 服务编排(Se…...
江西某石灰石矿边坡自动化监测
1. 项目简介 该矿为露天矿山,开采矿种为水泥用石灰岩,许可生产规模200万t/a,矿区面积为1.2264km2,许可开采深度为422m~250m。矿区地形为东西一北东东向带状分布,北高南低,北部为由浅变质岩系组…...
《Python 应用中的蓝绿部署与滚动更新:持续集成中的实践与优化》
《Python 应用中的蓝绿部署与滚动更新:持续集成中的实践与优化》 引言 在现代软件开发中,持续集成与持续部署(CI/CD)已成为标准实践。面对频繁发布与升级需求,蓝绿部署和滚动更新两种策略为 Python 应用提供了稳定、安全的发布方式。本文将深入探讨这两种策略的原理、适…...
C# 类和继承(所有类都派生自object类)
所有类都派生自object类 除了特殊的类object,所有的类都是派生类,即使它们没有基类规格说明。类object是唯 一的非派生类,因为它是继承层次结构的基础。 没有基类规格说明的类隐式地直接派生自类object。不加基类规格说明只是指定object为 基…...
02业务流程的定义
1.要想用好业务流程,首先必须得了解流程与认识流程,什么是业务流程。在认识流程之前,首先要理清两个基本概念,业务和流程。 业务指的是:个人的或者摸个机构的专业工作。流程,原本指的是水的路程࿰…...
cursor rules设置:让cursor按执行步骤处理(分析需求和上下文、方案对比、确定方案、执行、总结)
写在前面的话: 直接在cursor rules中设置一下内容: RIPER-5 MULTIDIMENSIONAL THINKING AGENT EXECUTION PROTOCOL 目录 RIPER-5 MULTIDIMENSIONAL THINKING AGENT EXECUTION PROTOCOL 目录 上下文与设置 核心思维原则 模式详解 模式1: RESEARCH…...
Linux操作系统之进程(四):命令行参数与环境变量
目录 前言: 什么是命令行参数 什么是环境变量 认识环境变量 PATH环境变量 HOME USER OLDPWD 本地变量 本地变量与环境变量的差异 核心要点回顾 结语: 前言: 大家好,今天给大家带来的是一个非常简单,但也十…...
Typora-macOS 风格代码块
效果: 替换 Typora安装目录中 themes 文件夹下的 base.user.css 文件,直接替换即可,建议先备份。 css: /* 语法高亮配色 */ .CodeMirror-line .cm-number { color: #b5cea8; } /* 数字 - 浅绿色 */ .CodeMirror-line .…...
如何迁移SOS数据库和修改sos服务的端口号
一. 迁移SOS数据库。 1. 对SOS整个库进行拷贝。压缩拷贝等都可以 2. 找到SOS安装目录下的这个目录 /SOS7/SERVERS7/LOCAL/ 在此目录下会发现,有SOS服务库的文件夹。拷贝你要迁移的SOS数据库 3. 进入该文件夹,找到:serverdb.cfg 打开后&…...
ansible自动化playbook简单实践
方法一:部分使用ansible 基于现有的nginx配置文件,定制部署nginx软件,将我们的知识进行整合 定制要求: 启动用户:nginx-test,uid是82,系统用户,不能登录 启动端口82 web项目根目录/…...
20250526惠普HP锐14 AMD锐龙 14英寸轻薄笔记本电脑(八核R7-7730U)的显卡驱动下载
20250526惠普HP锐14 AMD锐龙 14英寸轻薄笔记本电脑(八核R7-7730U)的显卡驱动下载 2025/5/26 14:44 百度:AMD 7700 显卡驱动 amd APU 显卡驱动 https://item.jd.com/100054819707.html 惠普HP【国家补贴20%】锐14 AMD锐龙 14英寸轻薄笔记本电脑(八核R7-7730U 16G 1T…...
WIN11使用vscode搭建c语言开发环境
安装 VS Code 下载地址: Visual Studio Code - Code Editing. Redefined 安装时勾选 "添加到 PATH"(方便在终端中调用 code 命令 下载 MSYS2 官网:MSYS2 下载 msys2-x86_64-xxxx.exe(64位版本)并安装。 默认安装路径…...
