Spring中Bean的生命周期
1.生命周期
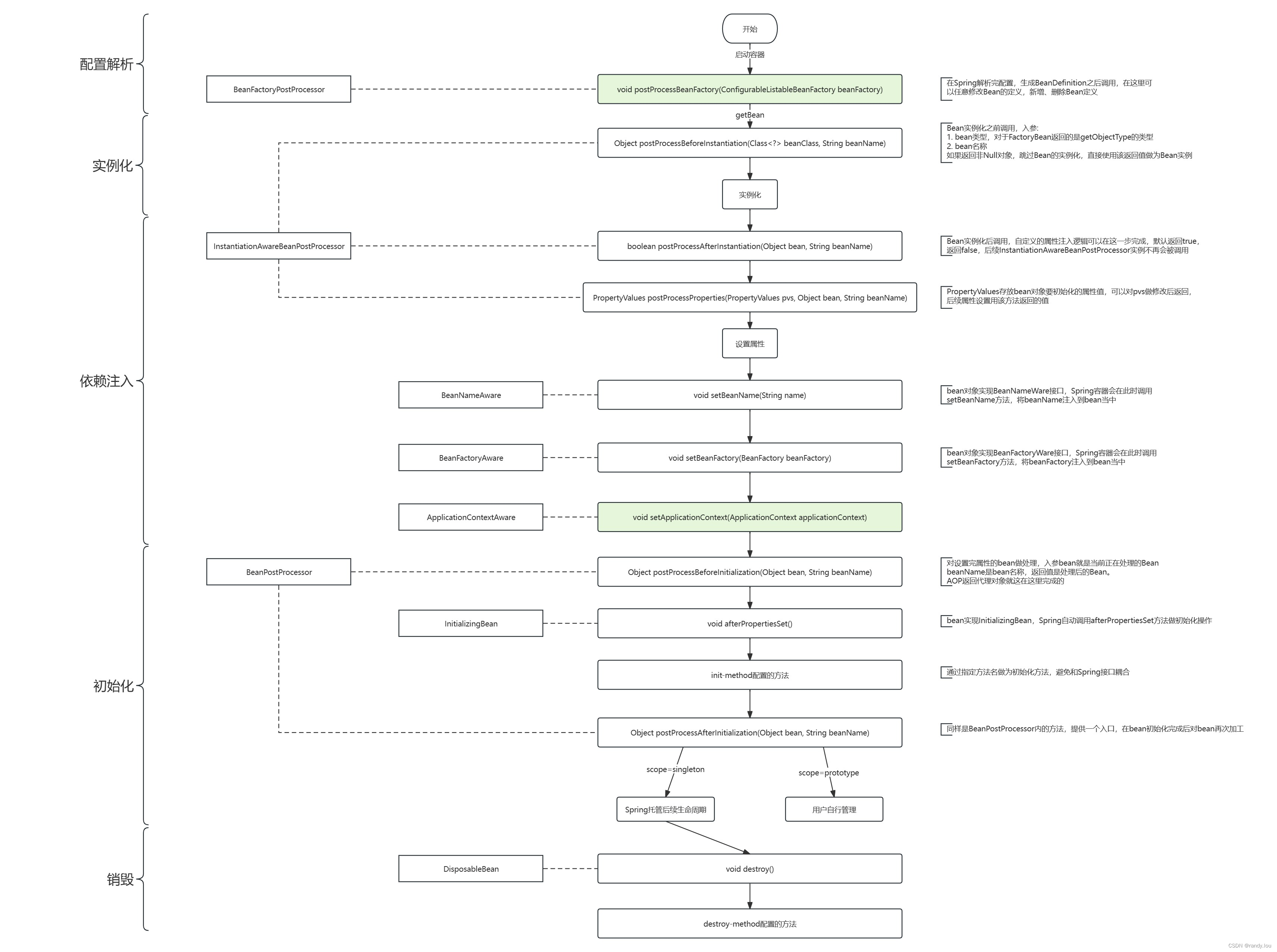
Spring应用中容器管理了我们每一个bean的生命周期,为了保证系统的可扩展性,同时为用户提供自定义的能力,Spring提供了大量的扩展点。完整的Spring生命周期如下图所示,绿色背景的节点是ApplictionContext生命周期特有的节点,单纯从生命周期上来看,BeanFactory的生命周期和ApplicationContext的生命周期差异不大,不单独论述。
ApplicationContext和BeanFactory还有一个值得一提的差异是,ApplicationContext会自动查找容器内的BeanFactoryPostProcessor、InstantiationAwareBeanPostProcessor、BeanPostProcessor自动引用到上下文中;BeanFactory必须自己手动调用addBeanPostProcessor。
我把整个Bean的生命周期分为5个阶段,如图最左侧的大括号所示,分别是: 配置解析、实例化、依赖注入、初始化、销毁。下面我们会依次查看,它能做什么,Spring什么特性依赖于它,以及我们的开发中能怎么利用这个特性。
2. 配置解析

正常生命周期中,我们不直接参与配置解析,通过BeanFactoryPostProcessor的postProcessBeanFactory回调,我们能拿到ConfigurableListableBeanFactory,通过beanFactory.getBeanDefinition(beanName)对BeanDefinition对象做读取和设置。在Spring内部有两种使用场景
1. 做准备工作
在Bean实例化前,做准备工作。这类对象以CustomAutowireConfigurer、CustomEditorConfigurer为代表,CustomAutowireConfigurer继承BeanFactoryPostProcessor类,覆写postProcessBeanFactory,会从当前的BeanFactory中查找QualifierAnnotationAutowireCandidateResolver实例,并将customQualifierTypes里的注解类添加到QualifierAnnotationAutowireCandidateResolver中。
public void postProcessBeanFactory(ConfigurableListableBeanFactory beanFactory) throws BeansException {if (this.customQualifierTypes != null) {...DefaultListableBeanFactory dlbf = (DefaultListableBeanFactory)beanFactory;...QualifierAnnotationAutowireCandidateResolver resolver = (QualifierAnnotationAutowireCandidateResolver)dlbf.getAutowireCandidateResolver();Iterator var4 = this.customQualifierTypes.iterator();while(var4.hasNext()) {...resolver.addQualifierType(customType);}}
}
2. 改Bean定义
在实例化前,修改BeanDefinition中的配置中,比如替换占位符。这类对象以PropertyPlaceholderConfigurer为代表,PropertyPlaceholderConfigurer间接继承了BeanFactoryPostProcessor,核心逻辑都在doProcessProperties中,这里的BeanDefinitionVisitor的作用就是使用valueResolver将BeanDefinition中的占位符替换为配置文件中的值。
protected void doProcessProperties(ConfigurableListableBeanFactory beanFactoryToProcess, StringValueResolver valueResolver) {BeanDefinitionVisitor visitor = new BeanDefinitionVisitor(valueResolver);...for(int var7 = 0; var7 < var6; ++var7) {...if (!curName.equals(this.beanName) || !beanFactoryToProcess.equals(this.beanFactory)) {BeanDefinition bd = beanFactoryToProcess.getBeanDefinition(curName);...visitor.visitBeanDefinition(bd);}}...
}
看代码得到的额外收获是BeanDefinitionVisitor的使用,是典型的Visitor模式,当数据结构稳定,而操作不稳定时,用Visitor模式,能隔易变的逻辑独立在稳定的数据结构之外。
3. 实例化

3.1 postProcessBeforeInstantiation
这里将InstantiationAwareBeanPostProcessor.postProcessBeforeInstantiation做为实例化的一部分,因为postProcessBeforeInstantiation返回非null的情况下,将会跳过构造函数实例化,直接用postProcessBeforeInstantiation返回的对象做为bean实例。比如下面的例子,通过BeanFactory.getBean("globalProduct")返回的就是我们创建的id=5678的Product对象,并且跳过InstantiationAwareBeanPostProcessor的后两个回调函数。
public class ProductInstantiationAwareBeanPostProcessor implements InstantiationAwareBeanPostProcessor {public Object postProcessBeforeInstantiation(Class<?> beanClass, String beanName) throws BeansException {if ("globalProduct".equals(beanName)) {System.out.println("postProcessBeforeInstantiation----->beanClass: " + beanClass.getName() + ",beanName: " + beanName);Product product = new Product();product.setId(5678L);product.setStaticScore(2.333F);product.setRelationScore(3.444F);product.setCategoryId(8765);return product;}return null;}...
}
3.2 构造函数
这里的构造函数实例化,不仅限于实际Java类的构造函数,还可以是FactoryBean.getObject,或者使用Spring的factory-bean、factory-method创建Bean的过程。
4. 依赖注入

4.1 InstantiationAwareBeanPostProcessor
通过InstantiationAwareBeanPostProcessor.postProcessAfterInstantiation修改bean对象,完成属性注入。
@Override
public boolean postProcessAfterInstantiation(Object bean, String beanName) throws BeansException {if ("globalProduct".equals(beanName)) {System.out.println("postProcessAfterInstantiation----->bean: " + bean + ",beanName: " + beanName);PropertyDescriptor prop = BeanUtils.getPropertyDescriptor(bean.getClass(),"id");Method writer = prop.getWriteMethod();writer.invoke(bean,Long.valueOf(2222)); // 将globaleProduct bean的id改为2222}return true;
}
此外通过postProcessProperties回调,直接修改现有的PropertyValues或者往PropertyValues里新增PropertyValue即可
@Override
public PropertyValues postProcessProperties(PropertyValues pvs, Object bean, String beanName) throws BeansException {if ("globalProduct".equals(beanName)) {System.out.println("postProcessProperties----->pvs: " + pvs + ",bean: " + bean + ",beanName: " + beanName);MutablePropertyValues mpvs = (MutablePropertyValues) pvs;mpvs.addPropertyValue("id",3333); // 将globaleProduct bean的id改为3333return mpvs;}return pvs;
}
4.2 依赖注入
普通的setter方法注入、@Autowired基于方法入参、字段的注入。
4.3 回调接口
包括BeanNameAware、BeanFactoryAware、ApplicationContextAware,这3个接口都逻辑都很简单,提供一个set方法,容器将对于的对象通过set方法入参传递给bean实例。
private String beanName;
@Override
public void setBeanName(String name) {this.beanName = name;
}private BeanFactory beanFactory;
@Override
public void setBeanFactory(BeanFactory beanFactory) throws BeansException {this.beanFactory = beanFactory;
}private ApplicationContext applicationContext;
@Override
public void setApplicationContext(ApplicationContext applicationContext) throws BeansException {this.applicationContext = applicationContext;
}
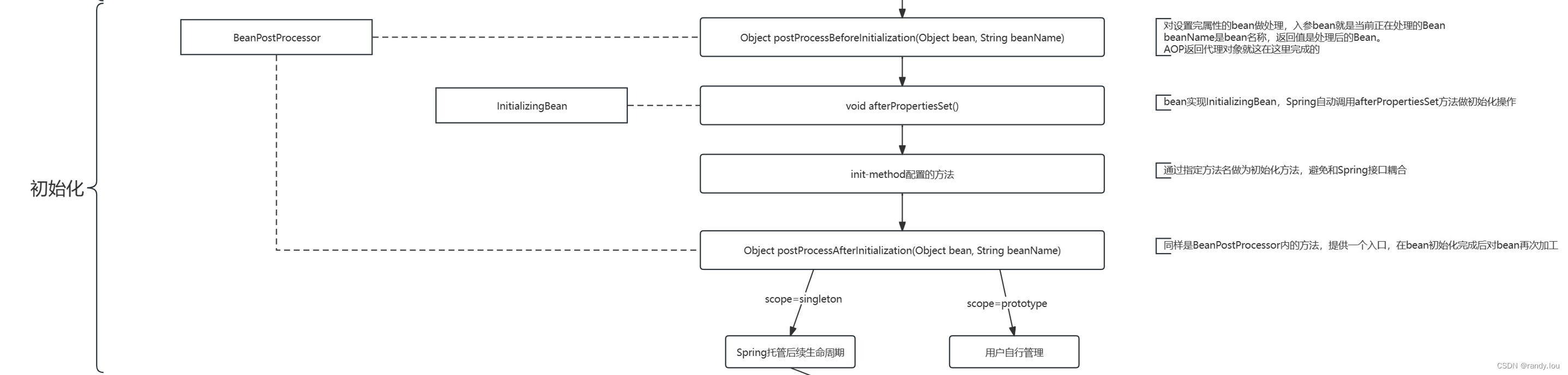
5.初始化

5.1 BeanPostProcessor
BeanPostProcessor有两个方法,postProcessBeforeInitialization在Bean调用InitializingBean、init-method等初始化方法前调用
@Override
public Object postProcessBeforeInitialization(Object bean, String beanName) throws BeansException {if ("globalProduct".equals(beanName)) {System.out.println("postProcessBeforeInitialization>>> bean:" + bean);}return bean;
}
在Bean调用InitializingBean、init-method等初始化方法后调用
@Override
public Object postProcessAfterInitialization(Object bean, String beanName) throws BeansException {if ("globalProduct".equals(beanName)) {System.out.println("postProcessAfterInitialization>>> bean:" + bean);}return bean;
}
5.2 InitializingBean
需要Bean对象自己实现InitializingBean接口的afterPropertiesSet方法,这里我们只是简单的打印。
public class Product implements InitializingBean {@Overridepublic void afterPropertiesSet() throws Exception {System.out.println("Product.afterPropertiesSet");}
}
5.3 init-method、@PostConstruct
init-method和@PostConstruct作用和InitializingBean的afterPropertiesSet方法相同,用于做初始化动作。好处是我们的Bean不再需要继续一个Spring接口,而是通过配置或注解触发初始化方法调用。
@Bean(initMethod = "afterPropertiesSet")
public Product globalProduct() {Product product = new Product();...return product;
}
@PostConstruct
public void afterPropertiesSet() throws Exception {System.out.println("Product.afterPropertiesSet");
}
6. 销毁

6.1 DisposableBean
需要Bean对象实现DisposableBean的destroy方法,这里我们只是简单的打印
public class Product implements DisposableBean{public void destroy() throws Exception {System.out.println("Product.destroy");}
}
6.2 destroy-method、@PreDestroy
destroy-method和@PreDestroy的作用和DisposableBean的destroy方法作用一致,好处是不需要Bean实现Spring的接口。
@Bean(destroyMethod = "destroy")
public Product globalProduct() {Product product = new Product();...return product;
}
@PreDestroy
public void destroy() throws Exception {System.out.println("Product.destroy");
}
相关文章:
Spring中Bean的生命周期
1.生命周期 Spring应用中容器管理了我们每一个bean的生命周期,为了保证系统的可扩展性,同时为用户提供自定义的能力,Spring提供了大量的扩展点。完整的Spring生命周期如下图所示,绿色背景的节点是ApplictionContext生命周期特有的…...
IndexOutOfBoundsException: Index: 2048, Size: 2048] Controller接收对象集合长度超过2048错误
完整异常信息: org.apache.catalina.core.StandardWrapperValve.invoke Servlet.service() for servlet [spring] in context with path [/jsgc] threw exception [Request processing failed; nested exception is org.springframework.beans.InvalidPropertyExce…...
2023年中国消费金融行业研究报告
第一章 行业概况 1.1 定义 中国消费金融行业,作为国家金融体系的重要组成部分,旨在为消费者提供多样化的金融产品和服务,以满足其消费需求。这一行业包括银行、消费金融公司、小额贷款公司等多种金融机构,涵盖了包括消费贷款在内…...
深度学习:什么是知识蒸馏(Knowledge Distillation)
1 概况 1.1 定义 知识蒸馏(Knowledge Distillation)是一种深度学习技术,旨在将一个复杂模型(通常称为“教师模型”)的知识转移到一个更简单、更小的模型(称为“学生模型”)中。这一技术由Hint…...
【Go】protobuf介绍及安装
目录 一、Protobuf介绍 1.Protobuf用来做什么 2. Protobuf的序列化与反序列化 3. Protobuf的优点和缺点 4. RPC介绍 <1>文档规范 <2>消息编码 <3>传输协议 <4>传输性能 <5>传输形式 <6>浏览器的支持度 <7>消息的可读性和…...
c语言编程题经典100例——(41~45例)
1,实现动态内存分配。 在C语言中,动态内存分配使用malloc、calloc、realloc和free函数。以下是一个示例: #include <stdio.h> #include <stdlib.h> int main() { int *ptr NULL; // 初始化为空 int n 5; // 假设我们想要分配5个整数…...
计算机毕业设计|基于SpringBoot+MyBatis框架健身房管理系统的设计与实现
计算机毕业设计|基于SpringBootMyBatis框架的健身房管理系统的设计与实现 摘 要:本文基于Spring Boot和MyBatis框架,设计并实现了一款综合功能强大的健身房管理系统。该系统涵盖了会员卡查询、会员管理、员工管理、器材管理以及课程管理等核心功能,并且…...
java学习part27线程死锁
基本就是操作系统的内容 138-多线程-线程安全的懒汉式_死锁_ReentrantLock的使用_哔哩哔哩_bilibili...
(二)Tiki-taka算法(TTA)求解无人机三维路径规划研究(MATLAB)
一、无人机模型简介: 单个无人机三维路径规划问题及其建模_IT猿手的博客-CSDN博客 参考文献: [1]胡观凯,钟建华,李永正,黎万洪.基于IPSO-GA算法的无人机三维路径规划[J].现代电子技术,2023,46(07):115-120 二、Tiki-taka算法(TTA…...
区间预测 | Matlab实现BP-KDE的BP神经网络结合核密度估计多变量时序区间预测
区间预测 | Matlab实现BP-KDE的BP神经网络结合核密度估计多变量时序区间预测 目录 区间预测 | Matlab实现BP-KDE的BP神经网络结合核密度估计多变量时序区间预测效果一览基本介绍程序设计参考资料 效果一览 基本介绍 1.BP-KDE多变量时间序列区间预测,基于BP神经网络多…...
LD_PRELOAD劫持、ngixn临时文件、无需临时文件rce
LD_PRELOAD劫持 <1> LD_PRELOAD简介 LD_PRELOAD 是linux下的一个环境变量。用于动态链接库的加载,在动态链接库的过程中他的优先级是最高的。类似于 .user.ini 中的 auto_prepend_file,那么我们就可以在自己定义的动态链接库中装入恶意函数。 也…...
循环神经网络训练情感分析
文章目录 1 循环神经网络训练情感分析2 完整代码3 代码详解 1 循环神经网络训练情感分析 下面介绍如何使用长短记忆模型(LSTM)处理情感分类LSTM模型是循环神经网络的一种,按照时间顺序,把信息进行有效的整合,有的信息…...
如何绕过某讯手游保护系统并从内存中获取Unity3D引擎的Dll文件
某讯的手游保护系统用的都是一套,在其官宣的手游加固功能中有一项宣传是对比较热门的Unity3d引擎的手游保护方案,其中对Dll文件的保护介绍如下, “Dll加固混淆针对Unity游戏,对Dll模块的变量名、函数名、类名进行加密混淆处理&…...
【C/C++笔试练习】公有派生、构造函数内不执行多态、抽象类和纯虚函数、多态中的缺省值、虚函数的描述、纯虚函数的声明、查找输入整数二进制中1的个数、手套
文章目录 C/C笔试练习选择部分(1)公有派生(2)构造函数内不执行多态(3)抽象类和纯虚函数(4)多态中的缺省值(5)程序分析(6)重载和隐藏&a…...
Linux shell中的函数定义、传参和调用
Linux shell中的函数定义、传参和调用: 函数定义语法: [ function ] functionName [()] { } 示例: #!/bin/bash# get limit if [ $# -eq 1 ] && [ $1 -gt 0 ]; thenlimit$1echo -e "\nINFO: input limit is $limit" e…...
YoloV8改进策略:基于RevCol,可逆的柱状神经网络的完美迁移,YoloV8的上分利器
文章目录 摘要论文:《RevCol:可逆的柱状神经网络》1、简介2、方法2.1、Multi-LeVEl ReVERsible Unit2.2、可逆列架构2.2.1、MACRo设计2.2.2、MicRo 设计2.3、中间监督3、实验部分3.1、图像分类3.2、目标检测3.3、语义分割3.4、与SOTA基础模型的系统级比较3.5、更多分析实验&l…...
九章量子计算机:引领量子计算的新篇章
九章量子计算机:引领量子计算的新篇章 一、引言 随着科技的飞速发展,量子计算已成为全球科研领域的前沿议题。九章量子计算机作为中国自主研发的量子计算机,具有划时代的意义。本文将深入探讨九章量子计算机的原理、技术特点、应用前景等方面,带领读者领略量子计算的魅力…...
什么是vue的计算属性
Vue的计算属性是一种特殊的属性,它的值是通过对其他属性进行计算得到的。计算属性可以方便地对模型中的数据进行处理和转换,同时还具有缓存机制,只有在依赖的数据发生变化时才会重新计算值。这使得计算属性更加高效,并且可以减少重…...
Linux中文件的打包压缩、解压,下载到本地——zip,tar指令等
目录 1 .zip后缀名: 1.1 zip指令 1.2 unzip指令 2 .tar后缀名 3. sz 指令 4. rz 指令 5. scp指令 1 .zip后缀名: 1.1 zip指令 语法:zip [namefile.zip] [namefile]... 功能:将目录或者文件压缩成zip格式 常用选项:…...
C语言——深入理解指针(4)
目录 1.回调函数 2. qsort 函数的使用 2.1 排序整型数据 2.2 排序结构体数据 3. qsort 函数的模拟实现 1.回调函数 回调函数就是通过一个函数指针调用的函数。 你把函数的地址作为参数传递给另一个函数,当这个指针被用来调用其所指向的函数时,被调…...
手游刚开服就被攻击怎么办?如何防御DDoS?
开服初期是手游最脆弱的阶段,极易成为DDoS攻击的目标。一旦遭遇攻击,可能导致服务器瘫痪、玩家流失,甚至造成巨大经济损失。本文为开发者提供一套简洁有效的应急与防御方案,帮助快速应对并构建长期防护体系。 一、遭遇攻击的紧急应…...
如何在看板中体现优先级变化
在看板中有效体现优先级变化的关键措施包括:采用颜色或标签标识优先级、设置任务排序规则、使用独立的优先级列或泳道、结合自动化规则同步优先级变化、建立定期的优先级审查流程。其中,设置任务排序规则尤其重要,因为它让看板视觉上直观地体…...
渗透实战PortSwigger靶场-XSS Lab 14:大多数标签和属性被阻止
<script>标签被拦截 我们需要把全部可用的 tag 和 event 进行暴力破解 XSS cheat sheet: https://portswigger.net/web-security/cross-site-scripting/cheat-sheet 通过爆破发现body可以用 再把全部 events 放进去爆破 这些 event 全部可用 <body onres…...
在 Nginx Stream 层“改写”MQTT ngx_stream_mqtt_filter_module
1、为什么要修改 CONNECT 报文? 多租户隔离:自动为接入设备追加租户前缀,后端按 ClientID 拆分队列。零代码鉴权:将入站用户名替换为 OAuth Access-Token,后端 Broker 统一校验。灰度发布:根据 IP/地理位写…...
江苏艾立泰跨国资源接力:废料变黄金的绿色供应链革命
在华东塑料包装行业面临限塑令深度调整的背景下,江苏艾立泰以一场跨国资源接力的创新实践,重新定义了绿色供应链的边界。 跨国回收网络:废料变黄金的全球棋局 艾立泰在欧洲、东南亚建立再生塑料回收点,将海外废弃包装箱通过标准…...
多种风格导航菜单 HTML 实现(附源码)
下面我将为您展示 6 种不同风格的导航菜单实现,每种都包含完整 HTML、CSS 和 JavaScript 代码。 1. 简约水平导航栏 <!DOCTYPE html> <html lang"zh-CN"> <head><meta charset"UTF-8"><meta name"viewport&qu…...
MySQL用户和授权
开放MySQL白名单 可以通过iptables-save命令确认对应客户端ip是否可以访问MySQL服务: test: # iptables-save | grep 3306 -A mp_srv_whitelist -s 172.16.14.102/32 -p tcp -m tcp --dport 3306 -j ACCEPT -A mp_srv_whitelist -s 172.16.4.16/32 -p tcp -m tcp -…...
使用Matplotlib创建炫酷的3D散点图:数据可视化的新维度
文章目录 基础实现代码代码解析进阶技巧1. 自定义点的大小和颜色2. 添加图例和样式美化3. 真实数据应用示例实用技巧与注意事项完整示例(带样式)应用场景在数据科学和可视化领域,三维图形能为我们提供更丰富的数据洞察。本文将手把手教你如何使用Python的Matplotlib库创建引…...
【VLNs篇】07:NavRL—在动态环境中学习安全飞行
项目内容论文标题NavRL: 在动态环境中学习安全飞行 (NavRL: Learning Safe Flight in Dynamic Environments)核心问题解决无人机在包含静态和动态障碍物的复杂环境中进行安全、高效自主导航的挑战,克服传统方法和现有强化学习方法的局限性。核心算法基于近端策略优化…...
Redis:现代应用开发的高效内存数据存储利器
一、Redis的起源与发展 Redis最初由意大利程序员Salvatore Sanfilippo在2009年开发,其初衷是为了满足他自己的一个项目需求,即需要一个高性能的键值存储系统来解决传统数据库在高并发场景下的性能瓶颈。随着项目的开源,Redis凭借其简单易用、…...

