【MATLAB源码-第19期】matlab基于导频的OFDM系统瑞利信道rayleigh的信道估计仿真,输出估计与未估计误码率对比图。
1、算法描述
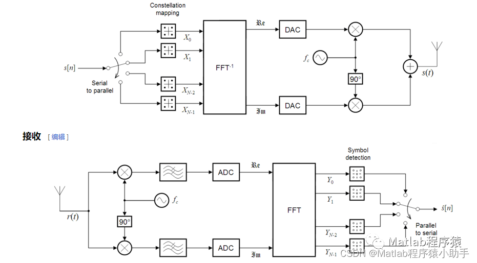
正交频分复用(英语:Orthogonal frequency-division multiplexing, OFDM)有时又称为分离复频调制技术(英语:discrete multitone modulation, DMT),可以视为多载波传输的一个特例,具备高速率资料传输的能力,加上能有效对抗频率选择性衰减,而逐渐获得重视与采用。
OFDM使用大量紧邻的正交子载波(Orthogonal sub-carrier),每个子载波采用传统的调制方案,进行低符号率调制。可以视为一调制技术与复用技术的结合。传统的数字调制和分工使用频率频分分工,透过不同频段传输不同的信息,OFDM将一整段频段分割成数个子载波(sub-carrier),而且让每个子载波相互正交,使得他们在频谱上并不互相重叠,可以降低干扰,其运作方式在传输端将信号摆置在频域(frequency domain)上,透过反傅里叶转换(IDFT)转换至时域(time domain)上,并透过增加循环前缀(cyclic prefix)之后传送出去,而接收端则是将信号去除循环前缀,再将时域信号透过傅里叶转换(DFT)将讯息转回频域,解出原传递信号。
OFDM技术提高载波的频谱利用率,它的特点是各子载波相互正交,使扩频调制后的频谱不再相互重叠,从而减小了子载波间的相互干扰。在对每个载波完成调制以后,为了增加数据的吞吐量、提高数据传输的速度。OFDM的另一个优点,它可以利用离散傅立叶反变换/离散傅立叶变换(IDFT/DFT)代替多载波调制和解调。

信道估计是在无线通信中的一个关键步骤,它用于估计信号在传输过程中受到的信道影响。简而言之,它是为了理解信号如何在空气或其他传输媒介中传播而进行的一种技术。
信道估计通常包括以下步骤:
1. 发送已知信号:发送方会发送一个已知的训练信号,通常是一个具有已知特性的序列。这个信号会经过信道传输到接收方。
2. 接收信号采样:接收方会在特定时间间隔内对接收到的信号进行采样,以获取离散的信号样本。
3. 估计信道特性:通过比较发送的已知信号和接收到的信号之间的差异,接收方可以估计信道的特性。这可以涵盖信道的频率响应、时延、幅度等信息。
4. 信道补偿:一旦估计出信道的特性,接收方可以使用这些信息来对接收到的信号进行修复,以消除信道引入的失真。这通常包括应用一个补偿滤波器来恢复原始信号。
瑞利信道:

2、仿真结果演示

3、关键代码展示
略
4、MATLAB 源码获取
点击下方原文链接获取
【MATLAB源码-第19期】matlab基于导频的OFDM系统瑞利信道rayleigh的信道估计仿真,输出估计与未估计误码率对比图。_瑞丽信道估计-CSDN博客
https://blog.csdn.net/Koukesuki/article/details/132675730?ops_request_misc=%257B%2522request%255Fid%2522%253A%2522171279785716800184138792%2522%252C%2522scm%2522%253A%252220140713.130102334.pc%255Fblog.%2522%257D&request_id=171279785716800184138792&biz_id=0&utm_medium=distribute.pc_search_result.none-task-blog-2~blog~first_rank_ecpm_v1~rank_v31_ecpm-1-132675730-null-null.nonecase&utm_term=%E7%AC%AC19&spm=1018.2226.3001.4450
相关文章:
【MATLAB源码-第19期】matlab基于导频的OFDM系统瑞利信道rayleigh的信道估计仿真,输出估计与未估计误码率对比图。
1、算法描述 正交频分复用(英语:Orthogonal frequency-division multiplexing, OFDM)有时又称为分离复频调制技术(英语:discrete multitone modulation, DMT),可以视为多载波传输的一个特例&am…...
坚持十天做完Python入门编程100题第三天加班
坚持十天做完Python入门编程100题第三天加班 第24题 扫描文件列表第25题 如何将字典转换成JSON并写入json文件?第26题 JSON转换成字典 第24题 扫描文件列表 如何扫描当前目录下的文件列表?解析:可以使用python内置的glob模块,用法…...
MSOLSpray:一款针对微软在线账号(AzureO365)的密码喷射与安全测试工具
关于MSOLSpray MSOLSpray是一款针对微软在线账号(Azure/O365)的密码喷射与安全测试工具,在该工具的帮助下,广大研究人员可以直接对目标账户执行安全检测。支持检测的内容包括目标账号凭证是否有效、账号是否启用了MFA、租户账号是…...
uos安装lxml避坑记录
环境:紫光电脑uos系统 python:系统自带3.7.3 条件:已打开开发者模式,可以自行安装应用商店之外的软件 一、pip3 install lxml4.8.0可以正正常下载,但出现如下错误 另:为什么是4.8.0?因为这个…...
518. 零钱兑换 II(力扣LeetCode)
文章目录 518. 零钱兑换 II题目描述动态规划一维数组为什么不能交换两个for循环的顺序? 二维数组 518. 零钱兑换 II 题目描述 给你一个整数数组 coins 表示不同面额的硬币,另给一个整数 amount 表示总金额。 请你计算并返回可以凑成总金额的硬币组合数…...
01串的熵(蓝桥杯)
文章目录 01串的熵问题描述答案:11027421题意解释暴力枚举 01串的熵 问题描述 对于一个长度为n的01串 S x 1 x 2 x 3 x_{1}x_{2}x_{3} x1x2x3… x n x_{n} xn,香农信息熵的定义为 H(S) − ∑ 1 n p ( x i ) l o g 2 ( p ( x i ) ) -\sum _{1…...
Rust 基础语法和数据类型
数据类型 Rust提供了一系列的基本数据类型,包括整型(如i32、u32)、浮点型(如f32、f64)、布尔类型(bool)和字符类型(char)。此外,Rust还提供了原生数组、元组…...
【Java SE】10 String类
目录 1. String类的重要性 2.常用方法 2.1字符串构造 2.2 String对象的比较 2.3字符串查找 2.4转化 2.5字符串替换 2.6字符串拆分 2.7字符串截取 2.8其他操作方法 2.9字符串的不可变性 2.10字符串修改 3. StringBuffer和StringBuilder 3.1StringBuilder的介绍 4.…...
web蓝桥杯真题:新鲜的蔬菜
代码: .box {display: flex; } #box1 {align-items: center;justify-content: center; }#box2 {justify-content: space-between; } #box2 .item:nth-child(2) {align-self: end; }#box3 {justify-content: space-between; } #box3 .item:nth-child(2) {align-self…...
超声波清洗机能洗哪些东西?洗眼镜超声波清洗机推荐
在现代生活中,人们对清洁卫生的要求越来越高,尤其是对一些细小物件的清洁。眼镜作为我们日常生活中不可或缺的物品,清洁保养更是至关重要。传统的清洗方式可能无法完全清洁眼镜表面的细菌和污垢,于是超声波清洗机成为了很多人的选…...
[C++][算法基础]走迷宫(BFS)
给定一个 nm 的二维整数数组,用来表示一个迷宫,数组中只包含 0 或 1,其中 0 表示可以走的路,1 表示不可通过的墙壁。 最初,有一个人位于左上角 (1,1)(1,1) 处,已知该人每次可以向上、下、左、右任意一个方…...
C语言字符串左旋
一、前言 这个题目的完整题目是这样子的。 二、我们实现这个编程的思路 2.1暴力破解思想 假如有一个数组里面的字符串为”abcdef“,我们这时候就这样先将字符”a“移到最后再将其余的字符前移。 2.2三步移动法 同样我们还是假设一个数组里面存的是字符串”abcd…...
Linux 中断会产生嵌套吗?
文章目录 1. 前言2. Linux 中断是否会嵌套?2.1 分析背景2.2 中断处理抢占、嵌套可能性分析2.3 中断处理抢占、嵌套小结 3. 参考资料 1. 前言 限于作者能力水平,本文可能存在谬误,因此而给读者带来的损失,作者不做任何承诺。 2. …...
嵌入式ARM版本银河麒麟操作系统V10SP1安装OPenGauss数据库
前言: 官网提供了非常完整的openGauss安装步骤。 https://opengauss.org/zh/download/archive/列举一下个人的使用环境: 麒麟V10 rk3588工控板(ARM) openGauss-3.0.5(极简版)浏览一下官网,可以…...
深度学习八股文
Bert旨在通过联合左侧和右侧的上下文,从未标记文本中预训练出一个深度双向表示模型。因此,BERT可以通过增加一个额外的输出层来进行微调,就可以达到为广泛的任务创建State-of-the-arts 模型的效果,比如QA、语言推理任务。Bert的构…...
jquery 自整理
echarts官方:Documentation - Apache ECharts 1、CheckBox复选框 //选中事件(页面点击) $(#operateExit).on(ifChecked, function(){ $(input[name"operateExit"]).val(1); }); //非选中事件ÿ…...
MySQL | 加索引报错
报错信息 1170 - BLOB/TEXT column user_name used in key specification without a key length解决方案 分析 这个错误通常是因为尝试在一个包含BLOB或TEXT类型列的列上创建索引时没有指定键的长度。MySQL要求在使用BLOB或TEXT类型列作为索引键时,必须指定键的长…...
前端:自制年历
详细思路可以看我的另一篇文章《前端:自制月历》,基本思路一致,只是元素布局略有差异 ①获取起始位startnew Date(moment().format(yyyy-01-01)).getDay() ②获取总的格子数numMath.ceil(365/7)*7,这里用365或者366计算结果都是一样的371 …...
9.手写JavaScript大数相加问题
一、核心思想 找到两个字符串中最长的长度,对两个字符串在头位置补0达到相等的长度,相加时注意进位和类型转换,特别考虑当相加到第一位是如果仍然有进位不要忽略。此外,js中允许使用的最大的数字为 console.log("最大数&qu…...
FPGA开源项目分享——基于 DE1-SOC 的 String Art 实现
导语 今天继续康奈尔大学FPGA课程ECE 5760的典型案例分享——基于DE1-SOC的String Art实现。 (更多其他案例请参考网站: Final Projects ECE 5760) 1. 项目概述 项目网址 ECE 5760 Final Project 项目说明 String Art起源于19世纪的数学…...
网络编程(Modbus进阶)
思维导图 Modbus RTU(先学一点理论) 概念 Modbus RTU 是工业自动化领域 最广泛应用的串行通信协议,由 Modicon 公司(现施耐德电气)于 1979 年推出。它以 高效率、强健性、易实现的特点成为工业控制系统的通信标准。 包…...
【Axure高保真原型】引导弹窗
今天和大家中分享引导弹窗的原型模板,载入页面后,会显示引导弹窗,适用于引导用户使用页面,点击完成后,会显示下一个引导弹窗,直至最后一个引导弹窗完成后进入首页。具体效果可以点击下方视频观看或打开下方…...
C++实现分布式网络通信框架RPC(3)--rpc调用端
目录 一、前言 二、UserServiceRpc_Stub 三、 CallMethod方法的重写 头文件 实现 四、rpc调用端的调用 实现 五、 google::protobuf::RpcController *controller 头文件 实现 六、总结 一、前言 在前边的文章中,我们已经大致实现了rpc服务端的各项功能代…...
java_网络服务相关_gateway_nacos_feign区别联系
1. spring-cloud-starter-gateway 作用:作为微服务架构的网关,统一入口,处理所有外部请求。 核心能力: 路由转发(基于路径、服务名等)过滤器(鉴权、限流、日志、Header 处理)支持负…...
黑马Mybatis
Mybatis 表现层:页面展示 业务层:逻辑处理 持久层:持久数据化保存 在这里插入图片描述 Mybatis快速入门  {CMFCRibbonApplicationButton* pBtn GetApplicationButton();// 获取 Ribbon Bar 指针// 创建自定义按钮CCustomRibbonAppButton* pCustomButton new CCustomRibbonAppButton();pCustomButton->SetImage(IDB_BITMAP_Jdp26)…...
FastAPI 教程:从入门到实践
FastAPI 是一个现代、快速(高性能)的 Web 框架,用于构建 API,支持 Python 3.6。它基于标准 Python 类型提示,易于学习且功能强大。以下是一个完整的 FastAPI 入门教程,涵盖从环境搭建到创建并运行一个简单的…...
iOS性能调优实战:借助克魔(KeyMob)与常用工具深度洞察App瓶颈
在日常iOS开发过程中,性能问题往往是最令人头疼的一类Bug。尤其是在App上线前的压测阶段或是处理用户反馈的高发期,开发者往往需要面对卡顿、崩溃、能耗异常、日志混乱等一系列问题。这些问题表面上看似偶发,但背后往往隐藏着系统资源调度不当…...
安宝特案例丨Vuzix AR智能眼镜集成专业软件,助力卢森堡医院药房转型,赢得辉瑞创新奖
在Vuzix M400 AR智能眼镜的助力下,卢森堡罗伯特舒曼医院(the Robert Schuman Hospitals, HRS)凭借在无菌制剂生产流程中引入增强现实技术(AR)创新项目,荣获了2024年6月7日由卢森堡医院药剂师协会࿰…...
