“Python+”集成技术高光谱遥感数据处理与机器学习教程
详情点击公众号链接:“Python+”集成技术高光谱遥感数据处理与机器学习教程
第一:高光谱基础
一:高光谱遥感基本概念
01)高光谱遥感
02)光的波长
03)光谱分辨率
04)高光谱遥感的历史和发展

二:高光谱传感器与数据获取
01)高光谱遥感成像原理与传感器
02)卫星高光谱数据获取
03)机载(无人机)高光谱数据获取
04)地面光谱数据获取
05)构建光谱库

三:高光谱数据预处理
01)图像的物理意义
02)数字量化图像(DN值)
03)辐射亮度数据
04)反射率
05)辐射定标
06)大气校正
资源02D高光谱卫星数据辐射定标与大气校正


四:高光谱分析
01)光谱特征分析
02)高光谱图像分类
03)高光谱地物识别
04)高光谱混合像元分解
(1)使用DISPEC 对光谱库数据进行光谱吸收特征分析
(2)使用ENVI的沙漏程序对资源02D高光谱卫星数据进行混合像元分解


第二:高光谱开发基础(Python)
一:Python编程
01)Python简介
02)变量和数据类型
03)控制结构
04)功能和模块
05)文件、包、环境
(1)python基础语法练习
(2)文件读写练习
(3)包的创建导入练习
(4)numpy\pandas 练习


二:Python空间数据处理
01)空间数据Python处理介绍
02)矢量数据处理
03)栅格数据处理
(1)python矢量数据处理练习
(2)python栅格处理练习

三:python 高光谱数据处理
01)数据读取
02)数据预处理
辐射定标、6S大气校正
03)光谱特征提取
吸收特征提取
04)混合像元分解
PPI、NFINDER端元光谱提取
UCLS、NNLS、FCLS最小二乘端元丰度计算
(1)高光谱数据读取
(2)高光谱数据预处理
(3)光谱特征提取
(4)混合像元分解


第三:高光谱机器学习技术(python)
一:机器学习与python实践
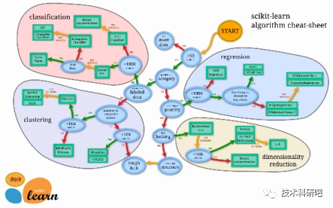
01)机器学习与sciki learn
02)数据和算法选择
03)通用学习流程
04)数据准备
05)模型性能评估
06)机器学习模型
机器学习sciki learn练习


二:深度学习与python实践
01)深度学习概述
02)深度学习框架
03)pytorch开发基础-张量
04)pytorch开发基础-神经网络
05)卷积神经网络
06)手写数据识别
07)图像识别
(1)深度学习pytorch基础练习
(2)手写数字识别与图像分类练习


三:高光谱深度学习机器学习实践
01)基于scklearn高光谱机器学习
02)使用自己的数据进行机器学习(envi标注数据)
03) 高光谱深度学习框架
04) 高光谱卷积网络构建
05)使用自己的数据进行深度学习
(1)高光谱数据分类练习
(2)高光谱深度学习练习
(3)使用自己数据测试

第四:典型案例
一:矿物填图案例
01)岩矿光谱机理
02)基于光谱特征的分析方法
03)混合像元分解的分析方法
(1)矿物高光谱特征分析习
(2)基于混合像元分解矿物填图

二:农业应用案例
01)植被光谱机理
02)农作物病虫害分类
03)农作物分类深度学习实践
(1)农作物病虫害数据分类
(2)农作物分类深度学习练习

三:土壤质量评估案例
01)土壤光谱机理
02)土壤质量调查
03)土壤含水量光谱评估方法
04)土壤有机质含量评估与制图
(1)基于9种机器学习模型的土壤水分含量回归
(2)土壤有机质含量回归与制图

四:木材含水率评估案例
01)高光谱无损检测
02)木材无损检测
03)高光谱木材含水量评估
木材含水量评估和制图

相关文章:
“Python+”集成技术高光谱遥感数据处理与机器学习教程
详情点击公众号链接:“Python”集成技术高光谱遥感数据处理与机器学习教程 第一:高光谱基础 一:高光谱遥感基本概念 01)高光谱遥感 02)光的波长 03)光谱分辨率 04)高光谱遥感的历史和发展 二:高光谱传感器与数据获取 01)高…...
centos7 快速搭建自测mysql环境 docker + mysql
环境准备 centos7快速搭建docker mysql docker镜像源配置 一般都是要配的不然太慢了,docker 1.12以上创建或修改 /etc/docker/daemon.json 文件,修改为如下形式: 地址替换国内源 {"registry-mirrors" : ["https://docker.mirrors.u…...
c++视觉检测-----Canny边缘算子
Canny边缘算子 cv::Canny()是OpenCV库中用于执行Canny边缘检测的函数。Canny边缘检测是一种广泛使用的图像处理技术,用于检测图像中的边缘。 以下是cv::Canny()函数的一般用法和参数: void cv::Canny(cv::InputArray image, // 输入图像&#x…...
机器学习笔记 - 用于动作识别的网络TSN/TSM/SlowFast/R(2+1)D/3D MobileNetV2
一、简述 动作识别是在视频序列中检测和分类人类动作的过程。 近年来,由于其广泛的应用,它已成为一项越来越重要的技术,例如监控、人机交互以及视频索引和检索。 特别是,动作识别对于无人驾驶飞行器 (UAV) 或无人机来说变得至关重要,因为它们越来越多地用于各种应用,例如…...
mybatis批量插入
一、定义DBExec import java.util.List;public abstract class DBExec<T> {public abstract void operate(List<T> list); }二、定义BatchDBService public interface BatchDBService<T> {void exec(int batchSize, List<T> list, DBExec<T> d…...
软件‘小程序‘前台开发软件定制的知识|app网站搭建
软件,小程序,前台开发软件定制的知识 随着互联网的快速发展,软件,小程序,前台开发软件定制已经成为了企业必备的工具。它可以帮助企业更好地管理业务,提高效率,增强用户体验。那么,什…...
HTML-注册页面
<!DOCTYPE html> <html lang"en"> <head><meta charset"UTF-8"><title>注册页面</title> </head> <body><from action"#" method"get"><table border"1" align&q…...
17.(开发工具篇Gitlab)如何在Gitlab配置ssh key
前言: Git是分布式的代码管理工具,远程的代码管理是基于SSH的,所以要使用远程的Git则需要SSH的配置 一、git 配置 (1)打开 git 命令窗口 (2)配置用户名(填自己的姓名) git config --global user.name “chenbc” (3)配置用户邮箱(填自己的邮箱) git config …...
ArcGIS/GeoScene脚本:基于粒子群优化的支持向量机分类模型
参数输入 输出 栅格 预测为负类的概率 预测为正类的概率 二值化结果 评估结果 ROC曲线...
Python+Tkinter 图形化界面基础篇:添加图形和图像
PythonTkinter 图形化界面基础篇:添加图形和图像 引言添加图形元素步骤1:导入 Tkinter 步骤2:创建主窗口步骤3:创建 Canvas 步骤4:绘制图形 绘制线条 绘制矩形 绘制椭圆 绘制多边形 步骤5:启动主事件循环 显…...
前端js八股文大全
一、js的数据类型 值类型(基本类型):数字(Number)、字符串(String)、布尔(Boolean)、对空(Null)、未定义(Undefined)、Symbol,大数值类型(BigInt) 引用数据类型:对象(Object)、数组…...
[环境]Ubuntu20.04安装Ceres
安装这么顺利我有点不适应,记录一下 注意安装的位置与层级关系 参考链接 知乎方案...
ruoyi 若依 前端vue npm install 运行vue前端
首次导入,需要先执行 npm install #进入到前端模块目录下 cd ruoyi-ui # 安装 npm install 启动后端项目 运行前端项目:运行成功后,会浏览器自动加载到前端首页(或者 浏览器访问打印的两个地址) # 运行 npm run dev 部…...
各大搜索引擎的User-Agent
各大搜索引擎的User-Agent baidu:Mozilla/5.0 (compatible; Baiduspider/2.0; http://www.baidu.com/search/spider.html) Google:Mozilla/5.0 (compatible; Googlebot/2.1; http://www.google.com/bot.html) Sogou:Sogou web spider/4.0(h…...
codesys【按钮】
1用于控制bool信号。 1声明全局变量 2绑定该变量 运行后,按钮就能控制这个bool变量了。 2按钮【自复位】 3按钮【锁位】...
SSH在桌面会话启动应用程序
通过远程SSH会话在实体机(物理机)的当前登录用户的桌面会话上启动应用程序 1. 找到用户的桌面会话的DISPLAY变量 在大多数情况下,主桌面会话的DISPLAY变量设置为:0,但为了确定,你可以运行以下命令查找活跃的DISPLAY&…...
React的类式组件和函数式组件之间有什么区别?
React 中的类组件和函数组件是两种不同的组件编写方式,它们之间有一些区别。 语法和写法:类组件是使用类的语法进行定义的,它继承自 React.Component 类,并且需要实现 render() 方法来返回组件的 JSX。函数组件是使用函数的语法进…...
codesys【读写轴参数】
在SM3_Basic库内。 作用:读写实轴寄存器参数。【一般用于修改2000h段的值】 或者获取6041h的状态值。 ecat主站操作: 补偿间隙: 追剪: 凸轮: 读写轴参数:...
Java架构师系统架构设计确定系统边界
目录 2 初始业务场景分析2.1 业务的需求分析重要性2.2 全面深入的理解业务从零到一从无到有2.3 需求分析3 系统和系统边界定义3.1 为什么要确定系统边界3 需求分析明确系统边界4 高层架构设计4.1 技术架构4.2 部署架构4.3 安全架构4.4 存储架构5 高层架构设计确定系统边界5.1 和…...
pytorch实现经典神经网络:VGG16模型之初探
文章链接 https://blog.csdn.net/weixin_44791964/article/details/102585038?ops_request_misc%257B%2522request%255Fid%2522%253A%2522169675238616800211588158%2522%252C%2522scm%2522%253A%252220140713.130102334.pc%255Fblog.%2522%257D&request_id16967523861680…...
基于PHP、asp.net、java、Springboot、SSM、vue3的高校课堂考勤系统的设计与实现
目录 可选框架 可选语言 内容 可选框架 J2EE、MVC、vue3、spring、springmvc、mybatis、SSH、SpringBoot、SSM、django 可选语言 java、web、PHP、asp.net、javaweb、C#、python、 HTML5、jsp、ajax、vue3 内容 随着教育的深化变革,成百上千的同学走进大学的…...
将XXXUtils合而为一
将XXXUtils合而为一 2026-03-27 在AI辅助编程成为主流开发模式的当下,代码编写的交互逻辑正发生本质变革,开发者的核心协作对象已从团队同事变成了AI助手。传统Java开发中,StringUtils、FileUtils、DateUtils等分功能域拆分的工具类设计&…...
Harmonyos应用实例215: 条件概率模拟器
7. 条件概率模拟器 功能简介:通过模拟抽卡片、掷骰子等实验,展示条件概率的计算方法,验证贝叶斯定理。支持调整实验参数,实时显示概率结果和理论值对比,帮助学生理解条件概率的概念。 ArkTS代码: @Entry @Component struct ConditionalProbability {@State private...
MAI-UI-8B部署全攻略:开箱即用,快速体验GUI智能体强大功能
MAI-UI-8B部署全攻略:开箱即用,快速体验GUI智能体强大功能 1. 认识MAI-UI-8B:能"动手"的AI智能体 大多数AI助手只能回答问题或生成内容,而MAI-UI-8B却能做到真正意义上的"动手操作"。这是一个能够理解图形用…...
为什么你的Pyd文件在Windows上总报“DLL加载失败”?系统级依赖扫描、Manifest嵌入与UCRT版本对齐终极方案
第一章:Pyd文件在Windows上的本质与加载机制Pyd 文件是 Windows 平台上 Python 的 C 扩展模块的二进制格式,其本质是遵循特定 ABI 约束的动态链接库(DLL),但被 Python 解释器以特殊方式识别和加载。它并非普通 DLL&…...
ImageSearch本地图片搜索引擎:从技术原理到实战应用
ImageSearch本地图片搜索引擎:从技术原理到实战应用 【免费下载链接】ImageSearch 基于.NET8的本地硬盘千万级图库以图搜图案例Demo和图片exif信息移除小工具分享 项目地址: https://gitcode.com/gh_mirrors/im/ImageSearch 价值定位:重新定义本地…...
2026-03-27:替换至多一个元素后最长非递减子数组。用go语言,给定一个整数数组 nums。 你最多只能选择其中一个位置的元素,把它改成任意整数(也可以选择不改)。 在允许这种“最多一次改动”的
2026-03-27:替换至多一个元素后最长非递减子数组。用go语言,给定一个整数数组 nums。 你最多只能选择其中一个位置的元素,把它改成任意整数(也可以选择不改)。 在允许这种“最多一次改动”的情况下,求能得到…...
手把手教你用Swaks和Gophish绕过SPF,搭建自己的邮件钓鱼测试环境(附避坑指南)
企业级邮件安全测试实战:从SPF绕过到钓鱼环境搭建 邮件安全测试已成为企业安全防护体系中不可或缺的一环。据统计,超过90%的网络攻击始于钓鱼邮件,而其中近40%的成功攻击源于SPF配置不当或完全缺失。本文将系统性地介绍如何构建一个完整的邮件…...
告别黑盒调试:为VS2022和Halcon HImage定制一个带暗色主题的视觉化调试器
为VS2022和Halcon HImage打造沉浸式暗色调试器:从UI优化到高效开发实践 在计算机视觉开发领域,Halcon凭借其强大的图像处理能力成为工业检测、医疗影像等场景的首选工具。然而,长时间面对传统调试界面容易导致视觉疲劳,影响开发效…...
华为交换机流量统计配置全攻略:从ACL到流策略的保姆级教程
华为交换机流量统计配置全攻略:从ACL到流策略的保姆级教程 在网络运维工作中,流量统计是排查故障、优化性能的基础技能。想象一下这样的场景:某天凌晨,核心业务突然出现访问延迟,你需要快速判断是服务器问题还是网络链…...
