收到6家大厂offer,我把问烂了的《Java八股文》打造成3个文档。共1700页!!
前言
大家好,最近有不少小伙伴在后台留言,近期的面试越来越难了,要背的八股文越来越多了,考察得越来越细,越来越底层,明摆着就是想让我们徒手造航母嘛!实在是太为难我们这些程序员了。
这不,为了帮大家节约时间,给大家搞来了今年上半年碰到的大厂Java面试题合集,内容非常的全面。

一般技术面试官都会通过自己的方式去考察程序员的技术功底与基础理论知识。
比如果这样的问题:
项目框架,Spring、Mybatis 等框架实现原理是否熟悉?
消息中间件,负载均衡、RPC 框架等技术是否有接触过?MySQL 分库分表是否做过?
分布式架构设计,Redis 分布式锁是否有涉及?
......(此处省略 1W 字)
很多时候,面试官问的问题会和自己准备的“题库”中的问题不太一样,即使做了复盘,下次面试还是不知道该从何处下手。
为此我专门整理了一份《Java进阶学习+面试宝典》分享给大家,内容涵盖:计算机基础、Java、JVM、spring、算法、微服务、分布式、大厂面经、技术脑图等等...共1600+页 质量非常高!!!
不管最近要不要去面试,建议大家都保存一份!!学完之后不论是 厂内晋升 还是 跳槽涨薪 都不在话下!
内容如下:

大厂面试题真题解析(38页)
JVM(183页)
多线程(221页)
Mysql(216页)
Spring(338页)
Spring Boot(41页)
经典面试题(35页)
Spring Cloud(50页)
Dubbo(55页)
Mybtis+Redis(27页)
Linux+网络(66页)
MQ+Kafka+Zookeeper(40页)
Netty(21页)
大数据+hadoop(31页)
算法(38页)
设计模式+项目+高并发(41页)
京东篇:

美团篇:

阿里篇:

注:(以上面经不含解析 资料中已涵盖!)
一、基础篇:2022版
(含:Java概述,语法,面向对象,IO流,API,集合,NIO,HashMap,基础常见面试题....)

二、设计模式篇:2022版
(含:单例模式,工厂模式,抽象工厂模式,建造者模式,原型模式,适配器模式,装饰器模式,代理模式等23种设计模式...)

三、经典面试题篇:2022版
(含:22大问题,从基础到高级,BATJ面试常问的点...)

四、JVM篇:2022版
(含:JVM虚拟机,内存模型,GC算法,性能调优,源码分析,老年代和新生代,JVM常见面试题...)

五、算法篇:2022版
(大厂必备算法!含:红黑树,B+树,贪心算法,哈希分治法,七大查找算法,动态规划,一致性算法,数据结构等...)

六、分布式篇:2022版
(含:分布式系统原,数据分布式方式,基本副本协议,Lease机制,Dubbo,集群,分布式锁,等...)

七、Spring篇:2022版
(含:spring原理,spring AOP的实现原理和常见,spring 5,spring IOC,springMVC,事务管理,MVC框架等...)

八、Mysql篇:2022版
(含:mysql数据库基础知识,数据类型,失误,试图,mysql索引,mysql锁,mysql优化,等...)

九、Dubbo篇:2022版
(含:Dubbo基础,架构设计,集群,配置,通信协议,SPI,等...)

十、计算机网络篇:2022版
(含:网络协议,TCP/IP系统结构,TCP/IP协议族,常见面试题,等...)

相关文章:

收到6家大厂offer,我把问烂了的《Java八股文》打造成3个文档。共1700页!!
前言大家好,最近有不少小伙伴在后台留言,近期的面试越来越难了,要背的八股文越来越多了,考察得越来越细,越来越底层,明摆着就是想让我们徒手造航母嘛!实在是太为难我们这些程序员了。这不&#…...

多线程 (六) 单例模式
🎉🎉🎉点进来你就是我的人了 博主主页:🙈🙈🙈戳一戳,欢迎大佬指点!人生格言:当你的才华撑不起你的野心的时候,你就应该静下心来学习! 欢迎志同道合的朋友一起加油喔🦾&am…...

Docker入门到放弃笔记之容器
1、启动容器1.1容器hello world1.2 容器bash终端1.3 后台运行容器是 Docker 三大核心概念之一,其余两个是镜像与仓库。本文主讲容器。简单的说,容器是独立运行的一个或一组应用,以及它们的运行态环境。对应的,虚拟机可以理解为模拟…...

项目二 任务三 训练5 交换机的HSRP技术
在“项目二 任务三 训练4 交换机的DHCP技术”基础上继续完成下列操作: 1、二层交换机50-2的配置 50-2>en 50-2#conf t Enter configuration commands, one per line. End with CNTL/Z. 50-2(config)#int 50-2(config)#interface g 50-2(config)#interface gigab…...

计算机网络复习重点
文章目录计算机网络复习重点第一章 计算机网络和因特网概念与应用1、什么是因特网2、协议protocol3、入网方式4、物理媒介5、数据交换模式6、延时与丢包什么时候发生延时?延时的类型丢包何时发生7、协议层次与模型因特网协议栈TCP / IP模型ISO/OSI参考模型协议数据单…...

算法基础---基础算法
文章目录 快速排序归并排序二分 整数二分浮点数二分高精度 高精度加法高精度减法高精度乘法高精度除法前缀和 一维前缀和二维前缀和差分 一维差分二维差分双指针位运算离散化区间合并一、快速排序 思想:1.首先确定一个分界点(随机取任意一点为…...

linux中写定时任务
场景:我们生产环境中有大量的日志记录,但是我们的磁盘没有太大,需要定时清理磁盘 文章目录crond 定时任务详解安装定时任务crontab服务启动与关闭crontab操作crontab 命令test.sh查看日志丢弃linux中的执行日志Linux进入nano模式方式一方式二…...

2023.3.21
6:有序数组中找到num // arr保证有序,在arr数组中寻找num,二分查找public static boolean find(int[] arr, int num) {if(arr null || arr.length 0) {return false;}int L 0;int R arr.length - 1;while (L < R) {int mid (L R) /…...
制作数据库框架
一 利用前端条件组装sql与查询条件的集合public void handle() throws Exception{Map<String,String> requestMap new HashMap();String fromdate requestMap.get("fromdate");String todate requestMap.get("todate");String resultcode reque…...

Winbond W25Qxx SPI FLASH 使用示例(基于沁恒CH32V307单片机)
文章目录目的基础说明使用示例总结目的 Winbond(华邦)的 W25Qxx 系列 SPI FLASH 是比较常用的芯片,这篇文章将演示单片机中通过SPI使用该芯片的操作过程。 本文使用沁恒官方的开发板 (CH32V307-EVT-R1沁恒RISC-V模块MCU赤兔评估…...

贪心算法的原理以及应用
文章目录0、概念0.1.定义0.2.特征0.3.步骤0.4.适用1、与动态规划的联系1.1.区别1.2.联系2、例子3、总结4、引用0、概念 0.1.定义 贪心算法(greedy algorithm ,又称贪婪算法)是指,在对问题求解时,总是做出在当前看来是…...

WebRTC拥塞控制原理之一基本介绍
1 基本原理 WebRTC的拥塞控制模块使用的是基于TCP的拥塞控制算法。它是根据网络带宽和延迟等信息来自适应地调整传输速率的。 具体来说,该模块采用的是基于RFC 3550中的延迟抖动调整算法的改进版本。该算法实施的基本原理是在传输的过程中定期探测网络的质量和延迟…...
选择 .NET 的 n 个理由
自从我们启动快速发展的 .NET 开源和跨平台项目以来,.NET 发生了很大变化。我们重新思考并完善了该平台,添加了专为性能和安全性而设计的新低级功能,以及以生产力为中心的高级功能。Span<T>、硬件内在函数和可为空的引用类型都是示例。…...

spark第三章:工程化代码
系列文章目录 spark第一章:环境安装 spark第二章:sparkcore实例 spark第三章:工程化代码 文章目录系列文章目录前言一、三层架构二、拆分WordCount1.三层拆分2.代码抽取总结前言 我们上一次博客,完成了一些案例的练习࿰…...
Vue实战【封装一个简单的列表组件,实现增删改查】
文章目录🌟前言🌟table组件封装🌟父组件(展示表格的页面)🌟控制台查看父子组件通信是否成功🌟Vue2父子组件传递参数🌟写在最后🌟JSON包里写函数,关注博主不迷…...

微前端(无界)
前言:微前端已经是一个非常成熟的领域了,但开发者不管采用哪个现有方案,在适配成本、样式隔离、运行性能、页面白屏、子应用通信、子应用保活、多应用激活、vite 框架支持、应用共享等用户核心诉求都或存在问题,或无法提供支持。本…...
强烈推荐:0基础入门网安必备《网络安全知识图谱》
蚁景网安学院一直专注于网安实战技能培养,提供全方位的网安安全学习解决方案。我们集聚专业网安技术大佬资源,倾力打造了这本更全面更系统的“网络安全知识图谱”,让大家在网络安全学习路上不迷茫。 在这份网安技能地图册里,我们对…...

网络技术与应用概论(上)——“计算机网络”
各位CSDN的uu们你们好呀,今天,小雅兰的内容依旧是计算机网络的一些知识点噢,下面,让我们进入计算机网络的世界吧 网络内涵 网络特征 网络定义 互联网发展过程 从ARPA网络到Internet 从低速互联网到高速互联网 从数据结构到统一网…...

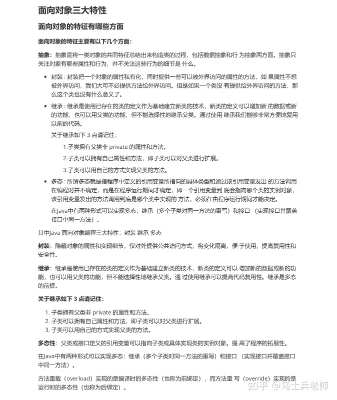
JAVASE/封装、继承、多态
博客制作不易,欢迎各位点赞👍收藏⭐关注前言在学习面向对象编程语言时,封装、继承、多态则是我们必须学习和使用的三大特征。本文通过举例,说明了该三大特征的基本权限特点。一、访问限定符范围private默认权限protectedpublic同一…...

SpringBoot ElasticSearch 【SpringBoot系列16】
SpringCloud 大型系列课程正在制作中,欢迎大家关注与提意见。 程序员每天的CV 与 板砖,也要知其所以然,本系列课程可以帮助初学者学习 SpringBooot 项目开发 与 SpringCloud 微服务系列项目开发 elasticsearch是一款非常强大的开源搜索引擎&a…...

(LeetCode 每日一题) 3442. 奇偶频次间的最大差值 I (哈希、字符串)
题目:3442. 奇偶频次间的最大差值 I 思路 :哈希,时间复杂度0(n)。 用哈希表来记录每个字符串中字符的分布情况,哈希表这里用数组即可实现。 C版本: class Solution { public:int maxDifference(string s) {int a[26]…...

idea大量爆红问题解决
问题描述 在学习和工作中,idea是程序员不可缺少的一个工具,但是突然在有些时候就会出现大量爆红的问题,发现无法跳转,无论是关机重启或者是替换root都无法解决 就是如上所展示的问题,但是程序依然可以启动。 问题解决…...

C++_核心编程_多态案例二-制作饮品
#include <iostream> #include <string> using namespace std;/*制作饮品的大致流程为:煮水 - 冲泡 - 倒入杯中 - 加入辅料 利用多态技术实现本案例,提供抽象制作饮品基类,提供子类制作咖啡和茶叶*//*基类*/ class AbstractDr…...

AI Agent与Agentic AI:原理、应用、挑战与未来展望
文章目录 一、引言二、AI Agent与Agentic AI的兴起2.1 技术契机与生态成熟2.2 Agent的定义与特征2.3 Agent的发展历程 三、AI Agent的核心技术栈解密3.1 感知模块代码示例:使用Python和OpenCV进行图像识别 3.2 认知与决策模块代码示例:使用OpenAI GPT-3进…...

【JVM】- 内存结构
引言 JVM:Java Virtual Machine 定义:Java虚拟机,Java二进制字节码的运行环境好处: 一次编写,到处运行自动内存管理,垃圾回收的功能数组下标越界检查(会抛异常,不会覆盖到其他代码…...
鸿蒙中用HarmonyOS SDK应用服务 HarmonyOS5开发一个医院挂号小程序
一、开发准备 环境搭建: 安装DevEco Studio 3.0或更高版本配置HarmonyOS SDK申请开发者账号 项目创建: File > New > Create Project > Application (选择"Empty Ability") 二、核心功能实现 1. 医院科室展示 /…...
Qt Http Server模块功能及架构
Qt Http Server 是 Qt 6.0 中引入的一个新模块,它提供了一个轻量级的 HTTP 服务器实现,主要用于构建基于 HTTP 的应用程序和服务。 功能介绍: 主要功能 HTTP服务器功能: 支持 HTTP/1.1 协议 简单的请求/响应处理模型 支持 GET…...

ETLCloud可能遇到的问题有哪些?常见坑位解析
数据集成平台ETLCloud,主要用于支持数据的抽取(Extract)、转换(Transform)和加载(Load)过程。提供了一个简洁直观的界面,以便用户可以在不同的数据源之间轻松地进行数据迁移和转换。…...
GitHub 趋势日报 (2025年06月08日)
📊 由 TrendForge 系统生成 | 🌐 https://trendforge.devlive.org/ 🌐 本日报中的项目描述已自动翻译为中文 📈 今日获星趋势图 今日获星趋势图 884 cognee 566 dify 414 HumanSystemOptimization 414 omni-tools 321 note-gen …...
实现弹窗随键盘上移居中
实现弹窗随键盘上移的核心思路 在Android中,可以通过监听键盘的显示和隐藏事件,动态调整弹窗的位置。关键点在于获取键盘高度,并计算剩余屏幕空间以重新定位弹窗。 // 在Activity或Fragment中设置键盘监听 val rootView findViewById<V…...